A Discrete-Event Network Simulator
API
ns3::ApWifiMac Class Reference

Wi-Fi AP state machine. More...

#include "ap-wifi-mac.h"

+ Inheritance diagram for ns3::ApWifiMac:
+ Collaboration diagram for ns3::ApWifiMac:

Classes

struct  ApLinkEntity
 Structure holding information specific to a single link. More...
 
struct  BsrType
 store value and timestamp for each Buffer Status Report More...
 

Public Member Functions

 ApWifiMac ()
 
 ~ApWifiMac () override
 
int64_t AssignStreams (int64_t stream)
 Assign a fixed random variable stream number to the random variables used by this model. More...
 
bool CanForwardPacketsTo (Mac48Address to) const override
 Return true if packets can be forwarded to the given destination, false otherwise. More...
 
void ConfigureStandard (WifiStandard standard) override
 
void Enqueue (Ptr< Packet > packet, Mac48Address to) override
 
void Enqueue (Ptr< Packet > packet, Mac48Address to, Mac48Address from) override
 
uint16_t GetAssociationId (Mac48Address addr, uint8_t linkId) const
 
Time GetBeaconInterval () const
 
uint8_t GetBufferStatus (uint8_t tid, Mac48Address address) const
 Return the value of the Queue Size subfield of the last QoS Data or QoS Null frame received from the station with the given MAC address and belonging to the given TID. More...
 
uint8_t GetMaxBufferStatus (Mac48Address address) const
 Return the maximum among the values of the Queue Size subfield of the last QoS Data or QoS Null frames received from the station with the given MAC address and belonging to any TID. More...
 
std::optional< Mac48AddressGetMldOrLinkAddressByAid (uint16_t aid) const
 
const std::map< uint16_t, Mac48Address > & GetStaList (uint8_t linkId) const
 Get a const reference to the map of associated stations on the given link. More...
 
Ptr< WifiMacQueueGetTxopQueue (AcIndex ac) const override
 Get the wifi MAC queue of the (Qos)Txop associated with the given AC, if such (Qos)Txop is installed, or a null pointer, otherwise. More...
 
std::optional< uint8_t > IsAssociated (const Mac48Address &address) const
 Get the ID of a link (if any) that has been setup with the station having the given MAC address. More...
 
void SetBeaconInterval (Time interval)
 
void SetBufferStatus (uint8_t tid, Mac48Address address, uint8_t size)
 Store the value of the Queue Size subfield of the last QoS Data or QoS Null frame received from the station with the given MAC address and belonging to the given TID. More...
 
void SetLinkUpCallback (Callback< void > linkUp) override
 
bool SupportsSendFrom () const override
 
- Public Member Functions inherited from ns3::WifiMac
 WifiMac ()
 
 WifiMac (const WifiMac &)=delete
 
 ~WifiMac () override
 
Mac48Address GetAddress () const
 
OriginatorAgreementOptConstRef GetBaAgreementEstablishedAsOriginator (Mac48Address recipient, uint8_t tid) const
 
RecipientAgreementOptConstRef GetBaAgreementEstablishedAsRecipient (Mac48Address originator, uint8_t tid) const
 
BlockAckReqType GetBarTypeAsOriginator (const Mac48Address &recipient, uint8_t tid) const
 
BlockAckReqType GetBarTypeAsRecipient (Mac48Address originator, uint8_t tid) const
 
BlockAckType GetBaTypeAsOriginator (const Mac48Address &recipient, uint8_t tid) const
 
BlockAckType GetBaTypeAsRecipient (Mac48Address originator, uint8_t tid) const
 
Mac48Address GetBssid (uint8_t linkId) const
 
Ptr< ChannelAccessManagerGetChannelAccessManager (uint8_t linkId=SINGLE_LINK_OP_ID) const
 Get the Channel Access Manager associated with the given link. More...
 
Ptr< WifiNetDeviceGetDevice () const
 Return the device this PHY is associated with. More...
 
bool GetDsssSupported (uint8_t linkId) const
 Return whether the device supports DSSS on the given link. More...
 
EhtCapabilities GetEhtCapabilities (uint8_t linkId) const
 Return the EHT capabilities of the device for the given link. More...
 
Ptr< EhtConfigurationGetEhtConfiguration () const
 
bool GetEhtSupported () const
 Return whether the device supports EHT. More...
 
bool GetEhtSupported (const Mac48Address &address) const
 
bool GetErpSupported (uint8_t linkId) const
 Return whether the device supports ERP on the given link. More...
 
ExtendedCapabilities GetExtendedCapabilities () const
 Return the extended capabilities of the device. More...
 
Ptr< FrameExchangeManagerGetFrameExchangeManager (uint8_t linkId=SINGLE_LINK_OP_ID) const
 Get the Frame Exchange Manager associated with the given link. More...
 
HeCapabilities GetHeCapabilities (uint8_t linkId) const
 Return the HE capabilities of the device for the given link. More...
 
Ptr< HeConfigurationGetHeConfiguration () const
 
bool GetHeSupported () const
 Return whether the device supports HE. More...
 
bool GetHeSupported (const Mac48Address &address) const
 
HtCapabilities GetHtCapabilities (uint8_t linkId) const
 Return the HT capabilities of the device for the given link. More...
 
Ptr< HtConfigurationGetHtConfiguration () const
 
bool GetHtSupported () const
 Return whether the device supports HT. More...
 
bool GetHtSupported (const Mac48Address &address) const
 
virtual std::optional< uint8_t > GetLinkIdByAddress (const Mac48Address &address) const
 Get the ID of the link having the given MAC address, if any. More...
 
Mac48Address GetLocalAddress (const Mac48Address &remoteAddr) const
 Get the local MAC address used to communicate with a remote STA. More...
 
Ptr< WifiMacQueueSchedulerGetMacQueueScheduler () const
 Get the wifi MAC queue scheduler. More...
 
uint32_t GetMaxAmpduSize (AcIndex ac) const
 Return the maximum A-MPDU size of the given Access Category. More...
 
uint16_t GetMaxAmsduSize (AcIndex ac) const
 Return the maximum A-MSDU size of the given Access Category. More...
 
std::optional< Mac48AddressGetMldAddress (const Mac48Address &remoteAddr) const
 
uint8_t GetNLinks () const
 Get the number of links (can be greater than 1 for 11be devices only). More...
 
bool GetQosSupported () const
 Return whether the device supports QoS. More...
 
Ptr< QosTxopGetQosTxop (AcIndex ac) const
 Accessor for a specified EDCA object. More...
 
Ptr< QosTxopGetQosTxop (uint8_t tid) const
 Accessor for a specified EDCA object. More...
 
Ssid GetSsid () const
 
Ptr< TxopGetTxop () const
 Accessor for the Txop object. More...
 
TypeOfStation GetTypeOfStation () const
 Return the type of station. More...
 
VhtCapabilities GetVhtCapabilities (uint8_t linkId) const
 Return the VHT capabilities of the device for the given link. More...
 
Ptr< VhtConfigurationGetVhtConfiguration () const
 
bool GetVhtSupported (const Mac48Address &address) const
 
bool GetVhtSupported (uint8_t linkId) const
 Return whether the device supports VHT on the given link. More...
 
Ptr< WifiPhyGetWifiPhy (uint8_t linkId=SINGLE_LINK_OP_ID) const
 
Ptr< WifiRemoteStationManagerGetWifiRemoteStationManager (uint8_t linkId=0) const
 
virtual void NotifyChannelSwitching (uint8_t linkId)
 Notify that channel on the given link has been switched. More...
 
void NotifyPromiscRx (Ptr< const Packet > packet)
 
void NotifyRx (Ptr< const Packet > packet)
 
void NotifyRxDrop (Ptr< const Packet > packet)
 
void NotifyTx (Ptr< const Packet > packet)
 
void NotifyTxDrop (Ptr< const Packet > packet)
 
WifiMacoperator= (const WifiMac &)=delete
 
void ResetWifiPhys ()
 Remove currently attached WifiPhy objects from this MAC. More...
 
virtual void SetAddress (Mac48Address address)
 
void SetBssid (Mac48Address bssid, uint8_t linkId)
 
void SetCtsToSelfSupported (bool enable)
 Enable or disable CTS-to-self feature. More...
 
void SetDevice (const Ptr< WifiNetDevice > device)
 Sets the device this PHY is associated with. More...
 
void SetForwardUpCallback (ForwardUpCallback upCallback)
 
void SetLinkDownCallback (Callback< void > linkDown)
 
virtual void SetMacQueueScheduler (Ptr< WifiMacQueueScheduler > scheduler)
 Set the wifi MAC queue scheduler. More...
 
void SetPromisc ()
 Sets the interface in promiscuous mode. More...
 
void SetSsid (Ssid ssid)
 
void SetTypeOfStation (TypeOfStation type)
 This method is invoked by a subclass to specify what type of station it is implementing. More...
 
virtual void SetWifiPhys (const std::vector< Ptr< WifiPhy >> &phys)
 
void SetWifiRemoteStationManager (Ptr< WifiRemoteStationManager > stationManager)
 
void SetWifiRemoteStationManagers (const std::vector< Ptr< WifiRemoteStationManager >> &stationManagers)
 
- Public Member Functions inherited from ns3::Object
 Object ()
 Constructor. More...
 
 ~Object () override
 Destructor. More...
 
void AggregateObject (Ptr< Object > other)
 Aggregate two Objects together. More...
 
void Dispose ()
 Dispose of this Object. More...
 
AggregateIterator GetAggregateIterator () const
 Get an iterator to the Objects aggregated to this one. More...
 
TypeId GetInstanceTypeId () const override
 Get the most derived TypeId for this Object. More...
 
template<typename T >
Ptr< T > GetObject () const
 Get a pointer to the requested aggregated Object. More...
 
template<>
Ptr< ObjectGetObject () const
 Specialization of () for objects of type ns3::Object. More...
 
template<typename T >
Ptr< T > GetObject (TypeId tid) const
 Get a pointer to the requested aggregated Object by TypeId. More...
 
template<>
Ptr< ObjectGetObject (TypeId tid) const
 Specialization of (TypeId tid) for objects of type ns3::Object. More...
 
void Initialize ()
 Invoke DoInitialize on all Objects aggregated to this one. More...
 
bool IsInitialized () const
 Check if the object has been initialized. More...
 
- Public Member Functions inherited from ns3::SimpleRefCount< Object, ObjectBase, ObjectDeleter >
 SimpleRefCount ()
 Default constructor. More...
 
 SimpleRefCount (const SimpleRefCount &o[[maybe_unused]])
 Copy constructor. More...
 
uint32_t GetReferenceCount () const
 Get the reference count of the object. More...
 
SimpleRefCountoperator= (const SimpleRefCount &o[[maybe_unused]])
 Assignment operator. More...
 
void Ref () const
 Increment the reference count. More...
 
void Unref () const
 Decrement the reference count. More...
 
- Public Member Functions inherited from ns3::ObjectBase
virtual ~ObjectBase ()
 Virtual destructor. More...
 
void GetAttribute (std::string name, AttributeValue &value) const
 Get the value of an attribute, raising fatal errors if unsuccessful. More...
 
bool GetAttributeFailSafe (std::string name, AttributeValue &value) const
 Get the value of an attribute without raising errors. More...
 
void SetAttribute (std::string name, const AttributeValue &value)
 Set a single attribute, raising fatal errors if unsuccessful. More...
 
bool SetAttributeFailSafe (std::string name, const AttributeValue &value)
 Set a single attribute without raising errors. More...
 
bool TraceConnect (std::string name, std::string context, const CallbackBase &cb)
 Connect a TraceSource to a Callback with a context. More...
 
bool TraceConnectWithoutContext (std::string name, const CallbackBase &cb)
 Connect a TraceSource to a Callback without a context. More...
 
bool TraceDisconnect (std::string name, std::string context, const CallbackBase &cb)
 Disconnect from a TraceSource a Callback previously connected with a context. More...
 
bool TraceDisconnectWithoutContext (std::string name, const CallbackBase &cb)
 Disconnect from a TraceSource a Callback previously connected without a context. More...
 

Static Public Member Functions

static TypeId GetTypeId ()
 Get the type ID. More...
 
- Static Public Member Functions inherited from ns3::WifiMac
static TypeId GetTypeId ()
 Get the type ID. More...
 
- Static Public Member Functions inherited from ns3::Object
static TypeId GetTypeId ()
 Register this type. More...
 
- Static Public Member Functions inherited from ns3::ObjectBase
static TypeId GetTypeId ()
 Get the type ID. More...
 

Protected Member Functions

ApLinkEntityGetLink (uint8_t linkId) const
 Get a reference to the link associated with the given ID. More...
 
- Protected Member Functions inherited from ns3::WifiMac
virtual void ConfigureContentionWindow (uint32_t cwMin, uint32_t cwMax)
 
void DoDispose () override
 Destructor implementation. More...
 
void DoInitialize () override
 Initialize() implementation. More...
 
void ForwardUp (Ptr< const Packet > packet, Mac48Address from, Mac48Address to)
 Forward the packet up to the device. More...
 
Ptr< QosTxopGetBEQueue () const
 Accessor for the AC_BE channel access function. More...
 
Ptr< QosTxopGetBKQueue () const
 Accessor for the AC_BK channel access function. More...
 
LinkEntityGetLink (uint8_t linkId) const
 Get a reference to the link associated with the given ID. More...
 
bool GetShortSlotTimeSupported () const
 
Ptr< QosTxopGetVIQueue () const
 Accessor for the AC_VI channel access function. More...
 
Ptr< QosTxopGetVOQueue () const
 Accessor for the AC_VO channel access function. More...
 
void SetQosSupported (bool enable)
 Enable or disable QoS support for the device. More...
 
void SetShortSlotTimeSupported (bool enable)
 Enable or disable short slot time feature. More...
 
- Protected Member Functions inherited from ns3::Object
 Object (const Object &o)
 Copy an Object. More...
 
virtual void NotifyNewAggregate ()
 Notify all Objects aggregated to this one of a new Object being aggregated. More...
 
- Protected Member Functions inherited from ns3::ObjectBase
void ConstructSelf (const AttributeConstructionList &attributes)
 Complete construction of ObjectBase; invoked by derived classes. More...
 
virtual void NotifyConstructionCompleted ()
 Notifier called once the ObjectBase is fully constructed. More...
 

Protected Attributes

std::map< uint16_t, Mac48Addressm_aidToMldOrLinkAddress
 Maps AIDs to MLD addresses (for MLDs) or link addresses (in case of single link devices) More...
 
- Protected Attributes inherited from ns3::WifiMac
Callback< void > m_linkDown
 Callback when a link is down. More...
 
Callback< void > m_linkUp
 Callback when a link is up. More...
 
Ptr< MacRxMiddlem_rxMiddle
 RX middle (defragmentation etc.) More...
 
Ptr< WifiMacQueueSchedulerm_scheduler
 wifi MAC queue scheduler More...
 
Ptr< MacTxMiddlem_txMiddle
 TX middle (aggregation etc.) More...
 
Ptr< Txopm_txop
 TXOP used for transmission of frames to non-QoS peers. More...
 

Private Types

typedef void(* AssociationCallback) (uint16_t aid, Mac48Address address)
 TracedCallback signature for association/deassociation events. More...
 
using LinkIdStaAddrMap = std::map< uint8_t, Mac48Address >
 Map of (link ID, remote STA address) of the links to setup. More...
 

Private Member Functions

void ConfigQueueScheduler (const LinkIdStaAddrMap &linkIdStaAddrMap, const Mac48Address &to, uint8_t linkId)
 Configure the queue scheduler so that frames stored in the container queues associated with the station which we are sending an Association Response frame to are only transmitted on the setup links. More...
 
std::unique_ptr< LinkEntityCreateLinkEntity () const override
 Create a LinkEntity object. More...
 
void DeaggregateAmsduAndForward (Ptr< const WifiMpdu > mpdu) override
 This method is called to de-aggregate an A-MSDU and forward the constituent packets up the stack. More...
 
void DoDispose () override
 Destructor implementation. More...
 
Mac48Address DoGetLocalAddress (const Mac48Address &remoteAddr) const override
 This method is called if this device is an MLD to determine the MAC address of the affiliated STA used to communicate with the single link device having the given MAC address. More...
 
void DoInitialize () override
 Initialize() implementation. More...
 
void ForwardDown (Ptr< Packet > packet, Mac48Address from, Mac48Address to)
 Forward the packet down to DCF/EDCAF (enqueue the packet). More...
 
void ForwardDown (Ptr< Packet > packet, Mac48Address from, Mac48Address to, uint8_t tid)
 Forward the packet down to DCF/EDCAF (enqueue the packet). More...
 
MgtAssocResponseHeader GetAssocResp (Mac48Address to, uint8_t linkId)
 Get the Association Response frame to send on a given link. More...
 
CapabilityInformation GetCapabilities (uint8_t linkId) const
 Return the Capability information of the current AP for the given link. More...
 
DsssParameterSet GetDsssParameterSet (uint8_t linkId) const
 Return the DSSS Parameter Set that we support on the given link. More...
 
EdcaParameterSet GetEdcaParameterSet (uint8_t linkId) const
 Return the EDCA Parameter Set of the current AP for the given link. More...
 
EhtOperation GetEhtOperation (uint8_t linkId) const
 Return the EHT operation of the current AP for the given link. More...
 
ErpInformation GetErpInformation (uint8_t linkId) const
 Return the ERP information of the current AP for the given link. More...
 
HeOperation GetHeOperation (uint8_t linkId) const
 Return the HE operation of the current AP for the given link. More...
 
HtOperation GetHtOperation (uint8_t linkId) const
 Return the HT operation of the current AP for the given link. More...
 
LinkIdStaAddrMap GetLinkIdStaAddrMap (MgtAssocResponseHeader &assoc, const Mac48Address &to, uint8_t linkId)
 Get a map of (link ID, remote STA address) of the links to setup. More...
 
std::optional< MuEdcaParameterSetGetMuEdcaParameterSet () const
 Return the MU EDCA Parameter Set of the current AP, if one needs to be advertised. More...
 
MultiLinkElement GetMultiLinkElement (uint8_t linkId, WifiMacType frameType, const Mac48Address &to=Mac48Address::GetBroadcast())
 Return the Multi-Link Element that the current AP includes in the management frames of the given type it transmits on the given link. More...
 
uint16_t GetNextAssociationId (std::list< uint8_t > linkIds)
 
std::optional< ReducedNeighborReportGetReducedNeighborReport (uint8_t linkId) const
 Return the Reduced Neighbor Report (RNR) element that the current AP sends on the given link, if one needs to be advertised. More...
 
SupportedRates GetSupportedRates (uint8_t linkId) const
 Return an instance of SupportedRates that contains all rates that we support for the given link (including HT rates). More...
 
bool GetUseNonErpProtection (uint8_t linkId) const
 Return whether protection for non-ERP stations is used in the BSS corresponding to the given link. More...
 
VhtOperation GetVhtOperation (uint8_t linkId) const
 Return the VHT operation of the current AP for the given link. More...
 
void ParseReportedStaInfo (const AssocReqRefVariant &assoc, Mac48Address from, uint8_t linkId)
 Given a (Re)Association Request frame body containing a Multi-Link Element, check if a link can be setup with each of the reported stations (STA MAC address and a (Re)Association Request frame body must be present, the Link ID identifies a valid link other than the one the frame was received on and the supported rates are compatible with our basic rate set). More...
 
void Receive (Ptr< const WifiMpdu > mpdu, uint8_t linkId) override
 This method acts as the MacRxMiddle receive callback and is invoked to notify us that a frame has been received on the given link. More...
 
bool ReceiveAssocRequest (const AssocReqRefVariant &assoc, const Mac48Address &from, uint8_t linkId)
 Check whether the supported rate set included in the received (Re)Association Request frame is compatible with our Basic Rate Set. More...
 
void SendAssocResp (Mac48Address to, bool isReassoc, uint8_t linkId)
 Forward an association or a reassociation response packet to the DCF/EDCA. More...
 
void SendOneBeacon (uint8_t linkId)
 Forward a beacon packet to the beacon special DCF for transmission on the given link. More...
 
void SendProbeResp (Mac48Address to, uint8_t linkId)
 Send a Probe Response in response to a Probe Request received from the STA with the given address on the given link. More...
 
void SetAid (MgtAssocResponseHeader &assoc, const LinkIdStaAddrMap &linkIdStaAddrMap)
 Set the AID field of the given Association Response frame. More...
 
void SetBeaconGeneration (bool enable)
 Enable or disable beacon generation of the AP. More...
 
void TxFailed (WifiMacDropReason timeoutReason, Ptr< const WifiMpdu > mpdu)
 The packet we sent was successfully received by the receiver (i.e. More...
 
void TxOk (Ptr< const WifiMpdu > mpdu)
 The packet we sent was successfully received by the receiver (i.e. More...
 
void UpdateShortPreambleEnabled (uint8_t linkId)
 Update whether short preamble should be enabled or not in the BSS corresponding to the given link. More...
 
void UpdateShortSlotTimeEnabled (uint8_t linkId)
 Update whether short slot time should be enabled or not in the BSS corresponding to the given link. More...
 

Private Attributes

TracedCallback< uint16_t, Mac48Addressm_assocLogger
 association logger More...
 
Time m_beaconInterval
 Beacon interval. More...
 
Ptr< UniformRandomVariablem_beaconJitter
 UniformRandomVariable used to randomize the time of the first beacon. More...
 
Ptr< Txopm_beaconTxop
 Dedicated Txop for beacons. More...
 
Time m_bsrLifetime
 Lifetime of Buffer Status Reports. More...
 
std::unordered_map< WifiAddressTidPair, BsrType, WifiAddressTidHashm_bufferStatus
 Per (MAC address, TID) buffer status reports. More...
 
TracedCallback< uint16_t, Mac48Addressm_deAssocLogger
 deassociation logger More...
 
bool m_enableBeaconGeneration
 Flag whether beacons are being generated. More...
 
bool m_enableBeaconJitter
 Flag whether the first beacon should be generated at random time. More...
 
bool m_enableNonErpProtection
 Flag whether protection mechanism is used or not when non-ERP STAs are present within the BSS. More...
 

Additional Inherited Members

- Public Types inherited from ns3::WifiMac
typedef Callback< void, Ptr< const Packet >, Mac48Address, Mac48AddressForwardUpCallback
 This type defines the callback of a higher layer that a WifiMac(-derived) object invokes to pass a packet up the stack. More...
 
using OriginatorAgreementOptConstRef = std::optional< std::reference_wrapper< const OriginatorBlockAckAgreement > >
 optional const reference to OriginatorBlockAckAgreement More...
 
using RecipientAgreementOptConstRef = std::optional< std::reference_wrapper< const RecipientBlockAckAgreement > >
 optional const reference to RecipientBlockAckAgreement More...
 

Detailed Description

Wi-Fi AP state machine.

Handle association, dis-association and authentication, of STAs within an infrastructure BSS.

Config Paths

ns3::ApWifiMac is accessible through the following paths with Config::Set and Config::Connect:

  • "/NodeList/[i]/DeviceList/[i]/$ns3::WifiNetDevice/Mac/$ns3::ApWifiMac"

Attributes

  • BeaconGeneration: Whether or not beacons are generated.
    • Set with class: ns3::BooleanValue
    • Underlying type: bool
    • Initial value: true
    • Flags: constructwrite
  • BeaconInterval: Delay between two beacons
    • Set with class: ns3::TimeValue
    • Underlying type: Time +9.22337e+18ns:+9.22337e+18ns
    • Initial value: +1.024e+08ns
    • Flags: constructwriteread
  • BeaconJitter: A uniform random variable to cause the initial beacon starting time (after simulation time 0) to be distributed between 0 and the BeaconInterval.
  • BsrLifetime: Lifetime of Buffer Status Reports received from stations.
    • Set with class: ns3::TimeValue
    • Underlying type: Time +9.22337e+18ns:+9.22337e+18ns
    • Initial value: +2e+07ns
    • Flags: constructwriteread
  • EnableBeaconJitter: If beacons are enabled, whether to jitter the initial send event.
    • Set with class: ns3::BooleanValue
    • Underlying type: bool
    • Initial value: true
    • Flags: constructwriteread
  • EnableNonErpProtection: Whether or not protection mechanism should be used when non-ERP STAs are present within the BSS.This parameter is only used when ERP is supported by the AP.
    • Set with class: ns3::BooleanValue
    • Underlying type: bool
    • Initial value: true
    • Flags: constructwriteread

Attributes defined in parent class ns3::WifiMac

  • BE_BlockAckInactivityTimeout: Represents max time (blocks of 1024 microseconds) allowed for block ackinactivity for AC_BE. If this value isn't equal to 0 a timer start after that ablock ack setup is completed and will be reset every time that a block ackframe is received. If this value is 0, block ack inactivity timeout won't be used.
    • Set with class: ns3::UintegerValue
    • Underlying type: uint16_t 0:65535
    • Initial value: 0
    • Flags: constructwrite
  • BE_BlockAckThreshold: If number of packets in BE queue reaches this value, block ack mechanism is used. If this value is 0, block ack is never used.When A-MPDU is enabled, block ack mechanism is used regardless of this value.
    • Set with class: ns3::UintegerValue
    • Underlying type: uint8_t 0:64
    • Initial value: 0
    • Flags: constructwrite
  • BE_MaxAmpduSize: Maximum length in bytes of an A-MPDU for AC_BE access class (capped to 65535 for HT PPDUs, 1048575 for VHT PPDUs, 6500631 for HE PPDUs and 15523200 for EHT PPDUs). Value 0 means A-MPDU aggregation is disabled for that AC.
    • Set with class: ns3::UintegerValue
    • Underlying type: uint32_t 0:15523200
    • Initial value: 65535
    • Flags: constructwriteread
  • BE_MaxAmsduSize: Maximum length in bytes of an A-MSDU for AC_BE access class (capped to 7935 for HT PPDUs and 11398 for VHT/HE/EHT PPDUs). Value 0 means A-MSDU aggregation is disabled for that AC.
    • Set with class: ns3::UintegerValue
    • Underlying type: uint16_t 0:11398
    • Initial value: 0
    • Flags: constructwriteread
  • BE_Txop: Queue that manages packets belonging to AC_BE access class.
  • BK_BlockAckInactivityTimeout: Represents max time (blocks of 1024 microseconds) allowed for block ackinactivity for AC_BK. If this value isn't equal to 0 a timer start after that ablock ack setup is completed and will be reset every time that a block ackframe is received. If this value is 0, block ack inactivity timeout won't be used.
    • Set with class: ns3::UintegerValue
    • Underlying type: uint16_t 0:65535
    • Initial value: 0
    • Flags: constructwrite
  • BK_BlockAckThreshold: If number of packets in BK queue reaches this value, block ack mechanism is used. If this value is 0, block ack is never used.When A-MPDU is enabled, block ack mechanism is used regardless of this value.
    • Set with class: ns3::UintegerValue
    • Underlying type: uint8_t 0:64
    • Initial value: 0
    • Flags: constructwrite
  • BK_MaxAmpduSize: Maximum length in bytes of an A-MPDU for AC_BK access class (capped to 65535 for HT PPDUs, 1048575 for VHT PPDUs, 6500631 for HE PPDUs and 15523200 for EHT PPDUs). Value 0 means A-MPDU aggregation is disabled for that AC.
    • Set with class: ns3::UintegerValue
    • Underlying type: uint32_t 0:15523200
    • Initial value: 0
    • Flags: constructwriteread
  • BK_MaxAmsduSize: Maximum length in bytes of an A-MSDU for AC_BK access class (capped to 7935 for HT PPDUs and 11398 for VHT/HE/EHT PPDUs). Value 0 means A-MSDU aggregation is disabled for that AC.
    • Set with class: ns3::UintegerValue
    • Underlying type: uint16_t 0:11398
    • Initial value: 0
    • Flags: constructwriteread
  • BK_Txop: Queue that manages packets belonging to AC_BK access class.
  • CtsToSelfSupported: Use CTS to Self when using a rate that is not in the basic rate set.
    • Set with class: ns3::BooleanValue
    • Underlying type: bool
    • Initial value: false
    • Flags: constructwrite
  • QosSupported: This Boolean attribute is set to enable 802.11e/WMM-style QoS support at this STA.
    • Set with class: ns3::BooleanValue
    • Underlying type: bool
    • Initial value: false
    • Flags: constructread
  • ShortSlotTimeSupported: Whether or not short slot time is supported (only used by ERP APs or STAs).
    • Set with class: ns3::BooleanValue
    • Underlying type: bool
    • Initial value: true
    • Flags: constructwriteread
  • Ssid: The ssid we want to belong to.
    • Set with class: ns3::SsidValue
    • Underlying type: Ssid
    • Initial value: default
    • Flags: constructwriteread
  • Txop: The Txop object.
  • VI_BlockAckInactivityTimeout: Represents max time (blocks of 1024 microseconds) allowed for block ackinactivity for AC_VI. If this value isn't equal to 0 a timer start after that ablock ack setup is completed and will be reset every time that a block ackframe is received. If this value is 0, block ack inactivity timeout won't be used.
    • Set with class: ns3::UintegerValue
    • Underlying type: uint16_t 0:65535
    • Initial value: 0
    • Flags: constructwrite
  • VI_BlockAckThreshold: If number of packets in VI queue reaches this value, block ack mechanism is used. If this value is 0, block ack is never used.When A-MPDU is enabled, block ack mechanism is used regardless of this value.
    • Set with class: ns3::UintegerValue
    • Underlying type: uint8_t 0:64
    • Initial value: 0
    • Flags: constructwrite
  • VI_MaxAmpduSize: Maximum length in bytes of an A-MPDU for AC_VI access class (capped to 65535 for HT PPDUs, 1048575 for VHT PPDUs, 6500631 for HE PPDUs and 15523200 for EHT PPDUs). Value 0 means A-MPDU aggregation is disabled for that AC.
    • Set with class: ns3::UintegerValue
    • Underlying type: uint32_t 0:15523200
    • Initial value: 65535
    • Flags: constructwriteread
  • VI_MaxAmsduSize: Maximum length in bytes of an A-MSDU for AC_VI access class (capped to 7935 for HT PPDUs and 11398 for VHT/HE/EHT PPDUs). Value 0 means A-MSDU aggregation is disabled for that AC.
    • Set with class: ns3::UintegerValue
    • Underlying type: uint16_t 0:11398
    • Initial value: 0
    • Flags: constructwriteread
  • VI_Txop: Queue that manages packets belonging to AC_VI access class.
  • VO_BlockAckInactivityTimeout: Represents max time (blocks of 1024 microseconds) allowed for block ackinactivity for AC_VO. If this value isn't equal to 0 a timer start after that ablock ack setup is completed and will be reset every time that a block ackframe is received. If this value is 0, block ack inactivity timeout won't be used.
    • Set with class: ns3::UintegerValue
    • Underlying type: uint16_t 0:65535
    • Initial value: 0
    • Flags: constructwrite
  • VO_BlockAckThreshold: If number of packets in VO queue reaches this value, block ack mechanism is used. If this value is 0, block ack is never used.When A-MPDU is enabled, block ack mechanism is used regardless of this value.
    • Set with class: ns3::UintegerValue
    • Underlying type: uint8_t 0:64
    • Initial value: 0
    • Flags: constructwrite
  • VO_MaxAmpduSize: Maximum length in bytes of an A-MPDU for AC_VO access class (capped to 65535 for HT PPDUs, 1048575 for VHT PPDUs, 6500631 for HE PPDUs and 15523200 for EHT PPDUs). Value 0 means A-MPDU aggregation is disabled for that AC.
    • Set with class: ns3::UintegerValue
    • Underlying type: uint32_t 0:15523200
    • Initial value: 0
    • Flags: constructwriteread
  • VO_MaxAmsduSize: Maximum length in bytes of an A-MSDU for AC_VO access class (capped to 7935 for HT PPDUs and 11398 for VHT/HE/EHT PPDUs). Value 0 means A-MSDU aggregation is disabled for that AC.
    • Set with class: ns3::UintegerValue
    • Underlying type: uint16_t 0:11398
    • Initial value: 0
    • Flags: constructwriteread
  • VO_Txop: Queue that manages packets belonging to AC_VO access class.

TraceSources

TraceSources defined in parent class ns3::WifiMac

  • AckedMpdu: An MPDU that was successfully acknowledged, via either a Normal Ack or a Block Ack.
    Callback signature: ns3::WifiMpdu::TracedCallback
  • DroppedMpdu: An MPDU that was dropped for the given reason (see WifiMacDropReason).
    Callback signature: ns3::WifiMac::DroppedMpduCallback
  • MacPromiscRx: A packet has been received by this device, has been passed up from the physical layer and is being forwarded up the local protocol stack. This is a promiscuous trace.
    Callback signature: ns3::Packet::TracedCallback
  • MacRx: A packet has been received by this device, has been passed up from the physical layer and is being forwarded up the local protocol stack. This is a non-promiscuous trace.
    Callback signature: ns3::Packet::TracedCallback
  • MacRxDrop: A packet has been dropped in the MAC layer after it has been passed up from the physical layer.
    Callback signature: ns3::Packet::TracedCallback
  • MacTx: A packet has been received from higher layers and is being processed in preparation for queueing for transmission.
    Callback signature: ns3::Packet::TracedCallback
  • MacTxDrop: A packet has been dropped in the MAC layer before being queued for transmission. This trace source is fired, e.g., when an AP's MAC receives from the upper layer a packet destined to a station that is not associated with the AP or a STA's MAC receives a packet from the upper layer while it is not associated with any AP.
    Callback signature: ns3::Packet::TracedCallback
  • MpduResponseTimeout: An MPDU whose response was not received before the timeout, along with an identifier of the type of timeout (see WifiTxTimer::Reason) and the TXVECTOR used to transmit the MPDU. This trace source is fired when a CTS is missing after an RTS, when all CTS frames are missing after an MU-RTS, or when a Normal Ack is missing after an MPDU or after a DL MU PPDU acknowledged in SU format.
    Callback signature: ns3::WifiMac::MpduResponseTimeoutCallback
  • NAckedMpdu: An MPDU that was negatively acknowledged via a Block Ack.
    Callback signature: ns3::WifiMpdu::TracedCallback
  • PsduMapResponseTimeout: A PSDU map for which not all the responses were received before the timeout, along with an identifier of the type of timeout (see WifiTxTimer::Reason), the set of MAC addresses of the stations that did not respond and the total number of stations that had to respond. This trace source is fired when not all the addressed stations responded to an MU-BAR Trigger frame (either sent as a SU frame or aggregated to PSDUs in the DL MU PPDU), a Basic Trigger Frame or a BSRP Trigger Frame.
    Callback signature: ns3::WifiMac::PsduMapResponseTimeoutCallback
  • PsduResponseTimeout: A PSDU whose response was not received before the timeout, along with an identifier of the type of timeout (see WifiTxTimer::Reason) and the TXVECTOR used to transmit the PSDU. This trace source is fired when a BlockAck is missing after an A-MPDU, a BlockAckReq (possibly in the context of the acknowledgment of a DL MU PPDU in SU format) or a TB PPDU (in the latter case the missing BlockAck is a Multi-STA BlockAck).
    Callback signature: ns3::WifiMac::PsduResponseTimeoutCallback
  • TxErrHeader: The header of unsuccessfuly transmitted packet.
    Callback signature: ns3::WifiMacHeader::TracedCallback
  • TxOkHeader: The header of successfully transmitted packet.
    Callback signature: ns3::WifiMacHeader::TracedCallback

Size of this type is 768 bytes (on a 64-bit architecture).

Definition at line 63 of file ap-wifi-mac.h.

Member Typedef Documentation

◆ AssociationCallback

typedef void(* ns3::ApWifiMac::AssociationCallback) (uint16_t aid, Mac48Address address)
private

TracedCallback signature for association/deassociation events.

Parameters
aidthe AID of the station
addressthe MAC address of the station

Definition at line 521 of file ap-wifi-mac.h.

◆ LinkIdStaAddrMap

using ns3::ApWifiMac::LinkIdStaAddrMap = std::map<uint8_t, Mac48Address>
private

Map of (link ID, remote STA address) of the links to setup.

Definition at line 305 of file ap-wifi-mac.h.

Constructor & Destructor Documentation

◆ ApWifiMac()

ns3::ApWifiMac::ApWifiMac ( )

Definition at line 109 of file ap-wifi-mac.cc.

References ns3::AC_BEACON, ns3::AP, m_beaconTxop, ns3::WifiMac::m_txMiddle, NS_LOG_FUNCTION, ns3::Txop::SetTxMiddle(), and ns3::WifiMac::SetTypeOfStation().

+ Here is the call graph for this function:

◆ ~ApWifiMac()

ns3::ApWifiMac::~ApWifiMac ( )
override

Definition at line 120 of file ap-wifi-mac.cc.

References NS_LOG_FUNCTION.

Member Function Documentation

◆ AssignStreams()

int64_t ns3::ApWifiMac::AssignStreams ( int64_t  stream)

Assign a fixed random variable stream number to the random variables used by this model.

Return the number of streams (possibly zero) that have been assigned.

Parameters
streamfirst stream index to use
Returns
the number of stream indices assigned by this model

Definition at line 234 of file ap-wifi-mac.cc.

References m_beaconJitter, NS_LOG_FUNCTION, and ns3::RandomVariableStream::SetStream().

+ Here is the call graph for this function:

◆ CanForwardPacketsTo()

bool ns3::ApWifiMac::CanForwardPacketsTo ( Mac48Address  to) const
overridevirtual

Return true if packets can be forwarded to the given destination, false otherwise.

Parameters
tothe address to which the packet should be sent
Returns
whether packets can be forwarded to the given destination

Implements ns3::WifiMac.

Definition at line 390 of file ap-wifi-mac.cc.

References IsAssociated(), and ns3::Mac48Address::IsGroup().

Referenced by Enqueue().

+ Here is the call graph for this function:
+ Here is the caller graph for this function:

◆ ConfigQueueScheduler()

void ns3::ApWifiMac::ConfigQueueScheduler ( const LinkIdStaAddrMap linkIdStaAddrMap,
const Mac48Address to,
uint8_t  linkId 
)
private

Configure the queue scheduler so that frames stored in the container queues associated with the station which we are sending an Association Response frame to are only transmitted on the setup links.

Parameters
linkIdStaAddrMapa map of (link ID, remote STA address) of the links to setup
tothe Receiver Address (RA) of the Association Response frame
linkIdthe ID of the link on which the Association Response frame is being sent

Definition at line 1302 of file ap-wifi-mac.cc.

References ns3::WifiMac::GetMldAddress(), ns3::WifiMac::GetWifiRemoteStationManager(), ns3::WifiMac::m_scheduler, NS_LOG_FUNCTION, ns3::WIFI_QOSDATA_UNICAST_QUEUE, and ns3::wifiAcList.

Referenced by SendAssocResp().

+ Here is the call graph for this function:
+ Here is the caller graph for this function:

◆ ConfigureStandard()

void ns3::ApWifiMac::ConfigureStandard ( WifiStandard  standard)
overridevirtual
Parameters
standardthe wifi standard to be configured

This method completes the configuration process for a requested PHY standard by creating the Frame Exchange Manager and the Channel Access Manager and configuring the PHY dependent parameters. This method can only be called after a configured PHY has been set.

Reimplemented from ns3::WifiMac.

Definition at line 154 of file ap-wifi-mac.cc.

References ns3::ChannelAccessManager::Add(), ns3::WifiMac::LinkEntity::channelAccessManager, ns3::WifiMac::ConfigureStandard(), GetLink(), ns3::WifiMac::GetNLinks(), m_beaconTxop, NS_LOG_FUNCTION, ns3::Txop::SetAifsns(), ns3::Txop::SetMaxCws(), ns3::Txop::SetMinCws(), and ns3::Txop::SetWifiMac().

+ Here is the call graph for this function:

◆ CreateLinkEntity()

std::unique_ptr< WifiMac::LinkEntity > ns3::ApWifiMac::CreateLinkEntity ( ) const
overrideprivatevirtual

Create a LinkEntity object.

Returns
a unique pointer to the created LinkEntity object

Reimplemented from ns3::WifiMac.

Definition at line 142 of file ap-wifi-mac.cc.

◆ DeaggregateAmsduAndForward()

void ns3::ApWifiMac::DeaggregateAmsduAndForward ( Ptr< const WifiMpdu mpdu)
overrideprivatevirtual

This method is called to de-aggregate an A-MSDU and forward the constituent packets up the stack.

We override the WifiMac version here because, as an AP, we also need to think about redistributing to other associated STAs.

Parameters
mpduthe MPDU containing the A-MSDU.

Reimplemented from ns3::WifiMac.

Definition at line 1935 of file ap-wifi-mac.cc.

References ForwardDown(), ns3::WifiMac::ForwardUp(), IsAssociated(), NS_LOG_DEBUG, NS_LOG_FUNCTION, and ns3::PeekPointer().

Referenced by Receive().

+ Here is the call graph for this function:
+ Here is the caller graph for this function:

◆ DoDispose()

void ns3::ApWifiMac::DoDispose ( )
overrideprivatevirtual

Destructor implementation.

This method is called by Dispose() or by the Object's destructor, whichever comes first.

Subclasses are expected to implement their real destruction code in an overridden version of this method and chain up to their parent's implementation once they are done. i.e, for simplicity, the destructor of every subclass should be empty and its content should be moved to the associated DoDispose() method.

It is safe to call GetObject() from within this method.

Reimplemented from ns3::Object.

Definition at line 126 of file ap-wifi-mac.cc.

References ns3::Object::Dispose(), ns3::WifiMac::DoDispose(), m_beaconTxop, m_enableBeaconGeneration, and NS_LOG_FUNCTION.

+ Here is the call graph for this function:

◆ DoGetLocalAddress()

Mac48Address ns3::ApWifiMac::DoGetLocalAddress ( const Mac48Address remoteAddr) const
overrideprivatevirtual

This method is called if this device is an MLD to determine the MAC address of the affiliated STA used to communicate with the single link device having the given MAC address.

This method is overridden because its implementation depends on the type of station.

Parameters
remoteAddrthe MAC address of the remote single link device
Returns
the MAC address of the affiliated STA used to communicate with the remote device

Reimplemented from ns3::WifiMac.

Definition at line 1532 of file ap-wifi-mac.cc.

References ns3::WifiMac::GetFrameExchangeManager(), IsAssociated(), and NS_ASSERT_MSG.

+ Here is the call graph for this function:

◆ DoInitialize()

void ns3::ApWifiMac::DoInitialize ( )
overrideprivatevirtual

◆ Enqueue() [1/2]

void ns3::ApWifiMac::Enqueue ( Ptr< Packet packet,
Mac48Address  to 
)
overridevirtual
Parameters
packetthe packet to send.
tothe address to which the packet should be sent.

The packet should be enqueued in a TX queue, and should be dequeued as soon as the DCF function determines that access it granted to this MAC.

Implements ns3::WifiMac.

Definition at line 410 of file ap-wifi-mac.cc.

References ns3::WifiMac::GetAddress(), and NS_LOG_FUNCTION.

+ Here is the call graph for this function:

◆ Enqueue() [2/2]

void ns3::ApWifiMac::Enqueue ( Ptr< Packet packet,
Mac48Address  to,
Mac48Address  from 
)
overridevirtual
Parameters
packetthe packet to send.
tothe address to which the packet should be sent.
fromthe address from which the packet should be sent.

The packet should be enqueued in a TX queue, and should be dequeued as soon as the DCF function determines that access it granted to this MAC. The extra parameter "from" allows this device to operate in a bridged mode, forwarding received frames without altering the source address.

Reimplemented from ns3::WifiMac.

Definition at line 396 of file ap-wifi-mac.cc.

References CanForwardPacketsTo(), ForwardDown(), ns3::WifiMac::NotifyTxDrop(), and NS_LOG_FUNCTION.

+ Here is the call graph for this function:

◆ ForwardDown() [1/2]

void ns3::ApWifiMac::ForwardDown ( Ptr< Packet packet,
Mac48Address  from,
Mac48Address  to 
)
private

Forward the packet down to DCF/EDCAF (enqueue the packet).

This method is a wrapper for ForwardDown with traffic id.

Parameters
packetthe packet we are forwarding to DCF/EDCAF
fromthe address to be used for Address 3 field in the header
tothe address to be used for Address 1 field in the header

Definition at line 289 of file ap-wifi-mac.cc.

References ns3::WifiMac::GetQosSupported(), NS_LOG_FUNCTION, and ns3::QosUtilsGetTidForPacket().

Referenced by DeaggregateAmsduAndForward(), Enqueue(), and Receive().

+ Here is the call graph for this function:
+ Here is the caller graph for this function:

◆ ForwardDown() [2/2]

◆ GetAssociationId()

uint16_t ns3::ApWifiMac::GetAssociationId ( Mac48Address  addr,
uint8_t  linkId 
) const
Parameters
addrthe address of the associated station
linkIdthe ID of the link on which the station is associated
Returns
the Association ID allocated by the AP to the station, SU_STA_ID if unallocated

Definition at line 2019 of file ap-wifi-mac.cc.

References ns3::WifiRemoteStationManager::GetAssociationId(), and ns3::WifiMac::GetWifiRemoteStationManager().

Referenced by MultiLinkSetupTest::CheckMlSetup(), ns3::WifiDefaultAckManager::GetAckInfoIfAggregatedMuBar(), ns3::WifiDefaultAckManager::GetAckInfoIfTfMuBar(), and ns3::HeFrameExchangeManager::SendPsduMap().

+ Here is the call graph for this function:
+ Here is the caller graph for this function:

◆ GetAssocResp()

MgtAssocResponseHeader ns3::ApWifiMac::GetAssocResp ( Mac48Address  to,
uint8_t  linkId 
)
private

Get the Association Response frame to send on a given link.

The returned frame never includes a Multi-Link Element.

Parameters
tothe address of the STA we are sending an association response to
linkIdthe ID of the given link
Returns
the Association Response frame

Definition at line 1015 of file ap-wifi-mac.cc.

References GetCapabilities(), GetEdcaParameterSet(), ns3::WifiMac::GetEhtCapabilities(), GetEhtOperation(), ns3::WifiMac::GetEhtSupported(), GetErpInformation(), ns3::WifiMac::GetErpSupported(), ns3::WifiMac::GetExtendedCapabilities(), ns3::WifiMac::GetHeCapabilities(), GetHeOperation(), ns3::WifiMac::GetHeSupported(), ns3::WifiMac::GetHtCapabilities(), GetHtOperation(), ns3::WifiMac::GetHtSupported(), GetMuEdcaParameterSet(), ns3::WifiMac::GetQosSupported(), GetSupportedRates(), ns3::WifiMac::GetVhtCapabilities(), GetVhtOperation(), ns3::WifiMac::GetVhtSupported(), ns3::WifiMac::GetWifiRemoteStationManager(), NS_ABORT_IF, ns3::MgtAssocResponseHeader::SetCapabilities(), ns3::MgtAssocResponseHeader::SetEdcaParameterSet(), ns3::MgtAssocResponseHeader::SetEhtCapabilities(), ns3::MgtAssocResponseHeader::SetEhtOperation(), ns3::MgtAssocResponseHeader::SetErpInformation(), ns3::MgtAssocResponseHeader::SetExtendedCapabilities(), ns3::StatusCode::SetFailure(), ns3::MgtAssocResponseHeader::SetHeCapabilities(), ns3::MgtAssocResponseHeader::SetHeOperation(), ns3::MgtAssocResponseHeader::SetHtCapabilities(), ns3::MgtAssocResponseHeader::SetHtOperation(), ns3::MgtAssocResponseHeader::SetMuEdcaParameterSet(), ns3::MgtAssocResponseHeader::SetStatusCode(), ns3::StatusCode::SetSuccess(), ns3::MgtAssocResponseHeader::SetSupportedRates(), ns3::MgtAssocResponseHeader::SetVhtCapabilities(), and ns3::MgtAssocResponseHeader::SetVhtOperation().

Referenced by GetMultiLinkElement(), and SendAssocResp().

+ Here is the call graph for this function:
+ Here is the caller graph for this function:

◆ GetBeaconInterval()

Time ns3::ApWifiMac::GetBeaconInterval ( ) const
Returns
the interval between two beacon transmissions.

Definition at line 198 of file ap-wifi-mac.cc.

References m_beaconInterval, and NS_LOG_FUNCTION.

Referenced by DoInitialize(), GetTypeId(), SendOneBeacon(), and SendProbeResp().

+ Here is the caller graph for this function:

◆ GetBufferStatus()

uint8_t ns3::ApWifiMac::GetBufferStatus ( uint8_t  tid,
Mac48Address  address 
) const

Return the value of the Queue Size subfield of the last QoS Data or QoS Null frame received from the station with the given MAC address and belonging to the given TID.

The Queue Size value is the total size, rounded up to the nearest multiple of 256 octets and expressed in units of 256 octets, of all MSDUs and A-MSDUs buffered at the STA (excluding the MSDU or A-MSDU of the present QoS Data frame). A queue size value of 254 is used for all sizes greater than 64 768 octets. A queue size value of 255 is used to indicate an unspecified or unknown size. See Section 9.2.4.5.6 of 802.11-2016

Parameters
tidthe given TID
addressthe given MAC address
Returns
the value of the Queue Size subfield

Definition at line 2025 of file ap-wifi-mac.cc.

References first::address, m_bsrLifetime, m_bufferStatus, and ns3::Simulator::Now().

Referenced by GetMaxBufferStatus().

+ Here is the call graph for this function:
+ Here is the caller graph for this function:

◆ GetCapabilities()

CapabilityInformation ns3::ApWifiMac::GetCapabilities ( uint8_t  linkId) const
private

Return the Capability information of the current AP for the given link.

Parameters
linkIdthe ID of the given link
Returns
the Capability information that we support

Definition at line 482 of file ap-wifi-mac.cc.

References GetLink(), NS_LOG_FUNCTION, ns3::CapabilityInformation::SetEss(), ns3::CapabilityInformation::SetShortPreamble(), and ns3::CapabilityInformation::SetShortSlotTime().

Referenced by GetAssocResp(), SendOneBeacon(), and SendProbeResp().

+ Here is the call graph for this function:
+ Here is the caller graph for this function:

◆ GetDsssParameterSet()

DsssParameterSet ns3::ApWifiMac::GetDsssParameterSet ( uint8_t  linkId) const
private

Return the DSSS Parameter Set that we support on the given link.

Parameters
linkIdthe ID of the given link
Returns
the DSSS Parameter Set that we support on the given link

Definition at line 472 of file ap-wifi-mac.cc.

References ns3::WifiMac::GetDsssSupported(), ns3::WifiMac::GetWifiPhy(), NS_ASSERT, NS_LOG_FUNCTION, and ns3::DsssParameterSet::SetCurrentChannel().

Referenced by SendOneBeacon(), and SendProbeResp().

+ Here is the call graph for this function:
+ Here is the caller graph for this function:

◆ GetEdcaParameterSet()

EdcaParameterSet ns3::ApWifiMac::GetEdcaParameterSet ( uint8_t  linkId) const
private

◆ GetEhtOperation()

EhtOperation ns3::ApWifiMac::GetEhtOperation ( uint8_t  linkId) const
private

Return the EHT operation of the current AP for the given link.

Parameters
linkIdthe ID of the given link
Returns
the EHT operation that we support

Definition at line 886 of file ap-wifi-mac.cc.

References ns3::WifiMac::GetEhtSupported(), GetLink(), ns3::WifiPhy::GetMaxSupportedRxSpatialStreams(), ns3::WifiMac::GetWifiPhy(), ns3::WifiMac::GetWifiRemoteStationManager(), NS_ASSERT, NS_LOG_FUNCTION, ns3::EhtOperation::SetMaxRxNss(), ns3::EhtOperation::SetMaxTxNss(), and ns3::WIFI_EHT_MAX_MCS_INDEX.

Referenced by GetAssocResp(), SendOneBeacon(), and SendProbeResp().

+ Here is the call graph for this function:
+ Here is the caller graph for this function:

◆ GetErpInformation()

ErpInformation ns3::ApWifiMac::GetErpInformation ( uint8_t  linkId) const
private

Return the ERP information of the current AP for the given link.

Parameters
linkIdthe ID of the given link
Returns
the ERP information that we support for the given link

Definition at line 493 of file ap-wifi-mac.cc.

References ns3::WifiMac::GetErpSupported(), GetLink(), GetUseNonErpProtection(), NS_ASSERT, NS_LOG_FUNCTION, ns3::ErpInformation::SetBarkerPreambleMode(), ns3::ErpInformation::SetNonErpPresent(), and ns3::ErpInformation::SetUseProtection().

Referenced by GetAssocResp(), SendOneBeacon(), and SendProbeResp().

+ Here is the call graph for this function:
+ Here is the caller graph for this function:

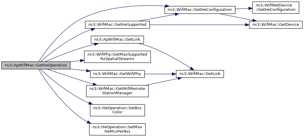
◆ GetHeOperation()

HeOperation ns3::ApWifiMac::GetHeOperation ( uint8_t  linkId) const
private

Return the HE operation of the current AP for the given link.

Parameters
linkIdthe ID of the given link
Returns
the HE operation that we support

Definition at line 856 of file ap-wifi-mac.cc.

References ns3::WifiMac::GetHeConfiguration(), ns3::WifiMac::GetHeSupported(), GetLink(), ns3::WifiPhy::GetMaxSupportedRxSpatialStreams(), ns3::WifiMac::GetWifiPhy(), ns3::WifiMac::GetWifiRemoteStationManager(), NS_ASSERT, NS_LOG_FUNCTION, ns3::HeOperation::SetBssColor(), and ns3::HeOperation::SetMaxHeMcsPerNss().

Referenced by GetAssocResp(), SendOneBeacon(), and SendProbeResp().

+ Here is the call graph for this function:
+ Here is the caller graph for this function:

◆ GetHtOperation()

HtOperation ns3::ApWifiMac::GetHtOperation ( uint8_t  linkId) const
private

◆ GetLink()

ApWifiMac::ApLinkEntity & ns3::ApWifiMac::GetLink ( uint8_t  linkId) const
protected

Get a reference to the link associated with the given ID.

Parameters
linkIdthe given link ID
Returns
a reference to the link associated with the given ID

Definition at line 148 of file ap-wifi-mac.cc.

References ns3::WifiMac::GetLink().

Referenced by ConfigureStandard(), DoInitialize(), GetCapabilities(), GetEhtOperation(), GetErpInformation(), GetHeOperation(), GetHtOperation(), GetReducedNeighborReport(), GetStaList(), GetUseNonErpProtection(), GetVhtOperation(), Receive(), SendOneBeacon(), SendProbeResp(), SetAid(), SetBeaconGeneration(), UpdateShortPreambleEnabled(), and UpdateShortSlotTimeEnabled().

+ Here is the call graph for this function:
+ Here is the caller graph for this function:

◆ GetLinkIdStaAddrMap()

ApWifiMac::LinkIdStaAddrMap ns3::ApWifiMac::GetLinkIdStaAddrMap ( MgtAssocResponseHeader assoc,
const Mac48Address to,
uint8_t  linkId 
)
private

Get a map of (link ID, remote STA address) of the links to setup.

Information is taken from the given Association Response that is sent over the given link to the given station.

Parameters
assocthe given Association Response frame
tothe Receiver Address (RA) of the Association Response frame
linkIdthe ID of the link on which the Association Response frame is sent
Returns
a map of (link ID, remote STA address) of the links to setup

Definition at line 1071 of file ap-wifi-mac.cc.

References ns3::WifiRemoteStationManager::GetAffiliatedStaAddress(), ns3::WifiRemoteStationManager::GetMldAddress(), ns3::MgtAssocResponseHeader::GetMultiLinkElement(), ns3::MgtAssocResponseHeader::GetStatusCode(), ns3::WifiMac::GetWifiRemoteStationManager(), ns3::StatusCode::IsSuccess(), and NS_ABORT_MSG_IF.

Referenced by SendAssocResp().

+ Here is the call graph for this function:
+ Here is the caller graph for this function:

◆ GetMaxBufferStatus()

uint8_t ns3::ApWifiMac::GetMaxBufferStatus ( Mac48Address  address) const

Return the maximum among the values of the Queue Size subfield of the last QoS Data or QoS Null frames received from the station with the given MAC address and belonging to any TID.

Parameters
addressthe given MAC address
Returns
the maximum among the values of the Queue Size subfields

Definition at line 2050 of file ap-wifi-mac.cc.

References first::address, GetBufferStatus(), and max.

Referenced by ns3::RrMultiUserScheduler::TrySendingBasicTf().

+ Here is the call graph for this function:
+ Here is the caller graph for this function:

◆ GetMldOrLinkAddressByAid()

std::optional< Mac48Address > ns3::ApWifiMac::GetMldOrLinkAddressByAid ( uint16_t  aid) const
Parameters
aidthe given AID
Returns
the MLD address (in case of MLD) or link address (in case of single link device) of the STA having the given AID, if any

Definition at line 1540 of file ap-wifi-mac.cc.

References m_aidToMldOrLinkAddress.

Referenced by ns3::MultiUserScheduler::GetMaxSizeOfQosNullAmpdu(), ns3::RrMultiUserScheduler::NotifyStationAssociated(), ns3::RrMultiUserScheduler::NotifyStationDeassociated(), and ns3::RrMultiUserScheduler::TrySendingBasicTf().

+ Here is the caller graph for this function:

◆ GetMuEdcaParameterSet()

std::optional< MuEdcaParameterSet > ns3::ApWifiMac::GetMuEdcaParameterSet ( ) const
private

Return the MU EDCA Parameter Set of the current AP, if one needs to be advertised.

Returns
the MU EDCA Parameter Set that needs to be advertised (if any)

Definition at line 561 of file ap-wifi-mac.cc.

References ns3::AC_BE, ns3::AC_BK, ns3::AC_VI, ns3::AC_VO, ns3::TimeValue::Get(), ns3::UintegerValue::Get(), ns3::WifiMac::GetHeConfiguration(), ns3::WifiMac::GetHeSupported(), ns3::MuEdcaParameterSet::GetMuEdcaTimer(), ns3::Time::IsZero(), NS_ABORT_MSG_UNLESS, NS_ASSERT, NS_LOG_FUNCTION, ns3::MuEdcaParameterSet::SetMuAifsn(), ns3::MuEdcaParameterSet::SetMuCwMax(), ns3::MuEdcaParameterSet::SetMuCwMin(), ns3::MuEdcaParameterSet::SetMuEdcaTimer(), and ns3::MuEdcaParameterSet::SetQosInfo().

Referenced by GetAssocResp(), SendOneBeacon(), and SendProbeResp().

+ Here is the call graph for this function:
+ Here is the caller graph for this function:

◆ GetMultiLinkElement()

MultiLinkElement ns3::ApWifiMac::GetMultiLinkElement ( uint8_t  linkId,
WifiMacType  frameType,
const Mac48Address to = Mac48Address::GetBroadcast() 
)
private

Return the Multi-Link Element that the current AP includes in the management frames of the given type it transmits on the given link.

Parameters
linkIdthe ID of the link to send the Multi-Link Element onto
frameTypethe type of the frame containing the Multi-Link Element
tothe Receiver Address of the frame containing the Multi-Link Element
Returns
the Multi-Link Element

Definition at line 660 of file ap-wifi-mac.cc.

References ns3::MultiLinkElement::AddPerStaProfileSubelement(), ns3::MultiLinkElement::BASIC_VARIANT, ns3::WifiMac::GetAddress(), GetAssocResp(), ns3::WifiMac::GetFrameExchangeManager(), ns3::WifiMac::GetMldAddress(), ns3::WifiMac::GetNLinks(), ns3::MultiLinkElement::GetNPerStaProfileSubelements(), ns3::MultiLinkElement::GetPerStaProfile(), ns3::WifiMac::GetWifiRemoteStationManager(), NS_ABORT_IF, NS_LOG_FUNCTION, ns3::MultiLinkElement::SetBssParamsChangeCount(), ns3::MultiLinkElement::PerStaProfileSubelement::SetLinkId(), ns3::MultiLinkElement::SetLinkIdInfo(), ns3::MultiLinkElement::SetMldMacAddress(), ns3::WIFI_MAC_MGT_ASSOCIATION_RESPONSE, and ns3::WIFI_MAC_MGT_REASSOCIATION_RESPONSE.

Referenced by SendAssocResp(), SendOneBeacon(), and SendProbeResp().

+ Here is the call graph for this function:
+ Here is the caller graph for this function:

◆ GetNextAssociationId()

uint16_t ns3::ApWifiMac::GetNextAssociationId ( std::list< uint8_t >  linkIds)
private
Parameters
linkIdsthe IDs of the links for which the next Association ID is requested
Returns
the next Association ID to be allocated by the AP on the given links

Definition at line 1995 of file ap-wifi-mac.cc.

References NS_FATAL_ERROR.

Referenced by SetAid().

+ Here is the caller graph for this function:

◆ GetReducedNeighborReport()

std::optional< ReducedNeighborReport > ns3::ApWifiMac::GetReducedNeighborReport ( uint8_t  linkId) const
private

◆ GetStaList()

const std::map< uint16_t, Mac48Address > & ns3::ApWifiMac::GetStaList ( uint8_t  linkId) const

Get a const reference to the map of associated stations on the given link.

Each station is specified by an (association ID, MAC address) pair. Make sure not to use the returned reference after that this object has been deallocated.

Parameters
linkIdthe ID of the given link
Returns
a const reference to the map of associated stations

Definition at line 2013 of file ap-wifi-mac.cc.

References GetLink(), and ns3::ApWifiMac::ApLinkEntity::staList.

Referenced by MultiLinkSetupTest::CheckMlSetup(), TestMultiUserScheduler::ComputeWifiTxVector(), ns3::MultiUserScheduler::GetTriggerFrame(), TestMultiUserScheduler::SelectTxFormat(), ns3::RrMultiUserScheduler::TrySendingBasicTf(), ns3::RrMultiUserScheduler::TrySendingBsrpTf(), and ns3::WifiDefaultAckManager::TryUlMuTransmission().

+ Here is the call graph for this function:
+ Here is the caller graph for this function:

◆ GetSupportedRates()

SupportedRates ns3::ApWifiMac::GetSupportedRates ( uint8_t  linkId) const
private

◆ GetTxopQueue()

Ptr< WifiMacQueue > ns3::ApWifiMac::GetTxopQueue ( AcIndex  ac) const
overridevirtual

Get the wifi MAC queue of the (Qos)Txop associated with the given AC, if such (Qos)Txop is installed, or a null pointer, otherwise.

Parameters
acthe given Access Category
Returns
the wifi MAC queue of the (Qos)Txop associated with the given AC, if such (Qos)Txop is installed, or a null pointer, otherwise

Reimplemented from ns3::WifiMac.

Definition at line 169 of file ap-wifi-mac.cc.

References ns3::AC_BEACON, ns3::WifiMac::GetTxopQueue(), ns3::Txop::GetWifiMacQueue(), and m_beaconTxop.

Referenced by MultiLinkMuTxTest::CheckBlockAck().

+ Here is the call graph for this function:
+ Here is the caller graph for this function:

◆ GetTypeId()

◆ GetUseNonErpProtection()

bool ns3::ApWifiMac::GetUseNonErpProtection ( uint8_t  linkId) const
private

Return whether protection for non-ERP stations is used in the BSS corresponding to the given link.

Parameters
linkIdthe ID of the given link
Returns
true if protection for non-ERP stations is used in the BSS, false otherwise

Definition at line 1987 of file ap-wifi-mac.cc.

References GetLink(), ns3::WifiMac::GetWifiRemoteStationManager(), m_enableNonErpProtection, ns3::ApWifiMac::ApLinkEntity::numNonErpStations, and ns3::WifiRemoteStationManager::SetUseNonErpProtection().

Referenced by GetErpInformation().

+ Here is the call graph for this function:
+ Here is the caller graph for this function:

◆ GetVhtOperation()

VhtOperation ns3::ApWifiMac::GetVhtOperation ( uint8_t  linkId) const
private

Return the VHT operation of the current AP for the given link.

Parameters
linkIdthe ID of the given link
Returns
the VHT operation that we support

Definition at line 807 of file ap-wifi-mac.cc.

References GetLink(), ns3::WifiMac::GetVhtSupported(), ns3::WifiMac::GetWifiPhy(), ns3::WifiMac::GetWifiRemoteStationManager(), NS_ASSERT, NS_LOG_FUNCTION, third::phy, ns3::VhtOperation::SetChannelCenterFrequencySegment0(), ns3::VhtOperation::SetChannelCenterFrequencySegment1(), ns3::VhtOperation::SetChannelWidth(), and ns3::VhtOperation::SetMaxVhtMcsPerNss().

Referenced by GetAssocResp(), SendOneBeacon(), and SendProbeResp().

+ Here is the call graph for this function:
+ Here is the caller graph for this function:

◆ IsAssociated()

std::optional< uint8_t > ns3::ApWifiMac::IsAssociated ( const Mac48Address address) const

Get the ID of a link (if any) that has been setup with the station having the given MAC address.

The address can be either a link address or an MLD address. In the former case, the returned ID is the ID of the link connecting the AP to the STA with the given address.

Parameters
addressthe given MAC address
Returns
the ID of a link (if any) that has been setup with the given station

Definition at line 1518 of file ap-wifi-mac.cc.

References first::address, ns3::WifiMac::GetNLinks(), ns3::WifiMac::GetWifiRemoteStationManager(), ns3::WifiRemoteStationManager::IsAssociated(), and NS_LOG_DEBUG.

Referenced by CanForwardPacketsTo(), DeaggregateAmsduAndForward(), DoGetLocalAddress(), ForwardDown(), ns3::MultiUserScheduler::GetDlMuInfo(), ns3::RrMultiUserScheduler::NotifyStationDeassociated(), and Receive().

+ Here is the call graph for this function:
+ Here is the caller graph for this function:

◆ ParseReportedStaInfo()

void ns3::ApWifiMac::ParseReportedStaInfo ( const AssocReqRefVariant assoc,
Mac48Address  from,
uint8_t  linkId 
)
private

Given a (Re)Association Request frame body containing a Multi-Link Element, check if a link can be setup with each of the reported stations (STA MAC address and a (Re)Association Request frame body must be present, the Link ID identifies a valid link other than the one the frame was received on and the supported rates are compatible with our basic rate set).

Parameters
assocthe frame body of the received (Re)Association Request
fromthe Transmitter Address field of the frame
linkIdthe ID of the link on which the frame was received

Definition at line 1887 of file ap-wifi-mac.cc.

References ns3::WifiMac::GetNLinks(), ns3::WifiMac::GetWifiRemoteStationManager(), NS_LOG_DEBUG, NS_LOG_FUNCTION, ReceiveAssocRequest(), and ns3::WifiRemoteStationManager::SetMldAddress().

Referenced by Receive().

+ Here is the call graph for this function:
+ Here is the caller graph for this function:

◆ Receive()

void ns3::ApWifiMac::Receive ( Ptr< const WifiMpdu mpdu,
uint8_t  linkId 
)
overrideprivatevirtual

This method acts as the MacRxMiddle receive callback and is invoked to notify us that a frame has been received on the given link.

The implementation is intended to capture logic that is going to be common to all (or most) derived classes. Specifically, handling of Block Ack management frames is dealt with here.

This method will need, however, to be overridden by derived classes so that they can perform their data handling before invoking the base version.

The given link may be undefined in some cases (e.g., in case of QoS Data frames received in the context of a Block Ack agreement – because the BlockAckManager does not have to record the link each buffered MPDU has been received on); in such a cases, the value of linkId should be WIFI_LINKID_UNDEFINED.

Parameters
mpduthe MPDU that has been received.
linkIdthe ID of the given link

Reimplemented from ns3::WifiMac.

Definition at line 1551 of file ap-wifi-mac.cc.

References ns3::Packet::Copy(), DeaggregateAmsduAndForward(), ForwardDown(), ns3::WifiMac::ForwardUp(), ns3::WifiMacHeader::GetAddr1(), ns3::WifiMacHeader::GetAddr2(), ns3::WifiMacHeader::GetAddr3(), ns3::WifiMac::GetAddress(), ns3::WifiMac::GetDsssSupported(), ns3::WifiMac::GetFrameExchangeManager(), ns3::WifiMac::GetHtSupported(), GetLink(), ns3::WifiMac::GetNLinks(), ns3::WifiMacHeader::GetQosTid(), ns3::Packet::GetSize(), ns3::MgtProbeRequestHeader::GetSsid(), ns3::WifiMac::GetSsid(), ns3::WifiMac::GetWifiRemoteStationManager(), ns3::WifiMacHeader::HasData(), IsAssociated(), ns3::WifiMacHeader::IsAssocReq(), ns3::Mac48Address::IsBroadcast(), ns3::WifiMacHeader::IsData(), ns3::WifiMacHeader::IsDisassociation(), ns3::WifiMacHeader::IsFromDs(), ns3::Mac48Address::IsGroup(), ns3::WifiMacHeader::IsMgt(), ns3::WifiMacHeader::IsProbeReq(), ns3::WifiMacHeader::IsQosAmsdu(), ns3::WifiMacHeader::IsQosData(), ns3::WifiMacHeader::IsReassocReq(), ns3::WifiMacHeader::IsToDs(), m_deAssocLogger, ns3::WifiMac::NotifyRxDrop(), NS_LOG_DEBUG, NS_LOG_FUNCTION, ns3::ApWifiMac::ApLinkEntity::numNonErpStations, ns3::ApWifiMac::ApLinkEntity::numNonHtStations, ParseReportedStaInfo(), ns3::Packet::PeekHeader(), ns3::WifiMac::Receive(), ReceiveAssocRequest(), ns3::WifiRemoteStationManager::RecordDisassociated(), SendAssocResp(), SendProbeResp(), third::ssid, ns3::ApWifiMac::ApLinkEntity::staList, UpdateShortPreambleEnabled(), and UpdateShortSlotTimeEnabled().

+ Here is the call graph for this function:

◆ ReceiveAssocRequest()

bool ns3::ApWifiMac::ReceiveAssocRequest ( const AssocReqRefVariant assoc,
const Mac48Address from,
uint8_t  linkId 
)
private

Check whether the supported rate set included in the received (Re)Association Request frame is compatible with our Basic Rate Set.

If so, record all the station's supported modes in its associated WifiRemoteStation and return true. Otherwise, return false.

Parameters
assocthe frame body of the received (Re)Association Request
fromthe Transmitter Address field of the frame
linkIdthe ID of the link on which the frame was received
Returns
true if the (Re)Association request can be accepted, false otherwise

Definition at line 1718 of file ap-wifi-mac.cc.

References ns3::WifiMac::GetEhtSupported(), ns3::WifiMac::GetErpSupported(), ns3::WifiMac::GetHeSupported(), ns3::WifiMac::GetHtSupported(), ns3::WifiMode::GetMcsValue(), ns3::SupportedRates::GetNRates(), ns3::WifiMac::GetVhtSupported(), ns3::WifiMac::GetWifiPhy(), ns3::WifiMac::GetWifiRemoteStationManager(), ns3::CapabilityInformation::IsShortPreamble(), ns3::CapabilityInformation::IsShortSlotTime(), ns3::SupportedRates::IsSupportedRate(), NS_LOG_DEBUG, NS_LOG_FUNCTION, third::phy, ns3::WIFI_MOD_CLASS_EHT, ns3::WIFI_MOD_CLASS_HE, and ns3::WIFI_MOD_CLASS_VHT.

Referenced by ParseReportedStaInfo(), and Receive().

+ Here is the call graph for this function:
+ Here is the caller graph for this function:

◆ SendAssocResp()

void ns3::ApWifiMac::SendAssocResp ( Mac48Address  to,
bool  isReassoc,
uint8_t  linkId 
)
private

◆ SendOneBeacon()

void ns3::ApWifiMac::SendOneBeacon ( uint8_t  linkId)
private

Forward a beacon packet to the beacon special DCF for transmission on the given link.

Parameters
linkIdthe ID of the given link

Definition at line 1335 of file ap-wifi-mac.cc.

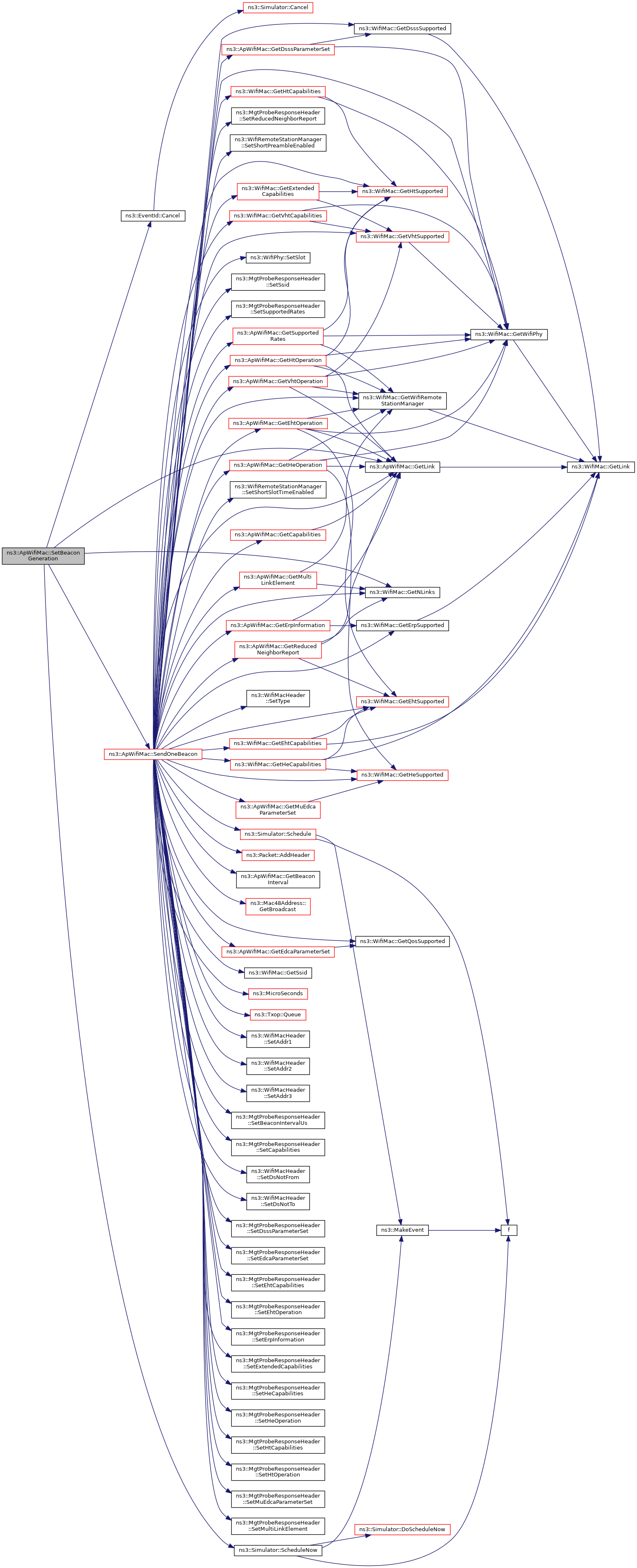
References ns3::Packet::AddHeader(), GetBeaconInterval(), ns3::Mac48Address::GetBroadcast(), GetCapabilities(), GetDsssParameterSet(), ns3::WifiMac::GetDsssSupported(), GetEdcaParameterSet(), ns3::WifiMac::GetEhtCapabilities(), GetEhtOperation(), ns3::WifiMac::GetEhtSupported(), GetErpInformation(), ns3::WifiMac::GetErpSupported(), ns3::WifiMac::GetExtendedCapabilities(), ns3::WifiMac::GetHeCapabilities(), GetHeOperation(), ns3::WifiMac::GetHeSupported(), ns3::WifiMac::GetHtCapabilities(), GetHtOperation(), ns3::WifiMac::GetHtSupported(), GetLink(), GetMuEdcaParameterSet(), GetMultiLinkElement(), ns3::WifiMac::GetNLinks(), ns3::WifiMac::GetQosSupported(), GetReducedNeighborReport(), ns3::WifiMac::GetSsid(), GetSupportedRates(), ns3::WifiMac::GetVhtCapabilities(), GetVhtOperation(), ns3::WifiMac::GetVhtSupported(), ns3::WifiMac::GetWifiPhy(), ns3::WifiMac::GetWifiRemoteStationManager(), m_beaconTxop, ns3::MicroSeconds(), NS_LOG_FUNCTION, ns3::Txop::Queue(), ns3::Simulator::Schedule(), ns3::WifiMacHeader::SetAddr1(), ns3::WifiMacHeader::SetAddr2(), ns3::WifiMacHeader::SetAddr3(), ns3::MgtProbeResponseHeader::SetBeaconIntervalUs(), ns3::MgtProbeResponseHeader::SetCapabilities(), ns3::WifiMacHeader::SetDsNotFrom(), ns3::WifiMacHeader::SetDsNotTo(), ns3::MgtProbeResponseHeader::SetDsssParameterSet(), ns3::MgtProbeResponseHeader::SetEdcaParameterSet(), ns3::MgtProbeResponseHeader::SetEhtCapabilities(), ns3::MgtProbeResponseHeader::SetEhtOperation(), ns3::MgtProbeResponseHeader::SetErpInformation(), ns3::MgtProbeResponseHeader::SetExtendedCapabilities(), ns3::MgtProbeResponseHeader::SetHeCapabilities(), ns3::MgtProbeResponseHeader::SetHeOperation(), ns3::MgtProbeResponseHeader::SetHtCapabilities(), ns3::MgtProbeResponseHeader::SetHtOperation(), ns3::MgtProbeResponseHeader::SetMuEdcaParameterSet(), ns3::MgtProbeResponseHeader::SetMultiLinkElement(), ns3::MgtProbeResponseHeader::SetReducedNeighborReport(), ns3::WifiRemoteStationManager::SetShortPreambleEnabled(), ns3::WifiRemoteStationManager::SetShortSlotTimeEnabled(), ns3::WifiPhy::SetSlot(), ns3::MgtProbeResponseHeader::SetSsid(), ns3::MgtProbeResponseHeader::SetSupportedRates(), ns3::WifiMacHeader::SetType(), ns3::MgtProbeResponseHeader::SetVhtCapabilities(), ns3::MgtProbeResponseHeader::SetVhtOperation(), and ns3::WIFI_MAC_MGT_BEACON.

Referenced by DoInitialize(), and SetBeaconGeneration().

+ Here is the call graph for this function:
+ Here is the caller graph for this function:

◆ SendProbeResp()

void ns3::ApWifiMac::SendProbeResp ( Mac48Address  to,
uint8_t  linkId 
)
private

Send a Probe Response in response to a Probe Request received from the STA with the given address on the given link.

Parameters
tothe address of the STA we are sending a probe response to
linkIdthe ID of the given link

Definition at line 910 of file ap-wifi-mac.cc.

References ns3::Packet::AddHeader(), GetBeaconInterval(), ns3::WifiMac::GetBEQueue(), GetCapabilities(), GetDsssParameterSet(), ns3::WifiMac::GetDsssSupported(), GetEdcaParameterSet(), ns3::WifiMac::GetEhtCapabilities(), GetEhtOperation(), ns3::WifiMac::GetEhtSupported(), GetErpInformation(), ns3::WifiMac::GetErpSupported(), ns3::WifiMac::GetExtendedCapabilities(), ns3::WifiMac::GetHeCapabilities(), GetHeOperation(), ns3::WifiMac::GetHeSupported(), ns3::WifiMac::GetHtCapabilities(), GetHtOperation(), ns3::WifiMac::GetHtSupported(), GetLink(), GetMuEdcaParameterSet(), GetMultiLinkElement(), ns3::WifiMac::GetNLinks(), ns3::WifiMac::GetQosSupported(), GetReducedNeighborReport(), ns3::WifiMac::GetSsid(), GetSupportedRates(), ns3::WifiMac::GetTxop(), ns3::WifiMac::GetVhtCapabilities(), GetVhtOperation(), ns3::WifiMac::GetVhtSupported(), ns3::WifiMac::GetVOQueue(), ns3::WifiMac::GetWifiRemoteStationManager(), NS_LOG_FUNCTION, ns3::Txop::Queue(), ns3::WifiMacHeader::SetAddr1(), ns3::WifiMacHeader::SetAddr2(), ns3::WifiMacHeader::SetAddr3(), ns3::MgtProbeResponseHeader::SetBeaconIntervalUs(), ns3::MgtProbeResponseHeader::SetCapabilities(), ns3::WifiMacHeader::SetDsNotFrom(), ns3::WifiMacHeader::SetDsNotTo(), ns3::MgtProbeResponseHeader::SetDsssParameterSet(), ns3::MgtProbeResponseHeader::SetEdcaParameterSet(), ns3::MgtProbeResponseHeader::SetEhtCapabilities(), ns3::MgtProbeResponseHeader::SetEhtOperation(), ns3::MgtProbeResponseHeader::SetErpInformation(), ns3::MgtProbeResponseHeader::SetExtendedCapabilities(), ns3::MgtProbeResponseHeader::SetHeCapabilities(), ns3::MgtProbeResponseHeader::SetHeOperation(), ns3::MgtProbeResponseHeader::SetHtCapabilities(), ns3::MgtProbeResponseHeader::SetHtOperation(), ns3::MgtProbeResponseHeader::SetMuEdcaParameterSet(), ns3::MgtProbeResponseHeader::SetMultiLinkElement(), ns3::MgtProbeResponseHeader::SetReducedNeighborReport(), ns3::WifiRemoteStationManager::SetShortPreambleEnabled(), ns3::WifiRemoteStationManager::SetShortSlotTimeEnabled(), ns3::MgtProbeResponseHeader::SetSsid(), ns3::MgtProbeResponseHeader::SetSupportedRates(), ns3::WifiMacHeader::SetType(), ns3::MgtProbeResponseHeader::SetVhtCapabilities(), ns3::MgtProbeResponseHeader::SetVhtOperation(), ns3::SINGLE_LINK_OP_ID, and ns3::WIFI_MAC_MGT_PROBE_RESPONSE.

Referenced by Receive().

+ Here is the call graph for this function:
+ Here is the caller graph for this function:

◆ SetAid()

void ns3::ApWifiMac::SetAid ( MgtAssocResponseHeader assoc,
const LinkIdStaAddrMap linkIdStaAddrMap 
)
private

Set the AID field of the given Association Response frame.

In case of multi-link setup, the selected AID value must be assigned to all the STAs corresponding to the setup links. The AID value is selected among the AID values that are possibly already assigned to the STAs affiliated with the non-AP MLD we are associating with. If no STA has an assigned AID value, a new AID value is selected.

Parameters
assocthe given Association Response frame
linkIdStaAddrMapa map of (link ID, remote STA address) of the links to setup

Definition at line 1111 of file ap-wifi-mac.cc.

References GetLink(), ns3::WifiRemoteStationManager::GetMldAddress(), ns3::MgtAssocResponseHeader::GetMultiLinkElement(), GetNextAssociationId(), ns3::MgtAssocResponseHeader::GetStatusCode(), ns3::WifiMac::GetWifiRemoteStationManager(), ns3::StatusCode::IsSuccess(), m_aidToMldOrLinkAddress, m_assocLogger, ns3::MgtAssocResponseHeader::SetAssociationId(), UpdateShortPreambleEnabled(), and UpdateShortSlotTimeEnabled().

Referenced by SendAssocResp().

+ Here is the call graph for this function:
+ Here is the caller graph for this function:

◆ SetBeaconGeneration()

void ns3::ApWifiMac::SetBeaconGeneration ( bool  enable)
private

Enable or disable beacon generation of the AP.

Parameters
enableenable or disable beacon generation

Definition at line 179 of file ap-wifi-mac.cc.

References ns3::ApWifiMac::ApLinkEntity::beaconEvent, ns3::EventId::Cancel(), GetLink(), ns3::WifiMac::GetNLinks(), m_enableBeaconGeneration, NS_LOG_FUNCTION, ns3::Simulator::ScheduleNow(), and SendOneBeacon().

Referenced by GetTypeId().

+ Here is the call graph for this function:
+ Here is the caller graph for this function:

◆ SetBeaconInterval()

void ns3::ApWifiMac::SetBeaconInterval ( Time  interval)
Parameters
intervalthe interval between two beacon transmissions.

Definition at line 217 of file ap-wifi-mac.cc.

References ns3::Time::GetMicroSeconds(), m_beaconInterval, NS_FATAL_ERROR, and NS_LOG_FUNCTION.

Referenced by GetTypeId().

+ Here is the call graph for this function:
+ Here is the caller graph for this function:

◆ SetBufferStatus()

void ns3::ApWifiMac::SetBufferStatus ( uint8_t  tid,
Mac48Address  address,
uint8_t  size 
)

Store the value of the Queue Size subfield of the last QoS Data or QoS Null frame received from the station with the given MAC address and belonging to the given TID.

Parameters
tidthe given TID
addressthe given MAC address
sizethe value of the Queue Size subfield

Definition at line 2036 of file ap-wifi-mac.cc.

References first::address, m_bufferStatus, and ns3::Simulator::Now().

+ Here is the call graph for this function:

◆ SetLinkUpCallback()

void ns3::ApWifiMac::SetLinkUpCallback ( Callback< void >  linkUp)
overridevirtual
Parameters
linkUpthe callback to invoke when the link becomes up.

Reimplemented from ns3::WifiMac.

Definition at line 205 of file ap-wifi-mac.cc.

References NS_LOG_FUNCTION, and ns3::WifiMac::SetLinkUpCallback().

+ Here is the call graph for this function:

◆ SupportsSendFrom()

bool ns3::ApWifiMac::SupportsSendFrom ( ) const
overridevirtual
Returns
if this MAC supports sending from arbitrary address.

The interface may or may not support sending from arbitrary address. This function returns true if sending from arbitrary address is supported, false otherwise.

Reimplemented from ns3::WifiMac.

Definition at line 420 of file ap-wifi-mac.cc.

References NS_LOG_FUNCTION.

◆ TxFailed()

void ns3::ApWifiMac::TxFailed ( WifiMacDropReason  timeoutReason,
Ptr< const WifiMpdu mpdu 
)
private

The packet we sent was successfully received by the receiver (i.e.

we did not receive an Ack from the receiver). If the packet was an association response to the receiver, we record that the receiver is not associated with us yet.

Parameters
timeoutReasonthe reason why the TX timer was started (
See also
WifiTxTimer::Reason)
Parameters
mpduthe MPDU that we failed to sent

Definition at line 1479 of file ap-wifi-mac.cc.

References ns3::WifiMacHeader::GetAddr1(), ns3::WifiMacHeader::GetAddr2(), ns3::WifiMac::GetAddress(), ns3::WifiMac::GetFrameExchangeManager(), ns3::WifiMac::GetLinkIdByAddress(), ns3::WifiRemoteStationManager::GetMldAddress(), ns3::WifiMac::GetNLinks(), ns3::WifiMac::GetWifiRemoteStationManager(), ns3::WifiMacHeader::IsAssocResp(), ns3::WifiMacHeader::IsReassocResp(), ns3::WifiRemoteStationManager::IsWaitAssocTxOk(), NS_ABORT_MSG_IF, NS_LOG_DEBUG, NS_LOG_FUNCTION, and ns3::WifiRemoteStationManager::RecordGotAssocTxFailed().

Referenced by DoInitialize().

+ Here is the call graph for this function:
+ Here is the caller graph for this function:

◆ TxOk()

void ns3::ApWifiMac::TxOk ( Ptr< const WifiMpdu mpdu)
private

The packet we sent was successfully received by the receiver (i.e.

we received an Ack from the receiver). If the packet was an association response to the receiver, we record that the receiver is now associated with us.

Parameters
mpduthe MPDU that we successfully sent

Definition at line 1441 of file ap-wifi-mac.cc.

References ns3::WifiMacHeader::GetAddr1(), ns3::WifiMacHeader::GetAddr2(), ns3::WifiMac::GetAddress(), ns3::WifiMac::GetFrameExchangeManager(), ns3::WifiMac::GetLinkIdByAddress(), ns3::WifiRemoteStationManager::GetMldAddress(), ns3::WifiMac::GetNLinks(), ns3::WifiMac::GetWifiRemoteStationManager(), ns3::WifiMacHeader::IsAssocResp(), ns3::WifiMacHeader::IsReassocResp(), ns3::WifiRemoteStationManager::IsWaitAssocTxOk(), NS_ABORT_MSG_IF, NS_LOG_DEBUG, NS_LOG_FUNCTION, and ns3::WifiRemoteStationManager::RecordGotAssocTxOk().

Referenced by DoInitialize().

+ Here is the call graph for this function:
+ Here is the caller graph for this function:

◆ UpdateShortPreambleEnabled()

void ns3::ApWifiMac::UpdateShortPreambleEnabled ( uint8_t  linkId)
private

Update whether short preamble should be enabled or not in the BSS corresponding to the given link.

Typically, short preamble is enabled only when the AP and all associated stations support short PHY preamble. Otherwise, it is disabled.

Parameters
linkIdthe ID of the given link

Definition at line 265 of file ap-wifi-mac.cc.

References ns3::WifiMac::GetErpSupported(), GetLink(), ns3::WifiMac::GetWifiPhy(), ns3::WifiMac::GetWifiRemoteStationManager(), and NS_LOG_FUNCTION.

Referenced by DoInitialize(), Receive(), and SetAid().

+ Here is the call graph for this function:
+ Here is the caller graph for this function:

◆ UpdateShortSlotTimeEnabled()

void ns3::ApWifiMac::UpdateShortSlotTimeEnabled ( uint8_t  linkId)
private

Update whether short slot time should be enabled or not in the BSS corresponding to the given link.

Typically, short slot time is enabled only when there is no non-ERP station associated to the AP, and that short slot time is supported by the AP and by all other ERP stations that are associated to the AP. Otherwise, it is disabled.

Parameters
linkIdthe ID of the given link

Definition at line 242 of file ap-wifi-mac.cc.

References ns3::WifiMac::GetErpSupported(), GetLink(), ns3::WifiMac::GetShortSlotTimeSupported(), ns3::WifiMac::GetWifiRemoteStationManager(), and NS_LOG_FUNCTION.

Referenced by DoInitialize(), Receive(), and SetAid().

+ Here is the call graph for this function:
+ Here is the caller graph for this function:

Member Data Documentation

◆ m_aidToMldOrLinkAddress

std::map<uint16_t, Mac48Address> ns3::ApWifiMac::m_aidToMldOrLinkAddress
protected

Maps AIDs to MLD addresses (for MLDs) or link addresses (in case of single link devices)

Definition at line 204 of file ap-wifi-mac.h.

Referenced by GetMldOrLinkAddressByAid(), and SetAid().

◆ m_assocLogger

TracedCallback<uint16_t , Mac48Address> ns3::ApWifiMac::m_assocLogger
private

association logger

Definition at line 523 of file ap-wifi-mac.h.

Referenced by GetTypeId(), and SetAid().

◆ m_beaconInterval

Time ns3::ApWifiMac::m_beaconInterval
private

Beacon interval.

Definition at line 497 of file ap-wifi-mac.h.

Referenced by GetBeaconInterval(), and SetBeaconInterval().

◆ m_beaconJitter

Ptr<UniformRandomVariable> ns3::ApWifiMac::m_beaconJitter
private

UniformRandomVariable used to randomize the time of the first beacon.

Definition at line 499 of file ap-wifi-mac.h.

Referenced by AssignStreams(), DoInitialize(), and GetTypeId().

◆ m_beaconTxop

Ptr<Txop> ns3::ApWifiMac::m_beaconTxop
private

Dedicated Txop for beacons.

Definition at line 495 of file ap-wifi-mac.h.

Referenced by ApWifiMac(), ConfigureStandard(), DoDispose(), DoInitialize(), GetTxopQueue(), and SendOneBeacon().

◆ m_bsrLifetime

Time ns3::ApWifiMac::m_bsrLifetime
private

Lifetime of Buffer Status Reports.

Definition at line 503 of file ap-wifi-mac.h.

Referenced by GetBufferStatus(), and GetTypeId().

◆ m_bufferStatus

std::unordered_map<WifiAddressTidPair, BsrType, WifiAddressTidHash> ns3::ApWifiMac::m_bufferStatus
private

Per (MAC address, TID) buffer status reports.

Definition at line 513 of file ap-wifi-mac.h.

Referenced by GetBufferStatus(), and SetBufferStatus().

◆ m_deAssocLogger

TracedCallback<uint16_t , Mac48Address> ns3::ApWifiMac::m_deAssocLogger
private

deassociation logger

Definition at line 524 of file ap-wifi-mac.h.

Referenced by GetTypeId(), and Receive().

◆ m_enableBeaconGeneration

bool ns3::ApWifiMac::m_enableBeaconGeneration
private

Flag whether beacons are being generated.

Definition at line 496 of file ap-wifi-mac.h.

Referenced by DoDispose(), DoInitialize(), and SetBeaconGeneration().

◆ m_enableBeaconJitter

bool ns3::ApWifiMac::m_enableBeaconJitter
private

Flag whether the first beacon should be generated at random time.

Definition at line 500 of file ap-wifi-mac.h.

Referenced by DoInitialize(), and GetTypeId().

◆ m_enableNonErpProtection

bool ns3::ApWifiMac::m_enableNonErpProtection
private

Flag whether protection mechanism is used or not when non-ERP STAs are present within the BSS.

Definition at line 501 of file ap-wifi-mac.h.

Referenced by GetTypeId(), and GetUseNonErpProtection().


The documentation for this class was generated from the following files: