FrameExchangeManager is a base class handling the basic frame exchange sequences for non-QoS stations. More...
#include "frame-exchange-manager.h"
Inheritance diagram for ns3::FrameExchangeManager:
Collaboration diagram for ns3::FrameExchangeManager:Public Types | |
| typedef Callback< void, Ptr< const WifiMpdu > > | AckedMpdu |
| typedef for a callback to invoke when an MPDU is successfully acknowledged. More... | |
| typedef Callback< void, WifiMacDropReason, Ptr< const WifiMpdu > > | DroppedMpdu |
| typedef for a callback to invoke when an MPDU is dropped. More... | |
Public Member Functions | |
| FrameExchangeManager () | |
| ~FrameExchangeManager () override | |
| virtual void | CalculateAcknowledgmentTime (WifiAcknowledgment *acknowledgment) const |
| Calculate the time required to acknowledge a frame according to the given acknowledgment method. More... | |
| virtual void | CalculateProtectionTime (WifiProtection *protection) const |
| Calculate the time required to protect a frame according to the given protection method. More... | |
| Ptr< WifiAckManager > | GetAckManager () const |
| Get the Acknowledgment Manager used by this node. More... | |
| Mac48Address | GetAddress () const |
| Get the MAC address. More... | |
| Mac48Address | GetBssid () const |
| Get the Basic Service Set Identification. More... | |
| Ptr< WifiProtectionManager > | GetProtectionManager () const |
| Get the Protection Manager used by this node. More... | |
| const WifiTxTimer & | GetWifiTxTimer () const |
| Get a const reference to the WifiTxTimer object. More... | |
| bool | IsPromisc () const |
| Check if the device is operating in promiscuous mode. More... | |
| virtual void | NotifyInternalCollision (Ptr< Txop > txop) |
| Notify that an internal collision has occurred for the given Txop. More... | |
| void | NotifyOffNow () |
| This method is typically invoked by the PhyListener to notify the MAC layer that the device has been put into off mode. More... | |
| void | NotifySleepNow () |
| This method is typically invoked by the PhyListener to notify the MAC layer that the device has been put into sleep mode. More... | |
| virtual void | NotifySwitchingStartNow (Time duration) |
| void | Receive (Ptr< const WifiPsdu > psdu, RxSignalInfo rxSignalInfo, WifiTxVector txVector, std::vector< bool > perMpduStatus) |
| This method is intended to be called by the PHY layer every time an MPDU is received and also when the reception of an A-MPDU is completed. More... | |
| virtual void | ResetPhy () |
| Remove WifiPhy associated with this FrameExchangeManager. More... | |
| void | SetAckedMpduCallback (AckedMpdu callback) |
| Set the callback to invoke when an MPDU is successfully acked. More... | |
| virtual void | SetAckManager (Ptr< WifiAckManager > ackManager) |
| Set the Acknowledgment Manager to use. More... | |
| virtual void | SetAddress (Mac48Address address) |
| Set the MAC address. More... | |
| virtual void | SetBssid (Mac48Address bssid) |
| Set the Basic Service Set Identification. More... | |
| virtual void | SetChannelAccessManager (const Ptr< ChannelAccessManager > channelAccessManager) |
| Set the channel access manager to use. More... | |
| virtual void | SetDroppedMpduCallback (DroppedMpdu callback) |
| Set the callback to invoke when an MPDU is dropped. More... | |
| virtual void | SetLinkId (uint8_t linkId) |
| Set the ID of the link this Frame Exchange Manager is associated with. More... | |
| virtual void | SetMacRxMiddle (const Ptr< MacRxMiddle > rxMiddle) |
| Set the MAC RX Middle to use. More... | |
| virtual void | SetMacTxMiddle (const Ptr< MacTxMiddle > txMiddle) |
| Set the MAC TX Middle to use. More... | |
| void | SetPromisc () |
| Enable promiscuous mode. More... | |
| virtual void | SetProtectionManager (Ptr< WifiProtectionManager > protectionManager) |
| Set the Protection Manager to use. More... | |
| virtual void | SetWifiMac (const Ptr< WifiMac > mac) |
| Set the MAC layer to use. More... | |
| virtual void | SetWifiPhy (const Ptr< WifiPhy > phy) |
| Set the PHY layer to use. More... | |
| virtual bool | StartTransmission (Ptr< Txop > dcf, uint16_t allowedWidth) |
| Request the FrameExchangeManager to start a frame exchange sequence. More... | |
| virtual bool | VirtualCsMediumIdle () const |
Public Member Functions inherited from ns3::Object | |
| Object () | |
| Constructor. More... | |
| ~Object () override | |
| Destructor. More... | |
| void | AggregateObject (Ptr< Object > other) |
| Aggregate two Objects together. More... | |
| void | Dispose () |
| Dispose of this Object. More... | |
| AggregateIterator | GetAggregateIterator () const |
| Get an iterator to the Objects aggregated to this one. More... | |
| TypeId | GetInstanceTypeId () const override |
| Get the most derived TypeId for this Object. More... | |
| template<typename T > | |
| Ptr< T > | GetObject () const |
| Get a pointer to the requested aggregated Object. More... | |
| template<> | |
| Ptr< Object > | GetObject () const |
| Specialization of () for objects of type ns3::Object. More... | |
| template<typename T > | |
| Ptr< T > | GetObject (TypeId tid) const |
| Get a pointer to the requested aggregated Object by TypeId. More... | |
| template<> | |
| Ptr< Object > | GetObject (TypeId tid) const |
| Specialization of (TypeId tid) for objects of type ns3::Object. More... | |
| void | Initialize () |
| Invoke DoInitialize on all Objects aggregated to this one. More... | |
| bool | IsInitialized () const |
| Check if the object has been initialized. More... | |
Public Member Functions inherited from ns3::SimpleRefCount< Object, ObjectBase, ObjectDeleter > | |
| SimpleRefCount () | |
| Default constructor. More... | |
| SimpleRefCount (const SimpleRefCount &o[[maybe_unused]]) | |
| Copy constructor. More... | |
| uint32_t | GetReferenceCount () const |
| Get the reference count of the object. More... | |
| SimpleRefCount & | operator= (const SimpleRefCount &o[[maybe_unused]]) |
| Assignment operator. More... | |
| void | Ref () const |
| Increment the reference count. More... | |
| void | Unref () const |
| Decrement the reference count. More... | |
Public Member Functions inherited from ns3::ObjectBase | |
| virtual | ~ObjectBase () |
| Virtual destructor. More... | |
| void | GetAttribute (std::string name, AttributeValue &value) const |
| Get the value of an attribute, raising fatal errors if unsuccessful. More... | |
| bool | GetAttributeFailSafe (std::string name, AttributeValue &value) const |
| Get the value of an attribute without raising errors. More... | |
| void | SetAttribute (std::string name, const AttributeValue &value) |
| Set a single attribute, raising fatal errors if unsuccessful. More... | |
| bool | SetAttributeFailSafe (std::string name, const AttributeValue &value) |
| Set a single attribute without raising errors. More... | |
| bool | TraceConnect (std::string name, std::string context, const CallbackBase &cb) |
| Connect a TraceSource to a Callback with a context. More... | |
| bool | TraceConnectWithoutContext (std::string name, const CallbackBase &cb) |
| Connect a TraceSource to a Callback without a context. More... | |
| bool | TraceDisconnect (std::string name, std::string context, const CallbackBase &cb) |
| Disconnect from a TraceSource a Callback previously connected with a context. More... | |
| bool | TraceDisconnectWithoutContext (std::string name, const CallbackBase &cb) |
| Disconnect from a TraceSource a Callback previously connected without a context. More... | |
Static Public Member Functions | |
| static TypeId | GetTypeId () |
| Get the type ID. More... | |
Static Public Member Functions inherited from ns3::Object | |
| static TypeId | GetTypeId () |
| Register this type. More... | |
Static Public Member Functions inherited from ns3::ObjectBase | |
| static TypeId | GetTypeId () |
| Get the type ID. More... | |
Protected Member Functions | |
| virtual void | CtsTimeout (Ptr< WifiMpdu > rts, const WifiTxVector &txVector) |
| Called when the CTS timeout expires. More... | |
| virtual void | DequeueMpdu (Ptr< const WifiMpdu > mpdu) |
| Dequeue the given MPDU from the queue in which it is stored. More... | |
| void | DoCtsTimeout (Ptr< WifiPsdu > psdu) |
| Take required actions when the CTS timer fired after sending an RTS to protect the given PSDU expires. More... | |
| void | DoDispose () override |
| Destructor implementation. More... | |
| void | DoSendCtsAfterRts (const WifiMacHeader &rtsHdr, WifiTxVector &ctsTxVector, double rtsSnr) |
| Send CTS after receiving RTS. More... | |
| virtual void | EndReceiveAmpdu (Ptr< const WifiPsdu > psdu, const RxSignalInfo &rxSignalInfo, const WifiTxVector &txVector, const std::vector< bool > &perMpduStatus) |
| This method is called when the reception of an A-MPDU including multiple MPDUs is completed. More... | |
| virtual void | ForwardMpduDown (Ptr< WifiMpdu > mpdu, WifiTxVector &txVector) |
| Forward an MPDU down to the PHY layer. More... | |
| virtual Time | GetCtsToSelfDurationId (const WifiTxVector &ctsTxVector, Time txDuration, Time response) const |
| Compute how to set the Duration/ID field of a CTS-to-self frame to send to protect a frame transmitted with the given TX vector. More... | |
| Ptr< WifiMpdu > | GetFirstFragmentIfNeeded (Ptr< WifiMpdu > mpdu) |
| Fragment the given MPDU if needed. More... | |
| virtual Time | GetFrameDurationId (const WifiMacHeader &header, uint32_t size, const WifiTxParameters &txParams, Ptr< Packet > fragmentedPacket) const |
| Compute how to set the Duration/ID field of a frame being transmitted with the given TX parameters. More... | |
| Ptr< WifiMpdu > | GetNextFragment () |
| Get the next fragment of the current MSDU. More... | |
| virtual uint32_t | GetPsduSize (Ptr< const WifiMpdu > mpdu, const WifiTxVector &txVector) const |
| Get the size in bytes of the given MPDU, which is to be transmitted with the given TXVECTOR. More... | |
| virtual Time | GetRtsDurationId (const WifiTxVector &rtsTxVector, Time txDuration, Time response) const |
| Compute how to set the Duration/ID field of an RTS frame to send to protect a frame transmitted with the given TX vector. More... | |
| virtual Time | GetTxDuration (uint32_t ppduPayloadSize, Mac48Address receiver, const WifiTxParameters &txParams) const |
| Get the updated TX duration of the frame associated with the given TX parameters if the size of the PSDU addressed to the given receiver becomes ppduPayloadSize. More... | |
| Ptr< WifiRemoteStationManager > | GetWifiRemoteStationManager () const |
| virtual void | NavResetTimeout () |
| Reset the NAV upon expiration of the NAV reset timer. More... | |
| virtual void | NormalAckTimeout (Ptr< WifiMpdu > mpdu, const WifiTxVector &txVector) |
| Called when the Ack timeout expires. More... | |
| virtual void | NotifyPacketDiscarded (Ptr< const WifiMpdu > mpdu) |
| Pass the given MPDU, discarded because of the max retry limit was reached, to the MPDU dropped callback. More... | |
| virtual void | NotifyReceivedNormalAck (Ptr< WifiMpdu > mpdu) |
| Notify other components that an MPDU was acknowledged. More... | |
| virtual void | PostProcessFrame (Ptr< const WifiPsdu > psdu, const WifiTxVector &txVector) |
| Perform actions that are possibly needed after receiving any frame, independently of whether the frame is addressed to this station (e.g., setting the NAV or the TXOP holder). More... | |
| virtual void | PreProcessFrame (Ptr< const WifiPsdu > psdu, const WifiTxVector &txVector) |
| Perform actions that are possibly needed when receiving any frame, independently of whether the frame is addressed to this station (e.g., storing buffer status reports). More... | |
| virtual void | ReceivedNormalAck (Ptr< WifiMpdu > mpdu, const WifiTxVector &txVector, const WifiTxVector &ackTxVector, const RxSignalInfo &rxInfo, double snr) |
| Perform the actions needed when a Normal Ack is received. More... | |
| virtual void | ReceiveMpdu (Ptr< const WifiMpdu > mpdu, RxSignalInfo rxSignalInfo, const WifiTxVector &txVector, bool inAmpdu) |
| This method handles the reception of an MPDU (possibly included in an A-MPDU) More... | |
| virtual void | ReleaseSequenceNumbers (Ptr< const WifiPsdu > psdu) const |
| Make the sequence numbers of MPDUs included in the given PSDU available again if the MPDUs have never been transmitted. More... | |
| virtual void | Reset () |
| Reset this frame exchange manager. More... | |
| virtual void | RetransmitMpduAfterMissedAck (Ptr< WifiMpdu > mpdu) const |
| Retransmit an MPDU that was not acknowledged. More... | |
| void | SendCtsAfterRts (const WifiMacHeader &rtsHdr, WifiMode rtsTxMode, double rtsSnr) |
| Send CTS after receiving RTS. More... | |
| void | SendCtsToSelf (const WifiTxParameters &txParams) |
| Send CTS for a CTS-to-self mechanism. More... | |
| void | SendMpduWithProtection (Ptr< WifiMpdu > mpdu, WifiTxParameters &txParams) |
| Send an MPDU with the given TX parameters (with the specified protection). More... | |
| void | SendNormalAck (const WifiMacHeader &hdr, const WifiTxVector &dataTxVector, double dataSnr) |
| Send Normal Ack. More... | |
| void | SendRts (const WifiTxParameters &txParams) |
| Send RTS to begin RTS-CTS-Data-Ack transaction. More... | |
| virtual void | TransmissionFailed () |
| Take necessary actions upon a transmission failure. More... | |
| virtual void | TransmissionSucceeded () |
| Take necessary actions upon a transmission success. More... | |
| virtual void | UpdateNav (Ptr< const WifiPsdu > psdu, const WifiTxVector &txVector) |
| Update the NAV, if needed, based on the Duration/ID of the given psdu. More... | |
| void | UpdateTxDuration (Mac48Address receiver, WifiTxParameters &txParams) const |
| Update the TX duration field of the given TX parameters after that the PSDU addressed to the given receiver has changed. More... | |
Protected Member Functions inherited from ns3::Object | |
| Object (const Object &o) | |
| Copy an Object. More... | |
| virtual void | DoInitialize () |
| Initialize() implementation. More... | |
| virtual void | NotifyNewAggregate () |
| Notify all Objects aggregated to this one of a new Object being aggregated. More... | |
Protected Member Functions inherited from ns3::ObjectBase | |
| void | ConstructSelf (const AttributeConstructionList &attributes) |
| Complete construction of ObjectBase; invoked by derived classes. More... | |
| virtual void | NotifyConstructionCompleted () |
| Notifier called once the ObjectBase is fully constructed. More... | |
Protected Attributes | |
| AckedMpdu | m_ackedMpduCallback |
| the acknowledged MPDU callback More... | |
| uint16_t | m_allowedWidth |
| the allowed width in MHz for the current transmission More... | |
| Mac48Address | m_bssid |
| BSSID address (Mac48Address) More... | |
| Ptr< ChannelAccessManager > | m_channelAccessManager |
| the channel access manager More... | |
| Ptr< Txop > | m_dcf |
| the DCF/EDCAF that gained channel access More... | |
| DroppedMpdu | m_droppedMpduCallback |
| the dropped MPDU callback More... | |
| uint8_t | m_linkId |
| the ID of the link this object is associated with More... | |
| Ptr< WifiMac > | m_mac |
| the MAC layer on this station More... | |
| Time | m_navEnd |
| NAV expiration time. More... | |
| EventId | m_navResetEvent |
| the event to reset the NAV after an RTS More... | |
| Ptr< WifiPhy > | m_phy |
| the PHY layer on this station More... | |
| bool | m_promisc |
| Flag if the device is operating in promiscuous mode. More... | |
| Ptr< MacRxMiddle > | m_rxMiddle |
| the MAC RX Middle on this station More... | |
| Mac48Address | m_self |
| the MAC address of this device More... | |
| Ptr< MacTxMiddle > | m_txMiddle |
| the MAC TX Middle on this station More... | |
| WifiTxTimer | m_txTimer |
| the timer set upon frame transmission More... | |
Private Member Functions | |
| void | RxStartIndication (WifiTxVector txVector, Time psduDuration) |
| void | SendMpdu () |
| Send the current MPDU, which can be acknowledged by a Normal Ack. More... | |
Private Attributes | |
| Ptr< WifiAckManager > | m_ackManager |
| Acknowledgment manager. More... | |
| Ptr< Packet > | m_fragmentedPacket |
| the MSDU being fragmented More... | |
| bool | m_moreFragments |
| true if a fragment has to be sent after a SIFS More... | |
| Ptr< WifiMpdu > | m_mpdu |
| the MPDU being transmitted More... | |
| Ptr< WifiProtectionManager > | m_protectionManager |
| Protection manager. More... | |
| WifiTxParameters | m_txParams |
| the TX parameters for the current frame More... | |
Additional Inherited Members | |
Related Functions inherited from ns3::ObjectBase | |
| static TypeId | GetObjectIid () |
| Ensure the TypeId for ObjectBase gets fully configured to anchor the inheritance tree properly. More... | |
FrameExchangeManager is a base class handling the basic frame exchange sequences for non-QoS stations.
Introspection did not find any typical Config paths.
No Attributes are defined for this type.
No TraceSources are defined for this type.
Size of this type is 504 bytes (on a 64-bit architecture).
Definition at line 53 of file frame-exchange-manager.h.
| typedef Callback<void, Ptr<const WifiMpdu> > ns3::FrameExchangeManager::AckedMpdu |
typedef for a callback to invoke when an MPDU is successfully acknowledged.
Definition at line 71 of file frame-exchange-manager.h.
| typedef Callback<void, WifiMacDropReason, Ptr<const WifiMpdu> > ns3::FrameExchangeManager::DroppedMpdu |
typedef for a callback to invoke when an MPDU is dropped.
Definition at line 67 of file frame-exchange-manager.h.
| ns3::FrameExchangeManager::FrameExchangeManager | ( | ) |
Definition at line 56 of file frame-exchange-manager.cc.
References NS_LOG_FUNCTION.
|
override |
Definition at line 66 of file frame-exchange-manager.cc.
References NS_LOG_FUNCTION_NOARGS.
|
virtual |
Calculate the time required to acknowledge a frame according to the given acknowledgment method.
The acknowledgment time is stored in the acknowledgment object itself.
| acknowledgment | the acknowledgment method |
Reimplemented in ns3::HtFrameExchangeManager, and ns3::HeFrameExchangeManager.
Definition at line 556 of file frame-exchange-manager.cc.
References ns3::WifiAcknowledgment::acknowledgmentTime, ns3::WifiNormalAck::ackTxVector, ns3::WifiPhy::CalculateTxDuration(), ns3::GetAckSize(), ns3::WifiPhy::GetPhyBand(), ns3::WifiPhy::GetSifs(), m_phy, ns3::WifiAcknowledgment::method, ns3::WifiAcknowledgment::NONE, ns3::WifiAcknowledgment::NORMAL_ACK, NS_ASSERT, NS_LOG_FUNCTION, and ns3::Seconds().
Referenced by ns3::HtFrameExchangeManager::CalculateAcknowledgmentTime(), SendMpduWithProtection(), and ns3::QosFrameExchangeManager::TryAddMpdu().
Here is the call graph for this function:
Here is the caller graph for this function:
|
virtual |
Calculate the time required to protect a frame according to the given protection method.
The protection time is stored in the protection object itself.
| protection | the protection method |
Reimplemented in ns3::HeFrameExchangeManager.
Definition at line 523 of file frame-exchange-manager.cc.
References ns3::WifiPhy::CalculateTxDuration(), ns3::WifiProtection::CTS_TO_SELF, ns3::WifiRtsCtsProtection::ctsTxVector, ns3::WifiCtsToSelfProtection::ctsTxVector, ns3::GetCtsSize(), ns3::WifiPhy::GetPhyBand(), ns3::GetRtsSize(), ns3::WifiPhy::GetSifs(), m_phy, ns3::WifiProtection::method, ns3::WifiProtection::NONE, NS_ASSERT, NS_LOG_FUNCTION, ns3::WifiProtection::protectionTime, ns3::WifiProtection::RTS_CTS, ns3::WifiRtsCtsProtection::rtsTxVector, and ns3::Seconds().
Referenced by ns3::QosFrameExchangeManager::TryAddMpdu(), and ns3::HtFrameExchangeManager::TryAggregateMsdu().
Here is the call graph for this function:
Here is the caller graph for this function:
|
protectedvirtual |
Called when the CTS timeout expires.
| rts | the RTS that solicited a CTS response |
| txVector | the TXVECTOR used to transmit the RTS frame |
Reimplemented in ns3::HtFrameExchangeManager, and ns3::HeFrameExchangeManager.
Definition at line 903 of file frame-exchange-manager.cc.
References DoCtsTimeout(), m_mpdu, and NS_LOG_FUNCTION.
Referenced by ns3::HtFrameExchangeManager::CtsTimeout(), and SendRts().
Here is the call graph for this function:
Here is the caller graph for this function:Dequeue the given MPDU from the queue in which it is stored.
| mpdu | the given MPDU |
Definition at line 506 of file frame-exchange-manager.cc.
References ns3::WifiMac::GetTxopQueue(), m_mac, and NS_LOG_DEBUG.
Referenced by ns3::HtFrameExchangeManager::DequeuePsdu(), DoCtsTimeout(), ns3::HtFrameExchangeManager::GetBar(), ns3::HtFrameExchangeManager::MissedBlockAck(), NormalAckTimeout(), NotifyInternalCollision(), ReceivedNormalAck(), ns3::HtFrameExchangeManager::SendAddBaResponse(), and SendMpdu().
Here is the call graph for this function:
Here is the caller graph for this function:Take required actions when the CTS timer fired after sending an RTS to protect the given PSDU expires.
| psdu | the PSDU protected by the failed RTS |
Definition at line 912 of file frame-exchange-manager.cc.
References ns3::WifiPsdu::begin(), DequeueMpdu(), ns3::WifiPsdu::GetHeader(), GetWifiRemoteStationManager(), m_dcf, m_linkId, NotifyPacketDiscarded(), NS_LOG_DEBUG, NS_LOG_FUNCTION, ns3::PeekPointer(), ReleaseSequenceNumbers(), ns3::WifiRemoteStationManager::ReportFinalRtsFailed(), ns3::WifiRemoteStationManager::ReportRtsFailed(), ns3::Txop::ResetCw(), TransmissionFailed(), and ns3::Txop::UpdateFailedCw().
Referenced by CtsTimeout(), ns3::HeFrameExchangeManager::CtsTimeout(), and ns3::HtFrameExchangeManager::CtsTimeout().
Here is the call graph for this function:
Here is the caller graph for this function:
|
overrideprotectedvirtual |
Destructor implementation.
This method is called by Dispose() or by the Object's destructor, whichever comes first.
Subclasses are expected to implement their real destruction code in an overridden version of this method and chain up to their parent's implementation once they are done. i.e, for simplicity, the destructor of every subclass should be empty and its content should be moved to the associated DoDispose() method.
It is safe to call GetObject() from within this method.
Reimplemented from ns3::Object.
Reimplemented in ns3::QosFrameExchangeManager, ns3::HtFrameExchangeManager, and ns3::HeFrameExchangeManager.
Definition at line 87 of file frame-exchange-manager.cc.
References ns3::Object::DoDispose(), m_ackManager, m_channelAccessManager, m_fragmentedPacket, m_mac, m_protectionManager, m_rxMiddle, m_txMiddle, NS_LOG_FUNCTION, Reset(), and ResetPhy().
Referenced by ns3::WaveFrameExchangeManager::DoDispose(), and ns3::QosFrameExchangeManager::DoDispose().
Here is the call graph for this function:
Here is the caller graph for this function:
|
protected |
Send CTS after receiving RTS.
| rtsHdr | the header of the received RTS |
| ctsTxVector | the TXVECTOR to use to transmit the CTS |
| rtsSnr | the SNR of the RTS in linear scale |
Definition at line 683 of file frame-exchange-manager.cc.
References ns3::Packet::AddPacketTag(), ns3::WifiPhy::CalculateTxDuration(), ForwardMpduDown(), ns3::WifiMacHeader::GetAddr2(), ns3::GetCtsSize(), ns3::WifiMacHeader::GetDuration(), ns3::WifiPhy::GetPhyBand(), ns3::WifiPhy::GetSifs(), ns3::Time::IsStrictlyNegative(), m_phy, NS_LOG_FUNCTION, ns3::Seconds(), ns3::SnrTag::Set(), ns3::WifiMacHeader::SetAddr1(), ns3::WifiMacHeader::SetDsNotFrom(), ns3::WifiMacHeader::SetDsNotTo(), ns3::WifiMacHeader::SetDuration(), ns3::WifiMacHeader::SetNoMoreFragments(), ns3::WifiMacHeader::SetNoRetry(), ns3::WifiMacHeader::SetType(), and ns3::WIFI_MAC_CTL_CTS.
Referenced by SendCtsAfterRts().
Here is the call graph for this function:
Here is the caller graph for this function:
|
protectedvirtual |
This method is called when the reception of an A-MPDU including multiple MPDUs is completed.
| psdu | the received PSDU |
| rxSignalInfo | the info on the received signal ( |
| txVector | TxVector of the received PSDU |
| perMpduStatus | per MPDU reception status |
Reimplemented in ns3::HtFrameExchangeManager, and ns3::HeFrameExchangeManager.
Definition at line 1356 of file frame-exchange-manager.cc.
References NS_ASSERT_MSG.
Referenced by Receive().
Here is the caller graph for this function:
|
protectedvirtual |
Forward an MPDU down to the PHY layer.
| mpdu | the MPDU to forward down |
| txVector | the TXVECTOR used to transmit the MPDU |
Reimplemented in ns3::QosFrameExchangeManager, and ns3::HtFrameExchangeManager.
Definition at line 498 of file frame-exchange-manager.cc.
References m_phy, NS_LOG_FUNCTION, and ns3::WifiPhy::Send().
Referenced by DoSendCtsAfterRts(), ns3::QosFrameExchangeManager::ForwardMpduDown(), SendCtsToSelf(), SendMpdu(), SendNormalAck(), and SendRts().
Here is the call graph for this function:
Here is the caller graph for this function:| Ptr< WifiAckManager > ns3::FrameExchangeManager::GetAckManager | ( | ) | const |
Get the Acknowledgment Manager used by this node.
Definition at line 123 of file frame-exchange-manager.cc.
References m_ackManager.
Referenced by ns3::HtFrameExchangeManager::SendAddBaRequest(), ns3::HtFrameExchangeManager::SendMpduFromBaManager(), ns3::QosFrameExchangeManager::TryAddMpdu(), and ns3::HtFrameExchangeManager::TryAggregateMsdu().
Here is the caller graph for this function:| Mac48Address ns3::FrameExchangeManager::GetAddress | ( | ) | const |
Get the MAC address.
Definition at line 211 of file frame-exchange-manager.cc.
References m_self.
Referenced by ns3::EhtFrameExchangeManager::CreateAliasIfNeeded().
Here is the caller graph for this function:| Mac48Address ns3::FrameExchangeManager::GetBssid | ( | ) | const |
Get the Basic Service Set Identification.
Definition at line 224 of file frame-exchange-manager.cc.
References m_bssid.
|
protectedvirtual |
Compute how to set the Duration/ID field of a CTS-to-self frame to send to protect a frame transmitted with the given TX vector.
| ctsTxVector | the TX vector used to send the CTS-to-self frame |
| txDuration | the TX duration of the data frame |
| response | the time taken by the response (acknowledgment) to the data frame |
Reimplemented in ns3::QosFrameExchangeManager.
Definition at line 728 of file frame-exchange-manager.cc.
References ns3::WifiPhy::GetSifs(), m_phy, and NS_LOG_FUNCTION.
Referenced by ns3::QosFrameExchangeManager::GetCtsToSelfDurationId(), and SendCtsToSelf().
Here is the call graph for this function:
Here is the caller graph for this function:
|
protected |
Fragment the given MPDU if needed.
If fragmentation is needed, return the first fragment; otherwise, return the given MPDU. Note that, if fragmentation is applied, the given MPDU is dequeued from the MAC queue and the first fragment is enqueued in its place.
| mpdu | the given MPDU |
Definition at line 361 of file frame-exchange-manager.cc.
References ns3::Packet::CreateFragment(), ns3::WifiMac::GetTxopQueue(), GetWifiRemoteStationManager(), m_fragmentedPacket, m_mac, NS_ASSERT, NS_LOG_DEBUG, and NS_LOG_FUNCTION.
Referenced by ns3::QosFrameExchangeManager::StartFrameExchange(), and StartTransmission().
Here is the call graph for this function:
Here is the caller graph for this function:
|
protectedvirtual |
Compute how to set the Duration/ID field of a frame being transmitted with the given TX parameters.
| header | the MAC header of the frame |
| size | the size of the frame in bytes |
| txParams | the TX parameters used to send the frame |
| fragmentedPacket | the packet that originated the frame to transmit, in case the latter is a fragment |
Reimplemented in ns3::QosFrameExchangeManager.
Definition at line 590 of file frame-exchange-manager.cc.
References ns3::WifiPhy::CalculateTxDuration(), ns3::GetAckSize(), ns3::WifiRemoteStationManager::GetAckTxVector(), ns3::WifiMacHeader::GetAddr1(), ns3::WifiMacHeader::GetFragmentNumber(), ns3::WifiPhy::GetPhyBand(), ns3::WifiPhy::GetSifs(), ns3::Packet::GetSize(), ns3::WifiMacHeader::GetSize(), GetWifiRemoteStationManager(), ns3::WifiMacHeader::IsMoreFragments(), ns3::WifiTxParameters::m_acknowledgment, m_phy, ns3::WifiTxParameters::m_txVector, ns3::Time::Min(), min, NS_ASSERT, NS_LOG_FUNCTION, and ns3::WIFI_MAC_FCS_LENGTH.
Referenced by ns3::QosFrameExchangeManager::GetFrameDurationId(), and SendMpdu().
Here is the call graph for this function:
Here is the caller graph for this function:Get the next fragment of the current MSDU.
Only called for fragmented MSDUs.
Definition at line 805 of file frame-exchange-manager.cc.
References ns3::Packet::CreateFragment(), ns3::WifiMacHeader::GetFragmentNumber(), ns3::Packet::GetSize(), m_fragmentedPacket, m_mpdu, NS_ASSERT, NS_LOG_FUNCTION, ns3::WifiMacHeader::SetFragmentNumber(), ns3::WifiMacHeader::SetMoreFragments(), and ns3::WifiMacHeader::SetNoMoreFragments().
Referenced by ReceivedNormalAck().
Here is the call graph for this function:
Here is the caller graph for this function:| Ptr< WifiProtectionManager > ns3::FrameExchangeManager::GetProtectionManager | ( | ) | const |
Get the Protection Manager used by this node.
Definition at line 110 of file frame-exchange-manager.cc.
References m_protectionManager.
Referenced by ns3::QosFrameExchangeManager::StartFrameExchange(), ns3::QosFrameExchangeManager::TryAddMpdu(), and ns3::HtFrameExchangeManager::TryAggregateMsdu().
Here is the caller graph for this function:
|
protectedvirtual |
Get the size in bytes of the given MPDU, which is to be transmitted with the given TXVECTOR.
The purpose of this method is that it can be overridden to compute the size of an S-MPDU.
| mpdu | the given MPDU |
| txVector | the given TXVECTOR |
Reimplemented in ns3::VhtFrameExchangeManager.
Definition at line 517 of file frame-exchange-manager.cc.
Referenced by ns3::VhtFrameExchangeManager::GetPsduSize(), and SendMpdu().
Here is the caller graph for this function:
|
protectedvirtual |
Compute how to set the Duration/ID field of an RTS frame to send to protect a frame transmitted with the given TX vector.
| rtsTxVector | the TX vector used to send the RTS frame |
| txDuration | the TX duration of the data frame |
| response | the time taken by the response (acknowledgment) to the data frame |
Reimplemented in ns3::QosFrameExchangeManager.
Definition at line 621 of file frame-exchange-manager.cc.
References ns3::WifiPhy::CalculateTxDuration(), ns3::GetCtsSize(), ns3::WifiRemoteStationManager::GetCtsTxVector(), ns3::WifiTxVector::GetMode(), ns3::WifiPhy::GetPhyBand(), ns3::WifiPhy::GetSifs(), GetWifiRemoteStationManager(), m_phy, m_self, and NS_LOG_FUNCTION.
Referenced by ns3::QosFrameExchangeManager::GetRtsDurationId(), and SendRts().
Here is the call graph for this function:
Here is the caller graph for this function:
|
protectedvirtual |
Get the updated TX duration of the frame associated with the given TX parameters if the size of the PSDU addressed to the given receiver becomes ppduPayloadSize.
| ppduPayloadSize | the new PSDU size |
| receiver | the MAC address of the receiver of the PSDU |
| txParams | the TX parameters |
Reimplemented in ns3::HeFrameExchangeManager.
Definition at line 576 of file frame-exchange-manager.cc.
References ns3::WifiPhy::CalculateTxDuration(), ns3::WifiPhy::GetPhyBand(), m_phy, and ns3::WifiTxParameters::m_txVector.
Referenced by ns3::QosFrameExchangeManager::IsWithinSizeAndTimeLimits(), and UpdateTxDuration().
Here is the call graph for this function:
Here is the caller graph for this function:
|
static |
Get the type ID.
Definition at line 47 of file frame-exchange-manager.cc.
References ns3::TypeId::SetParent().
Here is the call graph for this function:
|
protected |
Definition at line 164 of file frame-exchange-manager.cc.
References ns3::WifiMac::GetWifiRemoteStationManager(), m_linkId, and m_mac.
Referenced by ns3::HtFrameExchangeManager::BlockAckTimeout(), ns3::EhtFrameExchangeManager::CreateAliasIfNeeded(), ns3::HeFrameExchangeManager::CtsAfterMuRtsTimeout(), DoCtsTimeout(), ns3::HtFrameExchangeManager::EndReceiveAmpdu(), ns3::HtFrameExchangeManager::GetBar(), GetFirstFragmentIfNeeded(), GetFrameDurationId(), ns3::EhtFrameExchangeManager::GetMostRecentRssi(), GetRtsDurationId(), ns3::HtFrameExchangeManager::MissedBlockAck(), ns3::HtFrameExchangeManager::NeedSetupBlockAck(), NormalAckTimeout(), NotifyInternalCollision(), ns3::HtFrameExchangeManager::NotifyPacketDiscarded(), ns3::HtFrameExchangeManager::NotifyReceivedNormalAck(), Receive(), ReceivedNormalAck(), ReceiveMpdu(), ns3::HtFrameExchangeManager::ReceiveMpdu(), ns3::HtFrameExchangeManager::SendAddBaRequest(), ns3::HtFrameExchangeManager::SendAddBaResponse(), ns3::HtFrameExchangeManager::SendBlockAck(), ns3::QosFrameExchangeManager::SendCfEndIfNeeded(), SendCtsAfterRts(), ns3::HtFrameExchangeManager::SendDataFrame(), ns3::HtFrameExchangeManager::SendDelbaFrame(), ns3::HtFrameExchangeManager::SendMpduFromBaManager(), SendNormalAck(), ns3::QosFrameExchangeManager::StartFrameExchange(), ns3::HtFrameExchangeManager::StartFrameExchange(), StartTransmission(), and UpdateNav().
Here is the call graph for this function:
Here is the caller graph for this function:| const WifiTxTimer & ns3::FrameExchangeManager::GetWifiTxTimer | ( | ) | const |
Get a const reference to the WifiTxTimer object.
Definition at line 256 of file frame-exchange-manager.cc.
References m_txTimer.
| bool ns3::FrameExchangeManager::IsPromisc | ( | ) | const |
Check if the device is operating in promiscuous mode.
Definition at line 250 of file frame-exchange-manager.cc.
References m_promisc.
|
protectedvirtual |
Reset the NAV upon expiration of the NAV reset timer.
Reimplemented in ns3::QosFrameExchangeManager, and ns3::HeFrameExchangeManager.
Definition at line 1170 of file frame-exchange-manager.cc.
References m_channelAccessManager, m_navEnd, ns3::ChannelAccessManager::NotifyNavResetNow(), ns3::Simulator::Now(), NS_LOG_FUNCTION, and ns3::Seconds().
Referenced by ns3::QosFrameExchangeManager::NavResetTimeout(), and UpdateNav().
Here is the call graph for this function:
Here is the caller graph for this function:
|
protectedvirtual |
Called when the Ack timeout expires.
| mpdu | the MPDU that solicited a Normal Ack response |
| txVector | the TXVECTOR used to transmit the frame soliciting the Normal Ack |
Reimplemented in ns3::HeFrameExchangeManager.
Definition at line 864 of file frame-exchange-manager.cc.
References DequeueMpdu(), ns3::WifiMac::GetTxopQueue(), GetWifiRemoteStationManager(), m_dcf, m_linkId, m_mac, m_mpdu, NotifyPacketDiscarded(), NS_LOG_DEBUG, NS_LOG_FUNCTION, ns3::WifiRemoteStationManager::ReportDataFailed(), ns3::WifiRemoteStationManager::ReportFinalDataFailed(), ns3::Txop::ResetCw(), RetransmitMpduAfterMissedAck(), TransmissionFailed(), and ns3::Txop::UpdateFailedCw().
Referenced by SendMpdu().
Here is the call graph for this function:
Here is the caller graph for this function:Notify that an internal collision has occurred for the given Txop.
| txop | the Txop for which an internal collision has occurred |
Reimplemented in FrameExchangeManagerStub< TxopType >.
Definition at line 972 of file frame-exchange-manager.cc.
References DequeueMpdu(), ns3::Txop::GetWifiMacQueue(), GetWifiRemoteStationManager(), ns3::Txop::IsQosTxop(), m_linkId, NotifyPacketDiscarded(), NS_LOG_DEBUG, NS_LOG_FUNCTION, ns3::QosTxop::PeekNextMpdu(), ns3::WifiRemoteStationManager::ReportDataFailed(), ns3::WifiRemoteStationManager::ReportFinalDataFailed(), ns3::Txop::ResetCw(), and ns3::Txop::UpdateFailedCw().
Here is the call graph for this function:| void ns3::FrameExchangeManager::NotifyOffNow | ( | ) |
This method is typically invoked by the PhyListener to notify the MAC layer that the device has been put into off mode.
When the device is put into off mode, pending MAC transmissions (RTS, CTS, Data and Ack) are cancelled.
Definition at line 1036 of file frame-exchange-manager.cc.
References NS_LOG_DEBUG, and Reset().
Here is the call graph for this function:
|
protectedvirtual |
Pass the given MPDU, discarded because of the max retry limit was reached, to the MPDU dropped callback.
| mpdu | the discarded MPDU |
Reimplemented in ns3::HtFrameExchangeManager.
Definition at line 262 of file frame-exchange-manager.cc.
References ns3::Callback< R, UArgs >::IsNull(), m_droppedMpduCallback, and ns3::WIFI_MAC_DROP_REACHED_RETRY_LIMIT.
Referenced by DoCtsTimeout(), NormalAckTimeout(), NotifyInternalCollision(), and ns3::HtFrameExchangeManager::NotifyPacketDiscarded().
Here is the call graph for this function:
Here is the caller graph for this function:Notify other components that an MPDU was acknowledged.
| mpdu | the MPDU that was acknowledged |
Reimplemented in ns3::HtFrameExchangeManager.
Definition at line 1344 of file frame-exchange-manager.cc.
References ns3::Callback< R, UArgs >::IsNull(), m_ackedMpduCallback, and NS_LOG_FUNCTION.
Referenced by ns3::HtFrameExchangeManager::NotifyReceivedNormalAck(), and ReceivedNormalAck().
Here is the call graph for this function:
Here is the caller graph for this function:| void ns3::FrameExchangeManager::NotifySleepNow | ( | ) |
This method is typically invoked by the PhyListener to notify the MAC layer that the device has been put into sleep mode.
When the device is put into sleep mode, pending MAC transmissions (RTS, CTS, Data and Ack) are cancelled.
Definition at line 1029 of file frame-exchange-manager.cc.
References NS_LOG_DEBUG, and Reset().
Here is the call graph for this function:
|
virtual |
| duration | switching delay duration. |
This method is typically invoked by the PhyListener to notify the MAC layer that a channel switching occurred. When a channel switching occurs, pending MAC transmissions (RTS, CTS, Data and Ack) are cancelled.
Reimplemented in FrameExchangeManagerStub< TxopType >.
Definition at line 1014 of file frame-exchange-manager.cc.
References ns3::WifiTxTimer::IsRunning(), m_linkId, m_mac, m_txTimer, ns3::WifiMac::NotifyChannelSwitching(), NS_LOG_DEBUG, ns3::WifiTxTimer::Reschedule(), Reset(), ns3::Simulator::Schedule(), ns3::Simulator::ScheduleNow(), and ns3::Seconds().
Here is the call graph for this function:
|
protectedvirtual |
Perform actions that are possibly needed after receiving any frame, independently of whether the frame is addressed to this station (e.g., setting the NAV or the TXOP holder).
| psdu | the received PSDU |
| txVector | TX vector of the received PSDU |
Reimplemented in ns3::QosFrameExchangeManager, and ns3::HeFrameExchangeManager.
Definition at line 1108 of file frame-exchange-manager.cc.
References NS_LOG_FUNCTION, and UpdateNav().
Referenced by ns3::QosFrameExchangeManager::PostProcessFrame(), and Receive().
Here is the call graph for this function:
Here is the caller graph for this function:
|
protectedvirtual |
Perform actions that are possibly needed when receiving any frame, independently of whether the frame is addressed to this station (e.g., storing buffer status reports).
| psdu | the received PSDU |
| txVector | TX vector of the received PSDU |
Reimplemented in ns3::QosFrameExchangeManager.
Definition at line 1102 of file frame-exchange-manager.cc.
References NS_LOG_FUNCTION.
Referenced by ns3::QosFrameExchangeManager::PreProcessFrame(), and Receive().
Here is the caller graph for this function:| void ns3::FrameExchangeManager::Receive | ( | Ptr< const WifiPsdu > | psdu, |
| RxSignalInfo | rxSignalInfo, | ||
| WifiTxVector | txVector, | ||
| std::vector< bool > | perMpduStatus | ||
| ) |
This method is intended to be called by the PHY layer every time an MPDU is received and also when the reception of an A-MPDU is completed.
In case the PSDU contains multiple MPDUs, the perMpduStatus vector is empty when receiving the individual MPDUs.
| psdu | the received PSDU |
| rxSignalInfo | the info on the received signal ( |
| txVector | TxVector of the received PSDU |
| perMpduStatus | per MPDU reception status |
Definition at line 1043 of file frame-exchange-manager.cc.
References ns3::WifiPsdu::begin(), EndReceiveAmpdu(), ns3::WifiPsdu::GetAddr1(), ns3::WifiMacHeader::GetAddr2(), ns3::WifiPsdu::GetHeader(), ns3::WifiPsdu::GetNMpdus(), GetWifiRemoteStationManager(), ns3::WifiMacHeader::IsAck(), ns3::WifiMacHeader::IsCts(), ns3::Mac48Address::IsGroup(), m_linkId, m_promisc, m_rxMiddle, m_self, NS_ASSERT, NS_LOG_FUNCTION, ns3::PeekPointer(), PostProcessFrame(), PreProcessFrame(), ReceiveMpdu(), and ns3::WifiRemoteStationManager::ReportRxOk().
Referenced by SetWifiPhy().
Here is the call graph for this function:
Here is the caller graph for this function:
|
protectedvirtual |
Perform the actions needed when a Normal Ack is received.
| mpdu | the MPDU that was acknowledged |
| txVector | the TXVECTOR used to transmit the MPDU that was acknowledged |
| ackTxVector | the TXVECTOR used to transmit the Normal Ack frame |
| rxInfo | the info on the received signal ( |
| snr | the SNR at the receiver for the MPDU that was acknowledged |
Definition at line 1299 of file frame-exchange-manager.cc.
References ns3::WifiTxTimer::Cancel(), DequeueMpdu(), ns3::WifiTxVector::GetMode(), GetNextFragment(), ns3::Txop::GetWifiMacQueue(), GetWifiRemoteStationManager(), m_channelAccessManager, m_dcf, m_linkId, m_moreFragments, m_txTimer, ns3::ChannelAccessManager::NotifyAckTimeoutResetNow(), NotifyReceivedNormalAck(), NS_LOG_DEBUG, ns3::WifiRemoteStationManager::ReportDataOk(), ns3::WifiRemoteStationManager::ReportRxOk(), ns3::Txop::ResetCw(), ns3::RxSignalInfo::snr, and TransmissionSucceeded().
Referenced by ReceiveMpdu().
Here is the call graph for this function:
Here is the caller graph for this function:
|
protectedvirtual |
This method handles the reception of an MPDU (possibly included in an A-MPDU)
| mpdu | the received MPDU |
| rxSignalInfo | the info on the received signal ( |
| txVector | TxVector of the received PSDU |
| inAmpdu | true if the MPDU is part of an A-MPDU |
Reimplemented in ns3::QosFrameExchangeManager, ns3::HtFrameExchangeManager, and ns3::HeFrameExchangeManager.
Definition at line 1184 of file frame-exchange-manager.cc.
References ns3::Packet::AddPacketTag(), ns3::WifiTxTimer::Cancel(), ns3::SnrTag::Get(), ns3::WifiMacHeader::GetAddr1(), ns3::WifiMacHeader::GetAddr2(), ns3::WifiTxVector::GetMode(), ns3::WifiTxTimer::GetReason(), ns3::WifiPhy::GetSifs(), ns3::WifiMacHeader::GetTypeString(), GetWifiRemoteStationManager(), ns3::WifiMacHeader::IsAck(), ns3::WifiMacHeader::IsBeacon(), ns3::WifiMacHeader::IsCtl(), ns3::WifiMacHeader::IsCts(), ns3::WifiMacHeader::IsData(), ns3::WifiMacHeader::IsMgt(), ns3::WifiMacHeader::IsProbeResp(), ns3::WifiMacHeader::IsQosData(), ns3::WifiMacHeader::IsRts(), ns3::WifiTxTimer::IsRunning(), m_channelAccessManager, m_linkId, m_mpdu, m_phy, m_rxMiddle, m_self, m_txParams, m_txTimer, ns3::WifiTxParameters::m_txVector, ns3::ChannelAccessManager::NotifyCtsTimeoutResetNow(), NS_ABORT_MSG_IF, NS_ASSERT, NS_LOG_DEBUG, NS_LOG_FUNCTION, ReceivedNormalAck(), ns3::WifiRemoteStationManager::ReportRtsOk(), ns3::WifiRemoteStationManager::ReportRxOk(), ns3::Simulator::Schedule(), SendCtsAfterRts(), SendMpdu(), SendNormalAck(), ns3::SnrTag::Set(), ns3::RxSignalInfo::snr, VirtualCsMediumIdle(), ns3::WifiTxTimer::WAIT_CTS, and ns3::WifiTxTimer::WAIT_NORMAL_ACK.
Referenced by Receive(), and ns3::QosFrameExchangeManager::ReceiveMpdu().
Here is the call graph for this function:
Here is the caller graph for this function:
|
protectedvirtual |
Make the sequence numbers of MPDUs included in the given PSDU available again if the MPDUs have never been transmitted.
| psdu | the given PSDU |
Reimplemented in ns3::HtFrameExchangeManager.
Definition at line 953 of file frame-exchange-manager.cc.
References ns3::WifiPsdu::begin(), ns3::WifiPsdu::GetNMpdus(), m_txMiddle, NS_ASSERT_MSG, and NS_LOG_FUNCTION.
Referenced by DoCtsTimeout(), and ns3::HtFrameExchangeManager::ReleaseSequenceNumbers().
Here is the call graph for this function:
Here is the caller graph for this function:
|
protectedvirtual |
Reset this frame exchange manager.
Reimplemented in ns3::HeFrameExchangeManager.
Definition at line 72 of file frame-exchange-manager.cc.
References ns3::EventId::Cancel(), ns3::WifiTxTimer::Cancel(), ns3::WifiTxParameters::Clear(), ns3::EventId::IsRunning(), m_dcf, m_mpdu, m_navEnd, m_navResetEvent, m_txParams, m_txTimer, ns3::Simulator::Now(), and NS_LOG_FUNCTION.
Referenced by DoDispose(), NotifyOffNow(), NotifySleepNow(), NotifySwitchingStartNow(), and ns3::HeFrameExchangeManager::Reset().
Here is the call graph for this function:
Here is the caller graph for this function:
|
virtual |
Remove WifiPhy associated with this FrameExchangeManager.
Definition at line 180 of file frame-exchange-manager.cc.
References ns3::WifiPhy::GetState(), m_phy, ns3::MakeCallback(), ns3::MakeNullCallback(), NS_LOG_FUNCTION, RxStartIndication(), ns3::WifiPhy::SetReceiveOkCallback(), and ns3::ObjectBase::TraceDisconnectWithoutContext().
Referenced by DoDispose().
Here is the call graph for this function:
Here is the caller graph for this function:
|
protectedvirtual |
Retransmit an MPDU that was not acknowledged.
| mpdu | the MPDU to retransmit |
Reimplemented in ns3::HtFrameExchangeManager.
Definition at line 897 of file frame-exchange-manager.cc.
References NS_LOG_FUNCTION.
Referenced by NormalAckTimeout(), and ns3::HtFrameExchangeManager::RetransmitMpduAfterMissedAck().
Here is the caller graph for this function:
|
private |
| txVector | the TXVECTOR decoded from PHY header. |
| psduDuration | the duration of the PSDU that is about to be received. |
This method is typically invoked by the lower PHY layer to notify the MAC layer that the reception of a PSDU is starting. This is equivalent to the PHY-RXSTART primitive. If the reception is correct for at least one MPDU of the PSDU the Receive method will be called after psduDuration.
Definition at line 271 of file frame-exchange-manager.cc.
References ns3::Time::As(), ns3::EventId::Cancel(), ns3::EventId::IsRunning(), ns3::WifiTxTimer::IsRunning(), ns3::Time::IsStrictlyPositive(), m_channelAccessManager, m_navResetEvent, m_txTimer, ns3::NanoSeconds(), ns3::ChannelAccessManager::NotifyAckTimeoutResetNow(), NS_ASSERT_MSG, NS_LOG_DEBUG, NS_LOG_FUNCTION, PSDU_DURATION_SAFEGUARD, ns3::WifiTxTimer::Reschedule(), and ns3::Time::US.
Referenced by ResetPhy(), and SetWifiPhy().
Here is the call graph for this function:
Here is the caller graph for this function:
|
protected |
Send CTS after receiving RTS.
| rtsHdr | the header of the received RTS |
| rtsTxMode | the TX mode used to transmit the RTS |
| rtsSnr | the SNR of the RTS in linear scale |
Definition at line 716 of file frame-exchange-manager.cc.
References DoSendCtsAfterRts(), ns3::WifiMacHeader::GetAddr2(), ns3::WifiRemoteStationManager::GetCtsTxVector(), GetWifiRemoteStationManager(), and NS_LOG_FUNCTION.
Referenced by ReceiveMpdu(), and ns3::QosFrameExchangeManager::ReceiveMpdu().
Here is the call graph for this function:
Here is the caller graph for this function:
|
protected |
Send CTS for a CTS-to-self mechanism.
| txParams | the TX parameters for the data frame |
Definition at line 738 of file frame-exchange-manager.cc.
References ns3::WifiPhy::CalculateTxDuration(), ns3::WifiProtection::CTS_TO_SELF, ns3::WifiCtsToSelfProtection::ctsTxVector, ForwardMpduDown(), ns3::GetCtsSize(), GetCtsToSelfDurationId(), ns3::WifiPhy::GetPhyBand(), ns3::WifiPhy::GetSifs(), ns3::WifiTxParameters::m_acknowledgment, m_phy, ns3::WifiTxParameters::m_protection, m_self, ns3::WifiTxParameters::m_txDuration, ns3::Time::Min(), NS_ASSERT, NS_LOG_FUNCTION, ns3::Simulator::Schedule(), SendMpdu(), ns3::WifiMacHeader::SetAddr1(), ns3::WifiMacHeader::SetDsNotFrom(), ns3::WifiMacHeader::SetDsNotTo(), ns3::WifiMacHeader::SetDuration(), ns3::WifiMacHeader::SetNoMoreFragments(), ns3::WifiMacHeader::SetNoRetry(), ns3::WifiMacHeader::SetType(), and ns3::WIFI_MAC_CTL_CTS.
Referenced by SendMpduWithProtection(), and ns3::HtFrameExchangeManager::SendPsduWithProtection().
Here is the call graph for this function:
Here is the caller graph for this function:
|
private |
Send the current MPDU, which can be acknowledged by a Normal Ack.
Definition at line 440 of file frame-exchange-manager.cc.
References ns3::WifiNormalAck::ackTxVector, ns3::WifiPhy::CalculatePhyPreambleAndHeaderDuration(), ns3::WifiPhy::CalculateTxDuration(), DequeueMpdu(), ForwardMpduDown(), GetFrameDurationId(), ns3::WifiPhy::GetPhyBand(), GetPsduSize(), ns3::WifiPhy::GetSifs(), ns3::WifiPhy::GetSlot(), ns3::WifiTxTimer::IsRunning(), ns3::WifiTxParameters::m_acknowledgment, m_channelAccessManager, m_fragmentedPacket, m_mpdu, m_phy, m_txParams, m_txTimer, ns3::WifiTxParameters::m_txVector, ns3::WifiMacHeader::NO_ACK, ns3::WifiAcknowledgment::NONE, ns3::WifiAcknowledgment::NORMAL_ACK, NormalAckTimeout(), ns3::ChannelAccessManager::NotifyAckTimeoutStartNow(), NS_ABORT_MSG, NS_ASSERT, NS_LOG_FUNCTION, ns3::Simulator::Schedule(), ns3::WifiTxTimer::Set(), timeout, TransmissionSucceeded(), and ns3::WifiTxTimer::WAIT_NORMAL_ACK.
Referenced by ReceiveMpdu(), SendCtsToSelf(), and SendMpduWithProtection().
Here is the call graph for this function:
Here is the caller graph for this function:
|
protected |
Send an MPDU with the given TX parameters (with the specified protection).
Note that txParams is moved to m_txParams and hence is left in an undefined state.
| mpdu | the MPDU to send |
| txParams | the TX parameters to use to transmit the MPDU |
Definition at line 388 of file frame-exchange-manager.cc.
References CalculateAcknowledgmentTime(), ns3::WifiProtection::CTS_TO_SELF, ns3::WifiTxParameters::m_acknowledgment, m_linkId, m_mpdu, ns3::WifiTxParameters::m_protection, m_txParams, ns3::Time::Min(), ns3::WifiAcknowledgment::NONE, ns3::WifiProtection::NONE, NS_ABORT_MSG, NS_ASSERT, NS_LOG_FUNCTION, ns3::WifiProtection::RTS_CTS, SendCtsToSelf(), SendMpdu(), SendRts(), and ns3::WifiAckManager::SetQosAckPolicy().
Referenced by ns3::HtFrameExchangeManager::SendAddBaRequest(), ns3::HtFrameExchangeManager::SendDataFrame(), ns3::QosFrameExchangeManager::StartFrameExchange(), StartTransmission(), and ns3::WaveFrameExchangeManager::StartTransmission().
Here is the call graph for this function:
Here is the caller graph for this function:
|
protected |
Send Normal Ack.
| hdr | the header of the frame soliciting the Normal Ack |
| dataTxVector | the TXVECTOR used to transmit the frame soliciting the Normal Ack |
| dataSnr | the SNR of the frame soliciting the Normal Ack in linear scale |
Definition at line 769 of file frame-exchange-manager.cc.
References ns3::Packet::AddPacketTag(), ns3::WifiPhy::CalculateTxDuration(), ForwardMpduDown(), ns3::GetAckSize(), ns3::WifiRemoteStationManager::GetAckTxVector(), ns3::WifiMacHeader::GetAddr2(), ns3::WifiMacHeader::GetDuration(), ns3::WifiPhy::GetPhyBand(), ns3::WifiPhy::GetSifs(), GetWifiRemoteStationManager(), ns3::Time::IsStrictlyNegative(), m_phy, NS_LOG_FUNCTION, ns3::Seconds(), ns3::SnrTag::Set(), ns3::WifiMacHeader::SetAddr1(), ns3::WifiMacHeader::SetDsNotFrom(), ns3::WifiMacHeader::SetDsNotTo(), ns3::WifiMacHeader::SetDuration(), ns3::WifiMacHeader::SetNoMoreFragments(), ns3::WifiMacHeader::SetNoRetry(), ns3::WifiMacHeader::SetType(), and ns3::WIFI_MAC_CTL_ACK.
Referenced by ReceiveMpdu(), ns3::HtFrameExchangeManager::ReceiveMpdu(), and ns3::QosFrameExchangeManager::ReceiveMpdu().
Here is the call graph for this function:
Here is the caller graph for this function:
|
protected |
Send RTS to begin RTS-CTS-Data-Ack transaction.
| txParams | the TX parameters for the data frame |
Definition at line 636 of file frame-exchange-manager.cc.
References ns3::WifiPhy::CalculatePhyPreambleAndHeaderDuration(), ns3::WifiPhy::CalculateTxDuration(), CtsTimeout(), ns3::WifiRtsCtsProtection::ctsTxVector, ForwardMpduDown(), ns3::WifiPhy::GetPhyBand(), ns3::WifiTxParameters::GetPsduInfoMap(), GetRtsDurationId(), ns3::GetRtsSize(), ns3::WifiPhy::GetSifs(), ns3::WifiPhy::GetSlot(), ns3::WifiTxTimer::IsRunning(), ns3::WifiTxParameters::m_acknowledgment, m_channelAccessManager, m_phy, ns3::WifiTxParameters::m_protection, m_self, ns3::WifiTxParameters::m_txDuration, m_txTimer, ns3::Time::Min(), ns3::ChannelAccessManager::NotifyCtsTimeoutStartNow(), NS_ASSERT, NS_LOG_FUNCTION, ns3::WifiProtection::RTS_CTS, ns3::WifiRtsCtsProtection::rtsTxVector, ns3::WifiTxTimer::Set(), ns3::WifiMacHeader::SetAddr1(), ns3::WifiMacHeader::SetAddr2(), ns3::WifiMacHeader::SetDsNotFrom(), ns3::WifiMacHeader::SetDsNotTo(), ns3::WifiMacHeader::SetDuration(), ns3::WifiMacHeader::SetNoMoreFragments(), ns3::WifiMacHeader::SetNoRetry(), ns3::WifiMacHeader::SetType(), timeout, ns3::WifiTxTimer::WAIT_CTS, and ns3::WIFI_MAC_CTL_RTS.
Referenced by SendMpduWithProtection(), ns3::HeFrameExchangeManager::SendPsduMapWithProtection(), and ns3::HtFrameExchangeManager::SendPsduWithProtection().
Here is the call graph for this function:
Here is the caller graph for this function:| void ns3::FrameExchangeManager::SetAckedMpduCallback | ( | AckedMpdu | callback | ) |
Set the callback to invoke when an MPDU is successfully acked.
| callback | the callback to invoke when an MPDU is successfully acked |
Definition at line 237 of file frame-exchange-manager.cc.
References m_ackedMpduCallback, and NS_LOG_FUNCTION.
|
virtual |
Set the Acknowledgment Manager to use.
| ackManager | the Acknowledgment Manager to use |
Definition at line 116 of file frame-exchange-manager.cc.
References m_ackManager, and NS_LOG_FUNCTION.
|
virtual |
Set the MAC address.
| address | the MAC address |
Definition at line 201 of file frame-exchange-manager.cc.
References first::address, m_self, NS_LOG_FUNCTION, and SetBssid().
Here is the call graph for this function:
|
virtual |
Set the Basic Service Set Identification.
| bssid | the BSSID |
Definition at line 217 of file frame-exchange-manager.cc.
References m_bssid, and NS_LOG_FUNCTION.
Referenced by SetAddress().
Here is the caller graph for this function:
|
virtual |
Set the channel access manager to use.
| channelAccessManager | the channel access manager to use |
Definition at line 157 of file frame-exchange-manager.cc.
References m_channelAccessManager, and NS_LOG_FUNCTION.
|
virtual |
Set the callback to invoke when an MPDU is dropped.
| callback | the callback to invoke when an MPDU is dropped |
Definition at line 230 of file frame-exchange-manager.cc.
References m_droppedMpduCallback, and NS_LOG_FUNCTION.
|
virtual |
Set the ID of the link this Frame Exchange Manager is associated with.
| linkId | the ID of the link this Frame Exchange Manager is associated with |
Reimplemented in ns3::EhtFrameExchangeManager.
Definition at line 129 of file frame-exchange-manager.cc.
References m_linkId, and NS_LOG_FUNCTION.
Referenced by ns3::EhtFrameExchangeManager::SetLinkId().
Here is the caller graph for this function:
|
virtual |
Set the MAC RX Middle to use.
| rxMiddle | the MAC RX Middle to use |
Definition at line 150 of file frame-exchange-manager.cc.
References m_rxMiddle, and NS_LOG_FUNCTION.
|
virtual |
Set the MAC TX Middle to use.
| txMiddle | the MAC TX Middle to use |
Definition at line 143 of file frame-exchange-manager.cc.
References m_txMiddle, and NS_LOG_FUNCTION.
| void ns3::FrameExchangeManager::SetPromisc | ( | ) |
Enable promiscuous mode.
Definition at line 244 of file frame-exchange-manager.cc.
References m_promisc.
|
virtual |
Set the Protection Manager to use.
| protectionManager | the Protection Manager to use |
Definition at line 103 of file frame-exchange-manager.cc.
References m_protectionManager, and NS_LOG_FUNCTION.
Set the MAC layer to use.
| mac | the MAC layer to use |
Reimplemented in ns3::HtFrameExchangeManager, and ns3::HeFrameExchangeManager.
Definition at line 136 of file frame-exchange-manager.cc.
References m_mac, third::mac, and NS_LOG_FUNCTION.
Referenced by ns3::HtFrameExchangeManager::SetWifiMac().
Here is the caller graph for this function:Set the PHY layer to use.
| phy | the PHY layer to use |
Reimplemented in ns3::HeFrameExchangeManager.
Definition at line 170 of file frame-exchange-manager.cc.
References m_phy, ns3::MakeCallback(), NS_LOG_FUNCTION, third::phy, Receive(), RxStartIndication(), ns3::WifiPhy::SetReceiveOkCallback(), and ns3::ObjectBase::TraceConnectWithoutContext().
Referenced by ns3::HeFrameExchangeManager::SetWifiPhy().
Here is the call graph for this function:
Here is the caller graph for this function:
|
virtual |
Request the FrameExchangeManager to start a frame exchange sequence.
| dcf | the channel access function that gained channel access. It is the DCF on non-QoS stations and an EDCA on QoS stations. |
| allowedWidth | the allowed width in MHz for the frame exchange sequence |
Reimplemented in ns3::QosFrameExchangeManager, FrameExchangeManagerStub< TxopType >, and ns3::WaveFrameExchangeManager.
Definition at line 298 of file frame-exchange-manager.cc.
References ns3::WifiTxParameters::AddMpdu(), ns3::WifiTxTimer::Cancel(), ns3::WifiRemoteStationManager::GetDataTxVector(), GetFirstFragmentIfNeeded(), ns3::Txop::GetWifiMacQueue(), GetWifiRemoteStationManager(), ns3::WifiTxTimer::IsRunning(), m_ackManager, ns3::WifiTxParameters::m_acknowledgment, m_allowedWidth, m_dcf, m_linkId, m_mpdu, ns3::WifiTxParameters::m_protection, m_protectionManager, m_txMiddle, m_txTimer, ns3::WifiTxParameters::m_txVector, ns3::Txop::NotifyChannelAccessed(), ns3::Txop::NotifyChannelReleased(), NS_ASSERT, NS_LOG_DEBUG, NS_LOG_FUNCTION, SendMpduWithProtection(), and UpdateTxDuration().
Referenced by ns3::WaveFrameExchangeManager::StartTransmission(), ns3::QosFrameExchangeManager::StartTransmission(), and TransmissionSucceeded().
Here is the call graph for this function:
Here is the caller graph for this function:
|
protectedvirtual |
Take necessary actions upon a transmission failure.
A non-QoS station releases the channel when this method is called.
Reimplemented in ns3::QosFrameExchangeManager.
Definition at line 855 of file frame-exchange-manager.cc.
References m_dcf, m_linkId, ns3::Txop::NotifyChannelReleased(), and NS_LOG_FUNCTION.
Referenced by DoCtsTimeout(), NormalAckTimeout(), and ns3::QosFrameExchangeManager::TransmissionFailed().
Here is the call graph for this function:
Here is the caller graph for this function:
|
protectedvirtual |
Take necessary actions upon a transmission success.
A non-QoS station transmits the next fragment, if any, or releases the channel, otherwise.
Reimplemented in ns3::QosFrameExchangeManager, and ns3::HtFrameExchangeManager.
Definition at line 831 of file frame-exchange-manager.cc.
References ns3::WifiPhy::GetSifs(), m_allowedWidth, m_dcf, m_linkId, m_moreFragments, m_phy, ns3::Txop::NotifyChannelReleased(), NS_LOG_DEBUG, NS_LOG_FUNCTION, ns3::Simulator::Schedule(), and StartTransmission().
Referenced by ReceivedNormalAck(), SendMpdu(), and ns3::QosFrameExchangeManager::TransmissionSucceeded().
Here is the call graph for this function:
Here is the caller graph for this function:
|
protectedvirtual |
Update the NAV, if needed, based on the Duration/ID of the given psdu.
| psdu | the received PSDU |
| txVector | TxVector of the received PSDU |
Reimplemented in ns3::HeFrameExchangeManager.
Definition at line 1116 of file frame-exchange-manager.cc.
References ns3::WifiPhy::CalculatePhyPreambleAndHeaderDuration(), ns3::WifiPhy::CalculateTxDuration(), ns3::WifiPsdu::GetAddr1(), ns3::WifiPsdu::GetAddr2(), ns3::GetCtsSize(), ns3::WifiRemoteStationManager::GetCtsTxVector(), ns3::WifiPsdu::GetDuration(), ns3::WifiPsdu::GetHeader(), ns3::WifiTxVector::GetMode(), ns3::WifiPhy::GetPhyBand(), ns3::WifiPhy::GetSifs(), ns3::WifiPhy::GetSlot(), GetWifiRemoteStationManager(), ns3::WifiPsdu::HasNav(), ns3::WifiMacHeader::IsRts(), m_channelAccessManager, m_navEnd, m_navResetEvent, m_phy, m_self, NavResetTimeout(), ns3::ChannelAccessManager::NotifyNavStartNow(), ns3::Simulator::Now(), NS_LOG_DEBUG, NS_LOG_FUNCTION, and ns3::Simulator::Schedule().
Referenced by PostProcessFrame().
Here is the call graph for this function:
Here is the caller graph for this function:
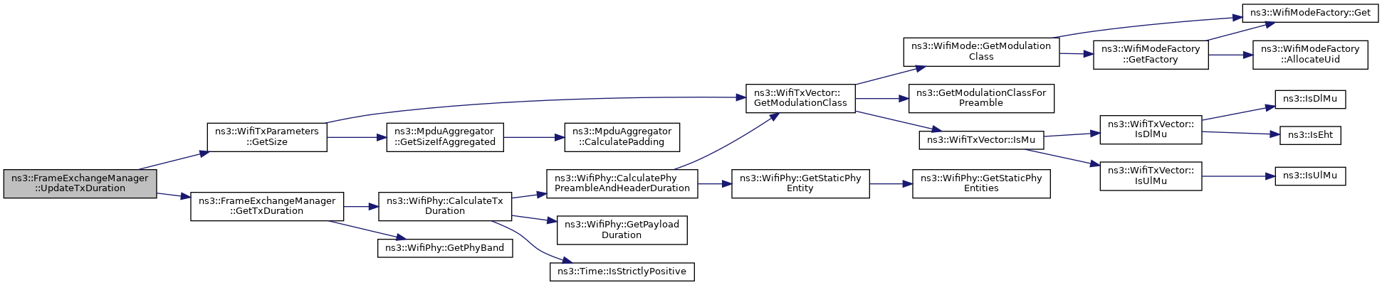
|
protected |
Update the TX duration field of the given TX parameters after that the PSDU addressed to the given receiver has changed.
| receiver | the MAC address of the receiver of the PSDU |
| txParams | the TX parameters |
Definition at line 584 of file frame-exchange-manager.cc.
References ns3::WifiTxParameters::GetSize(), GetTxDuration(), and ns3::WifiTxParameters::m_txDuration.
Referenced by StartTransmission(), ns3::QosFrameExchangeManager::TryAddMpdu(), and ns3::HtFrameExchangeManager::TryAggregateMsdu().
Here is the call graph for this function:
Here is the caller graph for this function:
|
virtual |
Reimplemented in ns3::HeFrameExchangeManager.
Definition at line 1178 of file frame-exchange-manager.cc.
References m_navEnd, and ns3::Simulator::Now().
Referenced by ReceiveMpdu(), and ns3::QosFrameExchangeManager::ReceiveMpdu().
Here is the call graph for this function:
Here is the caller graph for this function:
|
protected |
the acknowledged MPDU callback
Definition at line 456 of file frame-exchange-manager.h.
Referenced by NotifyReceivedNormalAck(), and SetAckedMpduCallback().
|
private |
Acknowledgment manager.
Definition at line 627 of file frame-exchange-manager.h.
Referenced by DoDispose(), GetAckManager(), SetAckManager(), and StartTransmission().
|
protected |
the allowed width in MHz for the current transmission
Definition at line 453 of file frame-exchange-manager.h.
Referenced by ns3::WaveFrameExchangeManager::GetDataTxVector(), ns3::HtFrameExchangeManager::SendAddBaRequest(), ns3::HtFrameExchangeManager::SendDataFrame(), ns3::HtFrameExchangeManager::SendMpduFromBaManager(), ns3::QosFrameExchangeManager::StartFrameExchange(), ns3::HeFrameExchangeManager::StartFrameExchange(), StartTransmission(), ns3::WaveFrameExchangeManager::StartTransmission(), ns3::QosFrameExchangeManager::StartTransmission(), and TransmissionSucceeded().
|
protected |
BSSID address (Mac48Address)
Definition at line 450 of file frame-exchange-manager.h.
Referenced by GetBssid(), ns3::HtFrameExchangeManager::SendAddBaRequest(), ns3::HtFrameExchangeManager::SendAddBaResponse(), ns3::HtFrameExchangeManager::SendDelbaFrame(), SetBssid(), and ns3::QosFrameExchangeManager::SetTxopHolder().
|
protected |
the channel access manager
Definition at line 447 of file frame-exchange-manager.h.
Referenced by DoDispose(), NavResetTimeout(), ns3::QosFrameExchangeManager::PifsRecovery(), ReceivedNormalAck(), ReceiveMpdu(), ns3::HtFrameExchangeManager::ReceiveMpdu(), RxStartIndication(), SendMpdu(), ns3::HeFrameExchangeManager::SendMuRts(), ns3::HtFrameExchangeManager::SendPsdu(), ns3::HeFrameExchangeManager::SendPsduMap(), SendRts(), SetChannelAccessManager(), and UpdateNav().
the DCF/EDCAF that gained channel access
Definition at line 441 of file frame-exchange-manager.h.
Referenced by DoCtsTimeout(), NormalAckTimeout(), ReceivedNormalAck(), Reset(), ns3::QosFrameExchangeManager::StartTransmission(), StartTransmission(), ns3::WaveFrameExchangeManager::StartTransmission(), TransmissionFailed(), and TransmissionSucceeded().
|
protected |
the dropped MPDU callback
Definition at line 455 of file frame-exchange-manager.h.
Referenced by NotifyPacketDiscarded(), and SetDroppedMpduCallback().
the MSDU being fragmented
Definition at line 624 of file frame-exchange-manager.h.
Referenced by DoDispose(), GetFirstFragmentIfNeeded(), GetNextFragment(), and SendMpdu().
|
protected |
the ID of the link this object is associated with
Definition at line 452 of file frame-exchange-manager.h.
Referenced by ns3::HtFrameExchangeManager::BlockAckTimeout(), ns3::QosFrameExchangeManager::CancelPifsRecovery(), ns3::EhtFrameExchangeManager::CreateAliasIfNeeded(), ns3::HeFrameExchangeManager::CtsAfterMuRtsTimeout(), DoCtsTimeout(), ns3::QosFrameExchangeManager::GetCtsToSelfDurationId(), ns3::QosFrameExchangeManager::GetFrameDurationId(), ns3::EhtFrameExchangeManager::GetMostRecentRssi(), ns3::HeFrameExchangeManager::GetMuRtsDurationId(), ns3::HtFrameExchangeManager::GetPsduDurationId(), ns3::QosFrameExchangeManager::GetRtsDurationId(), GetWifiRemoteStationManager(), ns3::HtFrameExchangeManager::MissedBlockAck(), NormalAckTimeout(), NotifyInternalCollision(), ns3::HtFrameExchangeManager::NotifyReceivedNormalAck(), NotifySwitchingStartNow(), ns3::QosFrameExchangeManager::PifsRecovery(), Receive(), ReceivedNormalAck(), ReceiveMpdu(), ns3::HtFrameExchangeManager::ReceiveMpdu(), ns3::QosFrameExchangeManager::ReceiveMpdu(), ns3::HtFrameExchangeManager::RetransmitMpduAfterMissedAck(), ns3::QosFrameExchangeManager::SendCfEndIfNeeded(), ns3::HtFrameExchangeManager::SendDataFrame(), SendMpduWithProtection(), ns3::HeFrameExchangeManager::SendPsduMap(), ns3::HeFrameExchangeManager::SendPsduMapWithProtection(), ns3::HtFrameExchangeManager::SendPsduWithProtection(), SetLinkId(), ns3::QosFrameExchangeManager::StartFrameExchange(), ns3::HeFrameExchangeManager::StartFrameExchange(), ns3::HtFrameExchangeManager::StartFrameExchange(), StartTransmission(), ns3::QosFrameExchangeManager::StartTransmission(), TransmissionFailed(), ns3::QosFrameExchangeManager::TransmissionFailed(), TransmissionSucceeded(), ns3::HtFrameExchangeManager::TransmissionSucceeded(), and ns3::QosFrameExchangeManager::TransmissionSucceeded().
the MAC layer on this station
Definition at line 444 of file frame-exchange-manager.h.
Referenced by ns3::EhtFrameExchangeManager::CreateAliasIfNeeded(), DequeueMpdu(), DoDispose(), ns3::HtFrameExchangeManager::EndReceiveAmpdu(), ns3::QosFrameExchangeManager::ForwardMpduDown(), ns3::HtFrameExchangeManager::GetBaManager(), ns3::HtFrameExchangeManager::GetBar(), ns3::WaveFrameExchangeManager::GetDataTxVector(), GetFirstFragmentIfNeeded(), ns3::EhtFrameExchangeManager::GetMostRecentRssi(), ns3::HeFrameExchangeManager::GetSupportedBaBufferSize(), GetWifiRemoteStationManager(), ns3::HtFrameExchangeManager::MissedBlockAck(), ns3::HtFrameExchangeManager::NeedSetupBlockAck(), NormalAckTimeout(), ns3::HtFrameExchangeManager::NotifyPacketDiscarded(), ns3::HtFrameExchangeManager::NotifyReceivedNormalAck(), NotifySwitchingStartNow(), ns3::HtFrameExchangeManager::NotifyTxToEdca(), ns3::QosFrameExchangeManager::PreProcessFrame(), ns3::HtFrameExchangeManager::ReceiveMpdu(), ns3::HtFrameExchangeManager::ReleaseSequenceNumbers(), ns3::HtFrameExchangeManager::RetransmitMpduAfterMissedAck(), ns3::HtFrameExchangeManager::SendAddBaRequest(), ns3::HtFrameExchangeManager::SendAddBaResponse(), ns3::HtFrameExchangeManager::SendDataFrame(), ns3::HtFrameExchangeManager::SendDelbaFrame(), ns3::HtFrameExchangeManager::SendPsdu(), ns3::HeFrameExchangeManager::SendPsduMap(), ns3::HeFrameExchangeManager::SetMultiUserScheduler(), SetWifiMac(), and ns3::HeFrameExchangeManager::StartFrameExchange().
|
private |
true if a fragment has to be sent after a SIFS
Definition at line 625 of file frame-exchange-manager.h.
Referenced by ReceivedNormalAck(), and TransmissionSucceeded().
the MPDU being transmitted
Definition at line 622 of file frame-exchange-manager.h.
Referenced by CtsTimeout(), GetNextFragment(), NormalAckTimeout(), ReceiveMpdu(), Reset(), SendMpdu(), SendMpduWithProtection(), and StartTransmission().
|
protected |
NAV expiration time.
Definition at line 451 of file frame-exchange-manager.h.
Referenced by ns3::QosFrameExchangeManager::ClearTxopHolderIfNeeded(), NavResetTimeout(), Reset(), UpdateNav(), and VirtualCsMediumIdle().
|
protected |
the event to reset the NAV after an RTS
Definition at line 443 of file frame-exchange-manager.h.
Referenced by Reset(), RxStartIndication(), and UpdateNav().
the PHY layer on this station
Definition at line 448 of file frame-exchange-manager.h.
Referenced by CalculateAcknowledgmentTime(), ns3::HtFrameExchangeManager::CalculateAcknowledgmentTime(), CalculateProtectionTime(), DoSendCtsAfterRts(), ns3::HtFrameExchangeManager::EndReceiveAmpdu(), ForwardMpduDown(), ns3::HtFrameExchangeManager::ForwardPsduDown(), ns3::EhtFrameExchangeManager::ForwardPsduDown(), GetCtsToSelfDurationId(), ns3::QosFrameExchangeManager::GetCtsToSelfDurationId(), GetFrameDurationId(), ns3::QosFrameExchangeManager::GetFrameDurationId(), ns3::HeFrameExchangeManager::GetMuRtsDurationId(), GetRtsDurationId(), ns3::QosFrameExchangeManager::GetRtsDurationId(), GetTxDuration(), ns3::QosFrameExchangeManager::PifsRecovery(), ReceiveMpdu(), ns3::HtFrameExchangeManager::ReceiveMpdu(), ns3::QosFrameExchangeManager::ReceiveMpdu(), ResetPhy(), ns3::HtFrameExchangeManager::SendBlockAck(), ns3::QosFrameExchangeManager::SendCfEndIfNeeded(), SendCtsToSelf(), SendMpdu(), ns3::HtFrameExchangeManager::SendMpduFromBaManager(), ns3::HeFrameExchangeManager::SendMuRts(), SendNormalAck(), ns3::HtFrameExchangeManager::SendPsdu(), ns3::HeFrameExchangeManager::SendPsduMap(), ns3::HeFrameExchangeManager::SendPsduMapWithProtection(), SendRts(), SetWifiPhy(), ns3::WaveFrameExchangeManager::StartTransmission(), ns3::QosFrameExchangeManager::TransmissionFailed(), TransmissionSucceeded(), ns3::HtFrameExchangeManager::TransmissionSucceeded(), ns3::QosFrameExchangeManager::TransmissionSucceeded(), and UpdateNav().
|
protected |
Flag if the device is operating in promiscuous mode.
Definition at line 454 of file frame-exchange-manager.h.
Referenced by IsPromisc(), Receive(), and SetPromisc().
|
private |
Protection manager.
Definition at line 626 of file frame-exchange-manager.h.
Referenced by DoDispose(), GetProtectionManager(), SetProtectionManager(), and StartTransmission().
|
protected |
the MAC RX Middle on this station
Definition at line 446 of file frame-exchange-manager.h.
Referenced by DoDispose(), Receive(), ReceiveMpdu(), ns3::QosFrameExchangeManager::ReceiveMpdu(), ns3::HtFrameExchangeManager::SendAddBaResponse(), and SetMacRxMiddle().
|
protected |
the MAC address of this device
Definition at line 449 of file frame-exchange-manager.h.
Referenced by GetAddress(), ns3::HtFrameExchangeManager::GetBar(), GetRtsDurationId(), ns3::QosFrameExchangeManager::PreProcessFrame(), Receive(), ReceiveMpdu(), ns3::HtFrameExchangeManager::ReceiveMpdu(), ns3::QosFrameExchangeManager::ReceiveMpdu(), ns3::HtFrameExchangeManager::SendAddBaRequest(), ns3::HtFrameExchangeManager::SendAddBaResponse(), ns3::HtFrameExchangeManager::SendBlockAck(), ns3::QosFrameExchangeManager::SendCfEndIfNeeded(), SendCtsToSelf(), ns3::HtFrameExchangeManager::SendDelbaFrame(), ns3::HeFrameExchangeManager::SendMuRts(), SendRts(), SetAddress(), and UpdateNav().
|
protected |
the MAC TX Middle on this station
Definition at line 445 of file frame-exchange-manager.h.
Referenced by DoDispose(), ReleaseSequenceNumbers(), ns3::HtFrameExchangeManager::ReleaseSequenceNumbers(), ns3::HtFrameExchangeManager::SendAddBaRequest(), SetMacTxMiddle(), ns3::HtFrameExchangeManager::StartFrameExchange(), StartTransmission(), and ns3::WaveFrameExchangeManager::StartTransmission().
|
private |
the TX parameters for the current frame
Definition at line 623 of file frame-exchange-manager.h.
Referenced by ReceiveMpdu(), Reset(), SendMpdu(), and SendMpduWithProtection().
|
protected |
the timer set upon frame transmission
Definition at line 442 of file frame-exchange-manager.h.
Referenced by GetWifiTxTimer(), NotifySwitchingStartNow(), ReceivedNormalAck(), ReceiveMpdu(), ns3::HtFrameExchangeManager::ReceiveMpdu(), Reset(), RxStartIndication(), SendMpdu(), ns3::HeFrameExchangeManager::SendMuRts(), ns3::HtFrameExchangeManager::SendPsdu(), ns3::HeFrameExchangeManager::SendPsduMap(), SendRts(), ns3::QosFrameExchangeManager::StartTransmission(), StartTransmission(), and ns3::WaveFrameExchangeManager::StartTransmission().