The Supported Rates Information Element. More...
#include "supported-rates.h"
Inheritance diagram for ns3::SupportedRates:
Collaboration diagram for ns3::SupportedRates:Public Member Functions | |
| SupportedRates () | |
| SupportedRates (const SupportedRates &rates) | |
| Type conversion operator. More... | |
| void | AddBssMembershipSelectorRate (uint64_t bs) |
| Add a special value to the supported rate set, corresponding to a BSS membership selector. More... | |
| void | AddSupportedRate (uint64_t bs) |
| Add the given rate to the supported rates. More... | |
| WifiInformationElementId | ElementId () const override |
| Get the wifi information element ID. More... | |
| uint8_t | GetNRates () const |
| Return the number of supported rates. More... | |
| uint32_t | GetRate (uint8_t i) const |
| Return the rate at the given index. More... | |
| bool | IsBasicRate (uint64_t bs) const |
| Check if the given rate is a basic rate. More... | |
| bool | IsBssMembershipSelectorRate (uint64_t bs) const |
| Check if the given rate is a BSS membership selector value. More... | |
| bool | IsSupportedRate (uint64_t bs) const |
| Check if the given rate is supported. More... | |
| SupportedRates & | operator= (const SupportedRates &rates) |
| Assignment operator. More... | |
| void | SetBasicRate (uint64_t bs) |
| Set the given rate to basic rates. More... | |
Public Member Functions inherited from ns3::WifiInformationElement | |
| virtual | ~WifiInformationElement () |
| Buffer::Iterator | Deserialize (Buffer::Iterator i) |
| Deserialize entire IE (which may possibly be fragmented into multiple elements), which must be present. More... | |
| virtual WifiInformationElementId | ElementIdExt () const |
| Get the wifi information element ID extension. More... | |
| uint16_t | GetSerializedSize () const |
| Get the size of the serialized IE including Element ID and length fields (for every element this IE is possibly fragmented into). More... | |
| virtual bool | operator== (const WifiInformationElement &a) const |
| Compare two IEs for equality by ID & Length, and then through memcmp of serialised version. More... | |
| virtual void | Print (std::ostream &os) const |
| Generate human-readable form of IE. More... | |
| Buffer::Iterator | Serialize (Buffer::Iterator i) const |
| Serialize entire IE including Element ID and length fields. More... | |
Public Member Functions inherited from ns3::SimpleRefCount< WifiInformationElement > | |
| SimpleRefCount () | |
| Default constructor. More... | |
| SimpleRefCount (const SimpleRefCount &o[[maybe_unused]]) | |
| Copy constructor. More... | |
| uint32_t | GetReferenceCount () const |
| Get the reference count of the object. More... | |
| SimpleRefCount & | operator= (const SimpleRefCount &o[[maybe_unused]]) |
| Assignment operator. More... | |
| void | Ref () const |
| Increment the reference count. More... | |
| void | Unref () const |
| Decrement the reference count. More... | |
Public Attributes | |
| std::optional< ExtendedSupportedRatesIE > | extended |
| extended supported rates info element More... | |
Static Public Attributes | |
| static const uint8_t | MAX_SUPPORTED_RATES = 32 |
| This defines the maximum number of supported rates that a STA is allowed to have. More... | |
Private Member Functions | |
| uint16_t | DeserializeInformationField (Buffer::Iterator start, uint16_t length) override |
| Deserialize information (i.e., the body of the IE, not including the Element ID and length octets) More... | |
| uint16_t | GetInformationFieldSize () const override |
| Length of serialized information (i.e., the length of the body of the IE, not including the Element ID and length octets. More... | |
| void | SerializeInformationField (Buffer::Iterator start) const override |
| Serialize information (i.e., the body of the IE, not including the Element ID and length octets) More... | |
Private Attributes | |
| uint8_t | m_nRates |
| Number of supported rates. More... | |
| uint8_t | m_rates [MAX_SUPPORTED_RATES] |
| List of supported bit rates (divided by 500000) More... | |
Friends | |
| class | ExtendedSupportedRatesIE |
| We support the Extended Supported Rates Information Element through the ExtendedSupportedRatesIE object which is declared above. More... | |
Additional Inherited Members | |
Static Public Member Functions inherited from ns3::WifiInformationElement | |
| template<typename IE , typename... Args> | |
| static Buffer::Iterator | DeserializeIfPresent (std::optional< IE > &optElem, Buffer::Iterator i, Args &&... args) |
| Deserialize an entire IE (which may possibly be fragmented into multiple elements) that is optionally present. More... | |
The Supported Rates Information Element.
This class knows how to serialise and deserialise the Supported Rates Element that holds the first 8 (non-HT) supported rates.
The ExtendedSupportedRatesIE class (of which an instance exists in objects of this class) deals with rates beyond the first 8.
Definition at line 87 of file supported-rates.h.
| ns3::SupportedRates::SupportedRates | ( | ) |
Definition at line 34 of file supported-rates.cc.
References NS_LOG_FUNCTION.
| ns3::SupportedRates::SupportedRates | ( | const SupportedRates & | rates | ) |
Type conversion operator.
| rates | the reference const SupportedRates |
Definition at line 41 of file supported-rates.cc.
References extended, ExtendedSupportedRatesIE, m_nRates, m_rates, MAX_SUPPORTED_RATES, and NS_LOG_FUNCTION.
| void ns3::SupportedRates::AddBssMembershipSelectorRate | ( | uint64_t | bs | ) |
Add a special value to the supported rate set, corresponding to a BSS membership selector.
| bs | the special membership selector value (not a valid rate) |
Definition at line 99 of file supported-rates.cc.
References BSS_MEMBERSHIP_SELECTOR_EHT_PHY, BSS_MEMBERSHIP_SELECTOR_HE_PHY, BSS_MEMBERSHIP_SELECTOR_HT_PHY, BSS_MEMBERSHIP_SELECTOR_VHT_PHY, m_nRates, m_rates, NS_ASSERT_MSG, NS_LOG_DEBUG, and NS_LOG_FUNCTION.
Referenced by ns3::ApWifiMac::GetSupportedRates(), and ns3::StaWifiMac::GetSupportedRates().
Here is the caller graph for this function:| void ns3::SupportedRates::AddSupportedRate | ( | uint64_t | bs | ) |
Add the given rate to the supported rates.
| bs | the rate to be added in bps |
Definition at line 61 of file supported-rates.cc.
References IsBssMembershipSelectorRate(), IsSupportedRate(), m_nRates, m_rates, MAX_SUPPORTED_RATES, NS_ASSERT, NS_ASSERT_MSG, NS_LOG_DEBUG, and NS_LOG_FUNCTION.
Referenced by BasicMultiLinkElementTest::DoRun(), ns3::MeshWifiInterfaceMac::GetSupportedRates(), ns3::ApWifiMac::GetSupportedRates(), ns3::StaWifiMac::GetSupportedRates(), and SetBasicRate().
Here is the call graph for this function:
Here is the caller graph for this function:
|
overrideprivatevirtual |
Deserialize information (i.e., the body of the IE, not including the Element ID and length octets)
| start | an iterator which points to where the information should be written. |
| length | the expected number of bytes to read |
Implements ns3::WifiInformationElement.
Definition at line 199 of file supported-rates.cc.
References m_nRates, m_rates, NS_ASSERT, and two-ray-to-three-gpp-ch-calibration::start.
|
overridevirtual |
Get the wifi information element ID.
Implements ns3::WifiInformationElement.
Definition at line 175 of file supported-rates.cc.
References IE_SUPPORTED_RATES.
|
overrideprivatevirtual |
Length of serialized information (i.e., the length of the body of the IE, not including the Element ID and length octets.
This is the value that will appear in the second octet of the entire IE - the length field - if the IE is not fragmented)
Implements ns3::WifiInformationElement.
Definition at line 181 of file supported-rates.cc.
References m_nRates.
| uint8_t ns3::SupportedRates::GetNRates | ( | ) | const |
Return the number of supported rates.
Definition at line 163 of file supported-rates.cc.
References m_nRates.
Referenced by ns3::dot11s::PeerLinkOpenStart::GetSerializedSize(), ns3::dot11s::PeerLinkConfirmStart::GetSerializedSize(), ns3::MgtAssocRequestHeader::GetSerializedSize(), ns3::MgtReassocRequestHeader::GetSerializedSize(), ns3::MgtAssocResponseHeader::GetSerializedSize(), ns3::MgtProbeRequestHeader::GetSerializedSize(), ns3::MgtProbeResponseHeader::GetSerializedSize(), ns3::operator<<(), ns3::ApWifiMac::ReceiveAssocRequest(), ns3::dot11s::PeerLinkOpenStart::Serialize(), ns3::dot11s::PeerLinkConfirmStart::Serialize(), ns3::MgtAssocRequestHeader::Serialize(), ns3::MgtReassocRequestHeader::Serialize(), ns3::MgtAssocResponseHeader::Serialize(), ns3::MgtProbeRequestHeader::Serialize(), and ns3::MgtProbeResponseHeader::Serialize().
Here is the caller graph for this function:| uint32_t ns3::SupportedRates::GetRate | ( | uint8_t | i | ) | const |
Return the rate at the given index.
Return the rate (converted back to raw value) at the given index.
| i | the given index |
Definition at line 169 of file supported-rates.cc.
References m_rates.
Referenced by ns3::operator<<().
Here is the caller graph for this function:| bool ns3::SupportedRates::IsBasicRate | ( | uint64_t | bs | ) | const |
Check if the given rate is a basic rate.
The rate is encoded as it is serialized to the Supported Rates Information Element (i.e. as a multiple of 500 Kbits/sec, with MSB set to 1).
| bs | the rate to be checked in bps |
Definition at line 119 of file supported-rates.cc.
References m_nRates, m_rates, and NS_LOG_FUNCTION.
Referenced by ns3::operator<<(), ns3::MeshWifiInterfaceMac::Receive(), and ns3::StaWifiMac::UpdateApInfo().
Here is the caller graph for this function:| bool ns3::SupportedRates::IsBssMembershipSelectorRate | ( | uint64_t | bs | ) | const |
Check if the given rate is a BSS membership selector value.
The rate is encoded as it is serialized to the Supporting Rates Information Element (i.e. with the MSB set to 1).
| bs | the rate to be checked in bps |
Definition at line 149 of file supported-rates.cc.
References BSS_MEMBERSHIP_SELECTOR_EHT_PHY, BSS_MEMBERSHIP_SELECTOR_HE_PHY, BSS_MEMBERSHIP_SELECTOR_HT_PHY, BSS_MEMBERSHIP_SELECTOR_VHT_PHY, and NS_LOG_FUNCTION.
Referenced by AddSupportedRate(), ns3::StaWifiMac::CheckSupportedRates(), and SetBasicRate().
Here is the caller graph for this function:| bool ns3::SupportedRates::IsSupportedRate | ( | uint64_t | bs | ) | const |
Check if the given rate is supported.
The rate is encoded as it is serialized to the Supported Rates Information Element (i.e. as a multiple of 500 Kbits/sec, possibly with MSB set to 1).
| bs | the rate to be checked in bps |
Definition at line 134 of file supported-rates.cc.
References m_nRates, m_rates, and NS_LOG_FUNCTION.
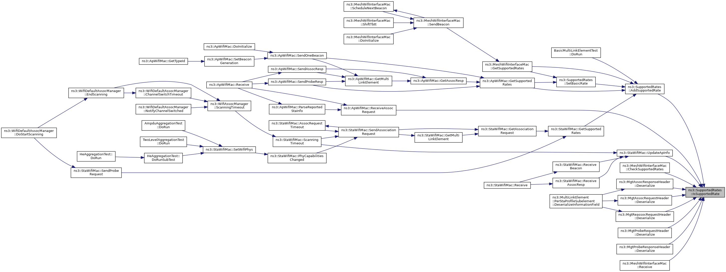
Referenced by AddSupportedRate(), ns3::MeshWifiInterfaceMac::CheckSupportedRates(), ns3::MgtAssocRequestHeader::Deserialize(), ns3::MgtReassocRequestHeader::Deserialize(), ns3::MgtAssocResponseHeader::Deserialize(), ns3::MgtProbeRequestHeader::Deserialize(), ns3::MgtProbeResponseHeader::Deserialize(), ns3::MeshWifiInterfaceMac::Receive(), ns3::ApWifiMac::ReceiveAssocRequest(), and ns3::StaWifiMac::UpdateApInfo().
Here is the caller graph for this function:| SupportedRates & ns3::SupportedRates::operator= | ( | const SupportedRates & | rates | ) |
Assignment operator.
| rates | the rates to assign |
Definition at line 51 of file supported-rates.cc.
References extended, ExtendedSupportedRatesIE, m_nRates, m_rates, and MAX_SUPPORTED_RATES.
|
overrideprivatevirtual |
Serialize information (i.e., the body of the IE, not including the Element ID and length octets)
| start | an iterator which points to where the information should be written. |
Implements ns3::WifiInformationElement.
Definition at line 190 of file supported-rates.cc.
References m_nRates, m_rates, and two-ray-to-three-gpp-ch-calibration::start.
| void ns3::SupportedRates::SetBasicRate | ( | uint64_t | bs | ) |
Set the given rate to basic rates.
| bs | the rate to be set in bps |
Definition at line 76 of file supported-rates.cc.
References AddSupportedRate(), IsBssMembershipSelectorRate(), m_nRates, m_rates, NS_ASSERT_MSG, NS_LOG_DEBUG, and NS_LOG_FUNCTION.
Referenced by ns3::MeshWifiInterfaceMac::GetSupportedRates(), and ns3::ApWifiMac::GetSupportedRates().
Here is the call graph for this function:
Here is the caller graph for this function:
|
friend |
We support the Extended Supported Rates Information Element through the ExtendedSupportedRatesIE object which is declared above.
We allow this class to be a friend so that it can access our private data detailing the rates, and create an instance as extended.
Definition at line 189 of file supported-rates.h.
Referenced by SupportedRates(), and operator=().
| std::optional<ExtendedSupportedRatesIE> ns3::SupportedRates::extended |
extended supported rates info element
Definition at line 190 of file supported-rates.h.
Referenced by SupportedRates(), ns3::dot11s::PeerLinkOpenStart::Deserialize(), ns3::dot11s::PeerLinkConfirmStart::Deserialize(), ns3::MgtAssocRequestHeader::Deserialize(), ns3::MgtReassocRequestHeader::Deserialize(), ns3::MgtAssocResponseHeader::Deserialize(), ns3::MgtProbeRequestHeader::Deserialize(), ns3::MgtProbeResponseHeader::Deserialize(), ns3::dot11s::PeerLinkOpenStart::GetSerializedSize(), ns3::dot11s::PeerLinkConfirmStart::GetSerializedSize(), ns3::MgtAssocRequestHeader::GetSerializedSize(), ns3::MgtReassocRequestHeader::GetSerializedSize(), ns3::MgtAssocResponseHeader::GetSerializedSize(), ns3::MgtProbeRequestHeader::GetSerializedSize(), ns3::MgtProbeResponseHeader::GetSerializedSize(), operator=(), ns3::dot11s::PeerLinkOpenStart::Serialize(), ns3::dot11s::PeerLinkConfirmStart::Serialize(), ns3::MgtAssocRequestHeader::Serialize(), ns3::MgtReassocRequestHeader::Serialize(), ns3::MgtAssocResponseHeader::Serialize(), ns3::MgtProbeRequestHeader::Serialize(), and ns3::MgtProbeResponseHeader::Serialize().
|
private |
Number of supported rates.
Definition at line 197 of file supported-rates.h.
Referenced by SupportedRates(), AddBssMembershipSelectorRate(), AddSupportedRate(), ns3::ExtendedSupportedRatesIE::DeserializeInformationField(), DeserializeInformationField(), ns3::ExtendedSupportedRatesIE::GetInformationFieldSize(), GetInformationFieldSize(), GetNRates(), IsBasicRate(), IsSupportedRate(), operator=(), ns3::ExtendedSupportedRatesIE::SerializeInformationField(), SerializeInformationField(), and SetBasicRate().
|
private |
List of supported bit rates (divided by 500000)
Definition at line 198 of file supported-rates.h.
Referenced by SupportedRates(), AddBssMembershipSelectorRate(), AddSupportedRate(), ns3::ExtendedSupportedRatesIE::DeserializeInformationField(), DeserializeInformationField(), GetRate(), IsBasicRate(), IsSupportedRate(), operator=(), ns3::ExtendedSupportedRatesIE::SerializeInformationField(), SerializeInformationField(), and SetBasicRate().
|
static |
This defines the maximum number of supported rates that a STA is allowed to have.
Currently this number is set for IEEE 802.11b/g and SISO IEEE 802.11n stations which need 2 rates each from Clauses 15 and 18, and then 8 from Clause 19.
Definition at line 116 of file supported-rates.h.
Referenced by SupportedRates(), AddSupportedRate(), ns3::ExtendedSupportedRatesIE::DeserializeInformationField(), and operator=().