A Discrete-Event Network Simulator
API
ns3::QueueDiscClass Class Reference

QueueDiscClass is the base class for classes that are included in a queue disc. More...

#include "queue-disc.h"

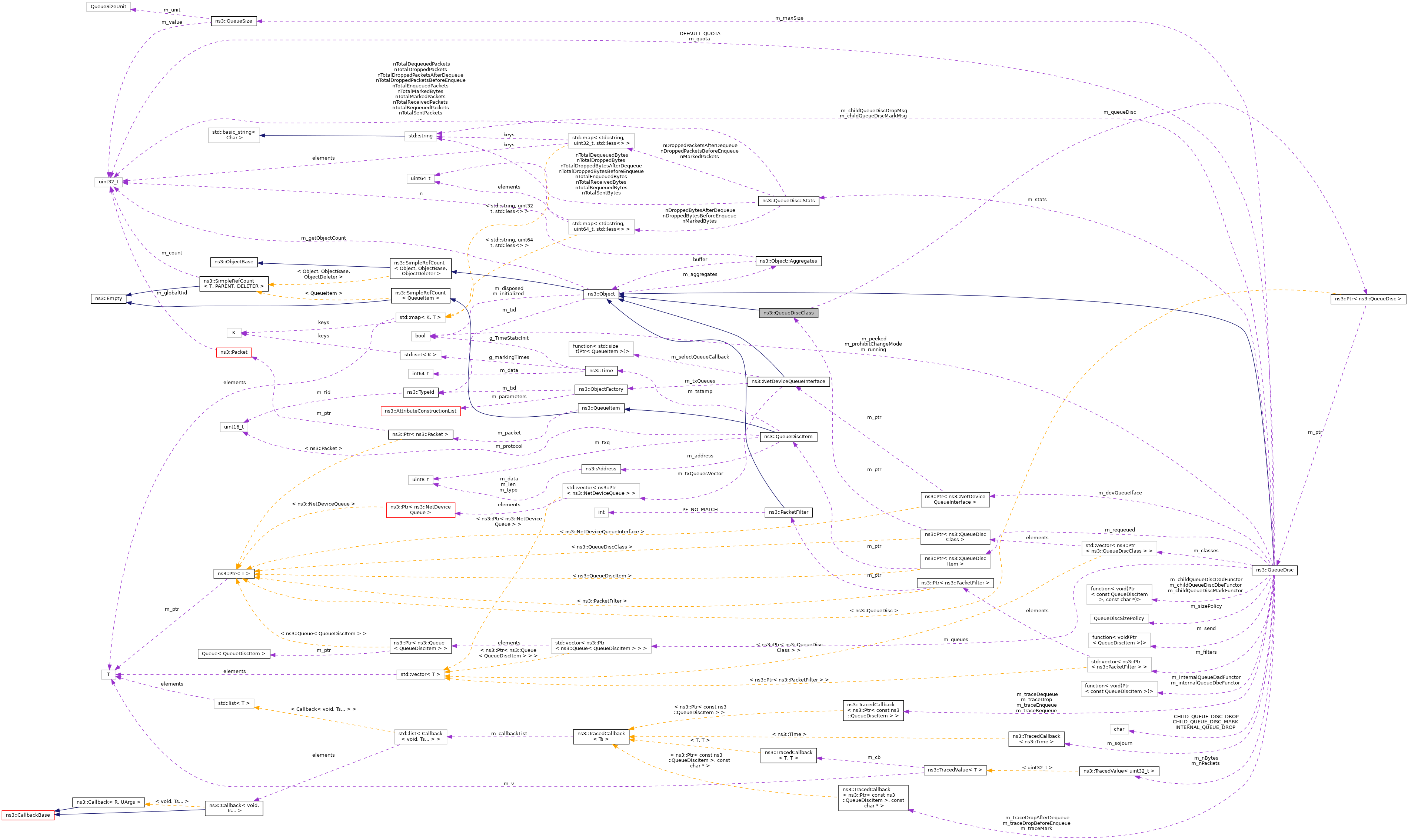
+ Inheritance diagram for ns3::QueueDiscClass:
+ Collaboration diagram for ns3::QueueDiscClass:

Public Member Functions

 QueueDiscClass ()
 
 ~QueueDiscClass () override
 
Ptr< QueueDiscGetQueueDisc () const
 Get the queue disc attached to this class. More...
 
void SetQueueDisc (Ptr< QueueDisc > qd)
 Set the queue disc attached to this class. More...
 
- Public Member Functions inherited from ns3::Object
 Object ()
 Constructor. More...
 
 ~Object () override
 Destructor. More...
 
void AggregateObject (Ptr< Object > other)
 Aggregate two Objects together. More...
 
void Dispose ()
 Dispose of this Object. More...
 
AggregateIterator GetAggregateIterator () const
 Get an iterator to the Objects aggregated to this one. More...
 
TypeId GetInstanceTypeId () const override
 Get the most derived TypeId for this Object. More...
 
template<typename T >
Ptr< T > GetObject () const
 Get a pointer to the requested aggregated Object. More...
 
template<>
Ptr< ObjectGetObject () const
 Specialization of () for objects of type ns3::Object. More...
 
template<typename T >
Ptr< T > GetObject (TypeId tid) const
 Get a pointer to the requested aggregated Object by TypeId. More...
 
template<>
Ptr< ObjectGetObject (TypeId tid) const
 Specialization of (TypeId tid) for objects of type ns3::Object. More...
 
void Initialize ()
 Invoke DoInitialize on all Objects aggregated to this one. More...
 
bool IsInitialized () const
 Check if the object has been initialized. More...
 
- Public Member Functions inherited from ns3::SimpleRefCount< Object, ObjectBase, ObjectDeleter >
 SimpleRefCount ()
 Default constructor. More...
 
 SimpleRefCount (const SimpleRefCount &o[[maybe_unused]])
 Copy constructor. More...
 
uint32_t GetReferenceCount () const
 Get the reference count of the object. More...
 
SimpleRefCountoperator= (const SimpleRefCount &o[[maybe_unused]])
 Assignment operator. More...
 
void Ref () const
 Increment the reference count. More...
 
void Unref () const
 Decrement the reference count. More...
 
- Public Member Functions inherited from ns3::ObjectBase
virtual ~ObjectBase ()
 Virtual destructor. More...
 
void GetAttribute (std::string name, AttributeValue &value) const
 Get the value of an attribute, raising fatal errors if unsuccessful. More...
 
bool GetAttributeFailSafe (std::string name, AttributeValue &value) const
 Get the value of an attribute without raising errors. More...
 
void SetAttribute (std::string name, const AttributeValue &value)
 Set a single attribute, raising fatal errors if unsuccessful. More...
 
bool SetAttributeFailSafe (std::string name, const AttributeValue &value)
 Set a single attribute without raising errors. More...
 
bool TraceConnect (std::string name, std::string context, const CallbackBase &cb)
 Connect a TraceSource to a Callback with a context. More...
 
bool TraceConnectWithoutContext (std::string name, const CallbackBase &cb)
 Connect a TraceSource to a Callback without a context. More...
 
bool TraceDisconnect (std::string name, std::string context, const CallbackBase &cb)
 Disconnect from a TraceSource a Callback previously connected with a context. More...
 
bool TraceDisconnectWithoutContext (std::string name, const CallbackBase &cb)
 Disconnect from a TraceSource a Callback previously connected without a context. More...
 

Static Public Member Functions

static TypeId GetTypeId ()
 Get the type ID. More...
 
- Static Public Member Functions inherited from ns3::Object
static TypeId GetTypeId ()
 Register this type. More...
 
- Static Public Member Functions inherited from ns3::ObjectBase
static TypeId GetTypeId ()
 Get the type ID. More...
 

Protected Member Functions

void DoDispose () override
 Dispose of the object. More...
 
- Protected Member Functions inherited from ns3::Object
 Object (const Object &o)
 Copy an Object. More...
 
virtual void DoInitialize ()
 Initialize() implementation. More...
 
virtual void NotifyNewAggregate ()
 Notify all Objects aggregated to this one of a new Object being aggregated. More...
 
- Protected Member Functions inherited from ns3::ObjectBase
void ConstructSelf (const AttributeConstructionList &attributes)
 Complete construction of ObjectBase; invoked by derived classes. More...
 
virtual void NotifyConstructionCompleted ()
 Notifier called once the ObjectBase is fully constructed. More...
 

Private Attributes

Ptr< QueueDiscm_queueDisc
 Queue disc attached to this class. More...
 

Additional Inherited Members

Detailed Description

QueueDiscClass is the base class for classes that are included in a queue disc.

Introspection did not find any typical Config paths.

It has a single attribute, QueueDisc, used to set the child queue disc attached to the class. Classful queue discs needing to set parameters for their classes can subclass QueueDiscClass and add the required parameters as attributes.


Attributes

No TraceSources are defined for this type.
Size of this type is 40 bytes (on a 64-bit architecture).

Definition at line 51 of file queue-disc.h.

Constructor & Destructor Documentation

◆ QueueDiscClass()

ns3::QueueDiscClass::QueueDiscClass ( )

Definition at line 54 of file queue-disc.cc.

References NS_LOG_FUNCTION.

◆ ~QueueDiscClass()

ns3::QueueDiscClass::~QueueDiscClass ( )
override

Definition at line 59 of file queue-disc.cc.

References NS_LOG_FUNCTION.

Member Function Documentation

◆ DoDispose()

void ns3::QueueDiscClass::DoDispose ( )
overrideprotectedvirtual

Dispose of the object.

Reimplemented from ns3::Object.

Definition at line 65 of file queue-disc.cc.

References ns3::Object::DoDispose(), m_queueDisc, and NS_LOG_FUNCTION.

+ Here is the call graph for this function:

◆ GetQueueDisc()

Ptr< QueueDisc > ns3::QueueDiscClass::GetQueueDisc ( ) const

Get the queue disc attached to this class.

Returns
the queue disc attached to this class.

Definition at line 73 of file queue-disc.cc.

References m_queueDisc, and NS_LOG_FUNCTION.

◆ GetTypeId()

TypeId ns3::QueueDiscClass::GetTypeId ( )
static

Get the type ID.

Returns
the object TypeId

Definition at line 40 of file queue-disc.cc.

References m_queueDisc, ns3::MakePointerAccessor(), and ns3::TypeId::SetParent().

+ Here is the call graph for this function:

◆ SetQueueDisc()

void ns3::QueueDiscClass::SetQueueDisc ( Ptr< QueueDisc qd)

Set the queue disc attached to this class.

Parameters
qdThe queue disc to attach to this class

Definition at line 80 of file queue-disc.cc.

References m_queueDisc, NS_ABORT_MSG_IF, and NS_LOG_FUNCTION.

Member Data Documentation

◆ m_queueDisc

Ptr<QueueDisc> ns3::QueueDiscClass::m_queueDisc
private

Queue disc attached to this class.

Definition at line 82 of file queue-disc.h.

Referenced by DoDispose(), GetQueueDisc(), GetTypeId(), and SetQueueDisc().


The documentation for this class was generated from the following files: