A Discrete-Event Network Simulator
API
ProbeTestCase1 Class Reference

DoubleProbe class - Test case for connecting and receiving data. More...

+ Inheritance diagram for ProbeTestCase1:
+ Collaboration diagram for ProbeTestCase1:

Public Member Functions

 ProbeTestCase1 ()
 
 ~ProbeTestCase1 () override
 
- Public Member Functions inherited from ns3::TestCase
 TestCase (const TestCase &)=delete
 
virtual ~TestCase ()
 Destructor. More...
 
std::string GetName () const
 
TestCaseoperator= (const TestCase &)=delete
 

Private Member Functions

void DoRun () override
 Implementation to actually run this TestCase. More...
 
void TraceSink (std::string context, double oldValue, double newValue)
 Trace sink. More...
 

Private Attributes

uint32_t m_objectProbed
 Number of probes by Object. More...
 
uint32_t m_pathProbed
 Number of probed by Path. More...
 
Ptr< SampleEmitterm_s
 Sample emitter pointer. More...
 

Additional Inherited Members

- Public Types inherited from ns3::TestCase
enum  TestDuration { QUICK = 1 , EXTENSIVE = 2 , TAKES_FOREVER = 3 }
 How long the test takes to execute. More...
 
- Protected Member Functions inherited from ns3::TestCase
 TestCase (std::string name)
 Constructor. More...
 
void AddTestCase (TestCase *testCase, TestDuration duration=QUICK)
 Add an individual child TestCase to this test suite. More...
 
TestCaseGetParent () const
 Get the parent of this TestCase. More...
 
bool IsStatusFailure () const
 Check if any tests failed. More...
 
bool IsStatusSuccess () const
 Check if all tests passed. More...
 
void SetDataDir (std::string directory)
 Set the data directory where reference trace files can be found. More...
 
void ReportTestFailure (std::string cond, std::string actual, std::string limit, std::string message, std::string file, int32_t line)
 Log the failure of this TestCase. More...
 
bool MustAssertOnFailure () const
 Check if this run should assert on failure. More...
 
bool MustContinueOnFailure () const
 Check if this run should continue on failure. More...
 
std::string CreateDataDirFilename (std::string filename)
 Construct the full path to a file in the data directory. More...
 
std::string CreateTempDirFilename (std::string filename)
 Construct the full path to a file in a temporary directory. More...
 

Detailed Description

DoubleProbe class - Test case for connecting and receiving data.

Definition at line 97 of file double-probe-test-suite.cc.

Constructor & Destructor Documentation

◆ ProbeTestCase1()

ProbeTestCase1::ProbeTestCase1 ( )

Definition at line 118 of file double-probe-test-suite.cc.

◆ ~ProbeTestCase1()

ProbeTestCase1::~ProbeTestCase1 ( )
override

Definition at line 125 of file double-probe-test-suite.cc.

Member Function Documentation

◆ DoRun()

void ProbeTestCase1::DoRun ( )
overrideprivatevirtual

Implementation to actually run this TestCase.

Subclasses should override this method to conduct their tests.

Implements ns3::TestCase.

Definition at line 155 of file double-probe-test-suite.cc.

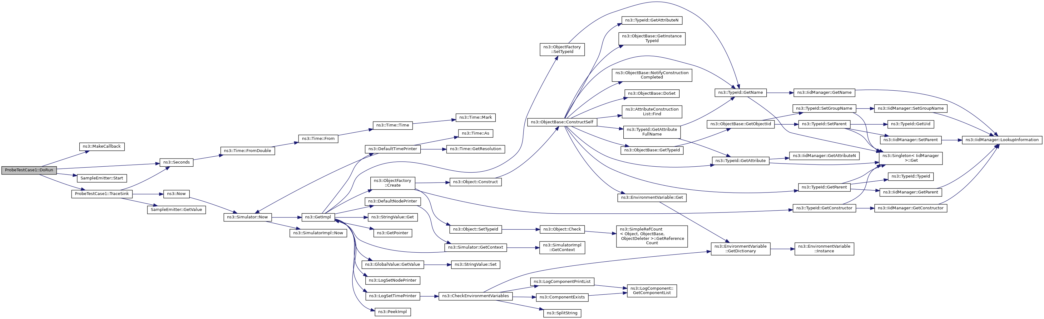
References m_objectProbed, m_pathProbed, m_s, ns3::MakeCallback(), NS_TEST_ASSERT_MSG_GT, ns3::Seconds(), SampleEmitter::Start(), and TraceSink().

+ Here is the call graph for this function:

◆ TraceSink()

void ProbeTestCase1::TraceSink ( std::string  context,
double  oldValue,
double  newValue 
)
private

Trace sink.

Parameters
contextTrace context
oldValueOld value
newValueNew value

Definition at line 130 of file double-probe-test-suite.cc.

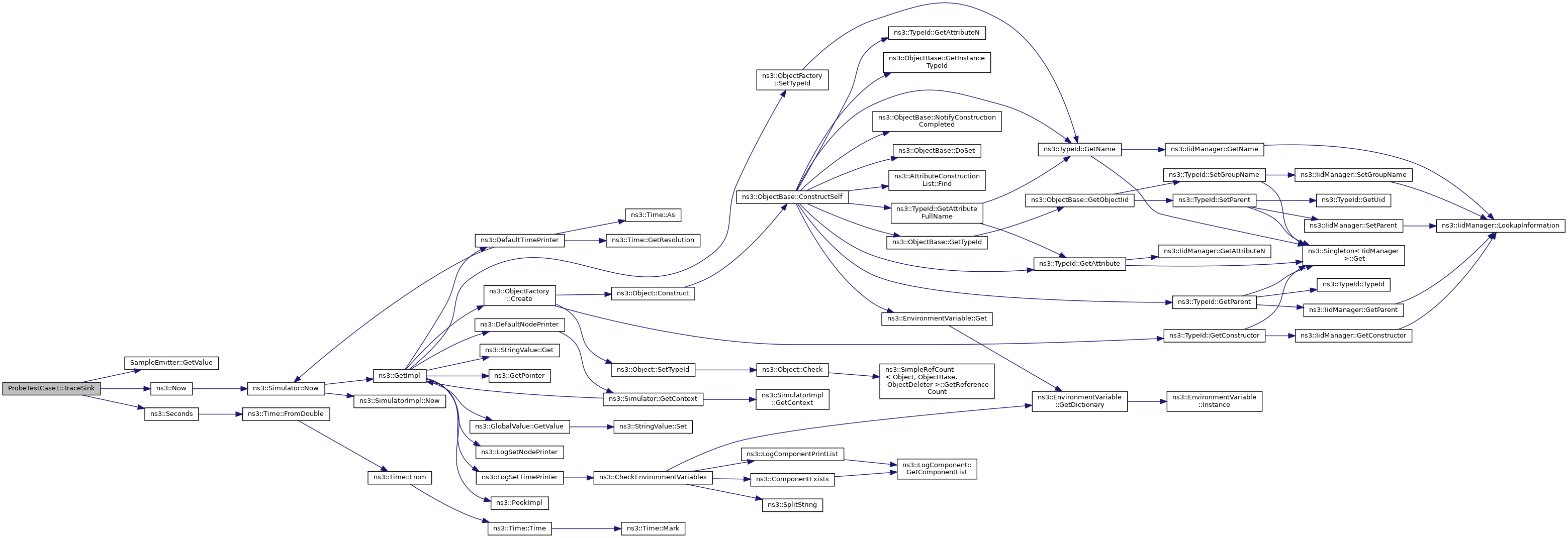
References SampleEmitter::GetValue(), m_objectProbed, m_pathProbed, m_s, ns3::Now(), NS_TEST_ASSERT_MSG_EQ_TOL, NS_TEST_ASSERT_MSG_GT, NS_TEST_ASSERT_MSG_LT, and ns3::Seconds().

Referenced by DoRun().

+ Here is the call graph for this function:
+ Here is the caller graph for this function:

Member Data Documentation

◆ m_objectProbed

uint32_t ProbeTestCase1::m_objectProbed
private

Number of probes by Object.

Definition at line 113 of file double-probe-test-suite.cc.

Referenced by DoRun(), and TraceSink().

◆ m_pathProbed

uint32_t ProbeTestCase1::m_pathProbed
private

Number of probed by Path.

Definition at line 114 of file double-probe-test-suite.cc.

Referenced by DoRun(), and TraceSink().

◆ m_s

Ptr<SampleEmitter> ProbeTestCase1::m_s
private

Sample emitter pointer.

Definition at line 115 of file double-probe-test-suite.cc.

Referenced by DoRun(), and TraceSink().


The documentation for this class was generated from the following file: