Packet header for IPv6. More...
#include "ipv6-header.h"
Inheritance diagram for ns3::Ipv6Header:
Collaboration diagram for ns3::Ipv6Header:Public Types | |
| enum | DscpType { DscpDefault = 0x00 , DSCP_CS1 = 0x08 , DSCP_AF11 = 0x0A , DSCP_AF12 = 0x0C , DSCP_AF13 = 0x0E , DSCP_CS2 = 0x10 , DSCP_AF21 = 0x12 , DSCP_AF22 = 0x14 , DSCP_AF23 = 0x16 , DSCP_CS3 = 0x18 , DSCP_AF31 = 0x1A , DSCP_AF32 = 0x1C , DSCP_AF33 = 0x1E , DSCP_CS4 = 0x20 , DSCP_AF41 = 0x22 , DSCP_AF42 = 0x24 , DSCP_AF43 = 0x26 , DSCP_CS5 = 0x28 , DSCP_EF = 0x2E , DSCP_CS6 = 0x30 , DSCP_CS7 = 0x38 } |
| DiffServ Code Points Code Points defined in Assured Forwarding (AF) RFC 2597 Expedited Forwarding (EF) RFC 2598 Default and Class Selector (CS) RFC 2474 More... | |
| enum | EcnType { ECN_NotECT = 0x00 , ECN_ECT1 = 0x01 , ECN_ECT0 = 0x02 , ECN_CE = 0x03 } |
| ECN field bits. More... | |
| enum | NextHeader_e { IPV6_EXT_HOP_BY_HOP = 0 , IPV6_IPV4 = 4 , IPV6_TCP = 6 , IPV6_UDP = 17 , IPV6_IPV6 = 41 , IPV6_EXT_ROUTING = 43 , IPV6_EXT_FRAGMENTATION = 44 , IPV6_EXT_CONFIDENTIALITY = 50 , IPV6_EXT_AUTHENTIFICATION = 51 , IPV6_ICMPV6 = 58 , IPV6_EXT_END = 59 , IPV6_EXT_DESTINATION = 60 , IPV6_SCTP = 135 , IPV6_EXT_MOBILITY = 135 , IPV6_UDP_LITE = 136 } |
| IPv6 next-header value. More... | |
Public Member Functions | |
| Ipv6Header () | |
| Constructor. More... | |
| uint32_t | Deserialize (Buffer::Iterator start) override |
| Deserialize the packet. More... | |
| std::string | DscpTypeToString (DscpType dscp) const |
| std::string | EcnTypeToString (EcnType ecn) const |
| Ipv6Address | GetDestination () const |
| Get the "Destination address" field. More... | |
| DscpType | GetDscp () const |
| EcnType | GetEcn () const |
| uint32_t | GetFlowLabel () const |
| Get the "Flow label" field. More... | |
| uint8_t | GetHopLimit () const |
| Get the "Hop limit" field (TTL). More... | |
| TypeId | GetInstanceTypeId () const override |
| Return the instance type identifier. More... | |
| uint8_t | GetNextHeader () const |
| Get the next header. More... | |
| uint16_t | GetPayloadLength () const |
| Get the "Payload length" field. More... | |
| uint32_t | GetSerializedSize () const override |
| Get the serialized size of the packet. More... | |
| Ipv6Address | GetSource () const |
| Get the "Source address" field. More... | |
| uint8_t | GetTrafficClass () const |
| Get the "Traffic class" field. More... | |
| void | Print (std::ostream &os) const override |
| Print some information about the packet. More... | |
| void | Serialize (Buffer::Iterator start) const override |
| Serialize the packet. More... | |
| void | SetDestination (Ipv6Address dst) |
| Set the "Destination address" field. More... | |
| void | SetDscp (DscpType dscp) |
| Set DSCP Field. More... | |
| void | SetEcn (EcnType ecn) |
| Set ECN field bits. More... | |
| void | SetFlowLabel (uint32_t flow) |
| Set the "Flow label" field. More... | |
| void | SetHopLimit (uint8_t limit) |
| Set the "Hop limit" field (TTL). More... | |
| void | SetNextHeader (uint8_t next) |
| Set the "Next header" field. More... | |
| void | SetPayloadLength (uint16_t len) |
| Set the "Payload length" field. More... | |
| void | SetSource (Ipv6Address src) |
| Set the "Source address" field. More... | |
| void | SetTrafficClass (uint8_t traffic) |
| Set the "Traffic class" field. More... | |
Public Member Functions inherited from ns3::Header | |
| ~Header () override | |
| virtual uint32_t | Deserialize (Buffer::Iterator start)=0 |
| Deserialize the object from a buffer iterator. More... | |
| virtual uint32_t | Deserialize (Buffer::Iterator start, Buffer::Iterator end) |
| Deserialize the object from a buffer iterator. More... | |
Public Member Functions inherited from ns3::Chunk | |
| virtual uint32_t | Deserialize (Buffer::Iterator start, Buffer::Iterator end) |
| Deserialize the object from a buffer iterator. More... | |
Public Member Functions inherited from ns3::ObjectBase | |
| virtual | ~ObjectBase () |
| Virtual destructor. More... | |
| void | GetAttribute (std::string name, AttributeValue &value) const |
| Get the value of an attribute, raising fatal errors if unsuccessful. More... | |
| bool | GetAttributeFailSafe (std::string name, AttributeValue &value) const |
| Get the value of an attribute without raising errors. More... | |
| void | SetAttribute (std::string name, const AttributeValue &value) |
| Set a single attribute, raising fatal errors if unsuccessful. More... | |
| bool | SetAttributeFailSafe (std::string name, const AttributeValue &value) |
| Set a single attribute without raising errors. More... | |
| bool | TraceConnect (std::string name, std::string context, const CallbackBase &cb) |
| Connect a TraceSource to a Callback with a context. More... | |
| bool | TraceConnectWithoutContext (std::string name, const CallbackBase &cb) |
| Connect a TraceSource to a Callback without a context. More... | |
| bool | TraceDisconnect (std::string name, std::string context, const CallbackBase &cb) |
| Disconnect from a TraceSource a Callback previously connected with a context. More... | |
| bool | TraceDisconnectWithoutContext (std::string name, const CallbackBase &cb) |
| Disconnect from a TraceSource a Callback previously connected without a context. More... | |
Static Public Member Functions | |
| static TypeId | GetTypeId () |
| Get the type identifier. More... | |
Static Public Member Functions inherited from ns3::Header | |
| static TypeId | GetTypeId () |
| Get the type ID. More... | |
Static Public Member Functions inherited from ns3::Chunk | |
| static TypeId | GetTypeId () |
| Get the type ID. More... | |
Static Public Member Functions inherited from ns3::ObjectBase | |
| static TypeId | GetTypeId () |
| Get the type ID. More... | |
Private Attributes | |
| Ipv6Address | m_destinationAddress |
| The destination address. More... | |
| uint32_t | m_flowLabel: 20 |
| The flow label. More... | |
| uint8_t | m_hopLimit |
| The Hop limit value. More... | |
| uint8_t | m_nextHeader |
| The Next header number. More... | |
| uint16_t | m_payloadLength |
| The payload length. More... | |
| Ipv6Address | m_sourceAddress |
| The source address. More... | |
| uint32_t | m_trafficClass: 8 |
| The traffic class. More... | |
Additional Inherited Members | |
Protected Member Functions inherited from ns3::ObjectBase | |
| void | ConstructSelf (const AttributeConstructionList &attributes) |
| Complete construction of ObjectBase; invoked by derived classes. More... | |
| virtual void | NotifyConstructionCompleted () |
| Notifier called once the ObjectBase is fully constructed. More... | |
Related Functions inherited from ns3::ObjectBase | |
| static TypeId | GetObjectIid () |
| Ensure the TypeId for ObjectBase gets fully configured to anchor the inheritance tree properly. More... | |
Packet header for IPv6.
Introspection did not find any typical Config paths.
No Attributes are defined for this type.
No TraceSources are defined for this type.
Size of this type is 56 bytes (on a 64-bit architecture).
Definition at line 35 of file ipv6-header.h.
DiffServ Code Points Code Points defined in Assured Forwarding (AF) RFC 2597 Expedited Forwarding (EF) RFC 2598 Default and Class Selector (CS) RFC 2474
Definition at line 46 of file ipv6-header.h.
ECN field bits.
| Enumerator | |
|---|---|
| ECN_NotECT | |
| ECN_ECT1 | |
| ECN_ECT0 | |
| ECN_CE | |
Definition at line 151 of file ipv6-header.h.
IPv6 next-header value.
Definition at line 82 of file ipv6-header.h.
| ns3::Ipv6Header::Ipv6Header | ( | ) |
Constructor.
Definition at line 34 of file ipv6-header.cc.
References SetDestination(), and SetSource().
Here is the call graph for this function:
|
overridevirtual |
Deserialize the packet.
| start | Buffer iterator |
Implements ns3::Header.
Definition at line 182 of file ipv6-header.cc.
References GetSerializedSize(), m_destinationAddress, m_flowLabel, m_hopLimit, m_nextHeader, m_payloadLength, m_sourceAddress, m_trafficClass, NS_LOG_WARN, ns3::ReadFrom(), ns3::Buffer::Iterator::ReadNtohU16(), ns3::Buffer::Iterator::ReadNtohU32(), ns3::Buffer::Iterator::ReadU8(), and two-ray-to-three-gpp-ch-calibration::start.
Referenced by ns3::Ipv6ExtensionLooseRouting::Process().
Here is the call graph for this function:
Here is the caller graph for this function:| std::string ns3::Ipv6Header::DscpTypeToString | ( | DscpType | dscp | ) | const |
| dscp | the dscp |
Definition at line 231 of file ipv6-header.cc.
References DSCP_AF11, DSCP_AF12, DSCP_AF13, DSCP_AF21, DSCP_AF22, DSCP_AF23, DSCP_AF31, DSCP_AF32, DSCP_AF33, DSCP_AF41, DSCP_AF42, DSCP_AF43, DSCP_CS1, DSCP_CS2, DSCP_CS3, DSCP_CS4, DSCP_CS5, DSCP_CS6, DSCP_CS7, DSCP_EF, DscpDefault, and NS_LOG_FUNCTION.
Referenced by Print().
Here is the caller graph for this function:| std::string ns3::Ipv6Header::EcnTypeToString | ( | EcnType | ecn | ) | const |
| ecn | the ECNType |
Definition at line 292 of file ipv6-header.cc.
References ECN_CE, ECN_ECT0, ECN_ECT1, ECN_NotECT, and NS_LOG_FUNCTION.
| Ipv6Address ns3::Ipv6Header::GetDestination | ( | ) | const |
Get the "Destination address" field.
Definition at line 124 of file ipv6-header.cc.
References m_destinationAddress.
Referenced by LteIpv6RoutingTestCase::Checker(), ns3::Ipv6FlowClassifier::Classify(), ns3::EpcTftClassifier::Classify(), ns3::SixLowPanNetDevice::CompressLowPanHc1(), ns3::SixLowPanNetDevice::CompressLowPanIphc(), ns3::SixLowPanNetDevice::DecompressLowPanIphc(), SixlowpanIphcStatefulImplTest::DoRun(), ns3::UdpSocketImpl::DoSendTo(), ns3::Ipv6FlowProbe::DropLogger(), ns3::Icmpv6L4Protocol::Forward(), ns3::Ipv6RawSocketImpl::ForwardUp(), ns3::TcpSocketBase::ForwardUp6(), ns3::UdpSocketImpl::ForwardUp6(), ns3::Icmpv6L4Protocol::HandlePacketTooBig(), ns3::Ipv6QueueDiscItem::Hash(), ns3::Ipv6L3Protocol::IpForward(), ns3::Ipv6L3Protocol::IpMulticastForward(), ns3::Ipv6L3Protocol::LocalDeliver(), ns3::Ipv6ExtensionLooseRouting::Process(), ns3::Ipv6Extension::ProcessOptions(), ns3::Ipv6L3Protocol::Receive(), ns3::EpcPgwApplication::RecvFromTunDevice(), ns3::Ipv6ListRouting::RouteInput(), ns3::Ipv6StaticRouting::RouteInput(), ns3::RipNg::RouteInput(), ns3::Ipv6L3Protocol::RouteInputError(), ns3::Ipv6ListRouting::RouteOutput(), ns3::Ipv6StaticRouting::RouteOutput(), ns3::RipNg::RouteOutput(), and ns3::Ipv6L3Protocol::SendRealOut().
Here is the caller graph for this function:| Ipv6Header::DscpType ns3::Ipv6Header::GetDscp | ( | ) | const |
Definition at line 223 of file ipv6-header.cc.
References m_trafficClass, and NS_LOG_FUNCTION.
Referenced by ns3::Ipv6FlowClassifier::Classify(), and Print().
Here is the caller graph for this function:| Ipv6Header::EcnType ns3::Ipv6Header::GetEcn | ( | ) | const |
Definition at line 284 of file ipv6-header.cc.
References m_trafficClass, and NS_LOG_FUNCTION.
Referenced by ns3::TcpSocketBase::ForwardUp6(), and ns3::Ipv6QueueDiscItem::Mark().
Here is the caller graph for this function:| uint32_t ns3::Ipv6Header::GetFlowLabel | ( | ) | const |
Get the "Flow label" field.
Definition at line 64 of file ipv6-header.cc.
References m_flowLabel.
Referenced by ns3::SixLowPanNetDevice::CompressLowPanHc1(), and ns3::SixLowPanNetDevice::CompressLowPanIphc().
Here is the caller graph for this function:| uint8_t ns3::Ipv6Header::GetHopLimit | ( | ) | const |
Get the "Hop limit" field (TTL).
Definition at line 100 of file ipv6-header.cc.
References m_hopLimit.
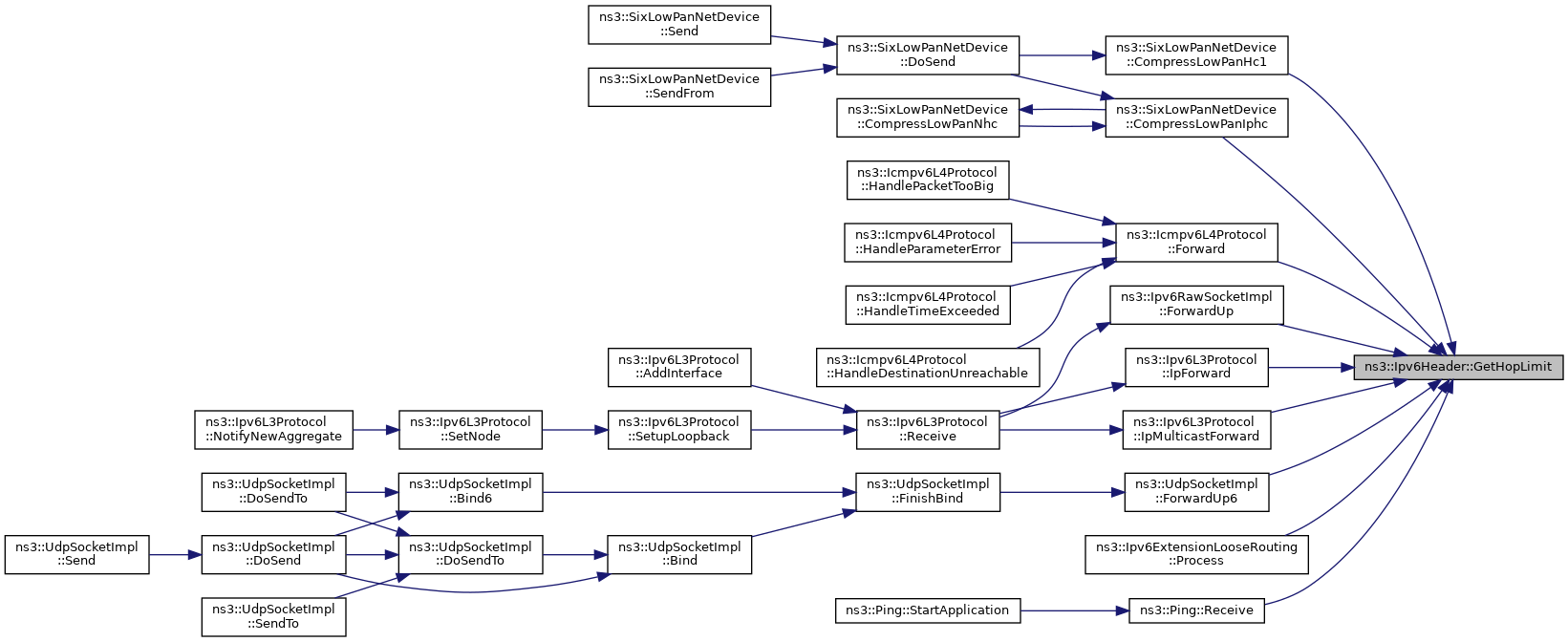
Referenced by ns3::SixLowPanNetDevice::CompressLowPanHc1(), ns3::SixLowPanNetDevice::CompressLowPanIphc(), ns3::Icmpv6L4Protocol::Forward(), ns3::Ipv6RawSocketImpl::ForwardUp(), ns3::UdpSocketImpl::ForwardUp6(), ns3::Ipv6L3Protocol::IpForward(), ns3::Ipv6L3Protocol::IpMulticastForward(), ns3::Ipv6ExtensionLooseRouting::Process(), and ns3::Ping::Receive().
Here is the caller graph for this function:
|
overridevirtual |
Return the instance type identifier.
Implements ns3::ObjectBase.
Definition at line 140 of file ipv6-header.cc.
References GetTypeId().
Here is the call graph for this function:| uint8_t ns3::Ipv6Header::GetNextHeader | ( | ) | const |
Get the next header.
Definition at line 88 of file ipv6-header.cc.
References m_nextHeader.
Referenced by ns3::Ipv6FlowClassifier::Classify(), ns3::EpcTftClassifier::Classify(), ns3::SixLowPanNetDevice::CompressLowPanHc1(), ns3::SixLowPanNetDevice::CompressLowPanIphc(), LteIpv6RoutingTestCase::EnbToPgw(), ns3::Icmpv6L4Protocol::Forward(), ns3::Ipv6RawSocketImpl::ForwardUp(), ns3::Ipv6ExtensionFragment::GetFragments(), ns3::Ipv6QueueDiscItem::Hash(), ns3::Ipv6L3Protocol::LocalDeliver(), ns3::Ipv6L3Protocol::Receive(), LteIpv6RoutingTestCase::ReceivedAtClient(), IcmpV6EchoReplyTestCase::ReceivePkt(), IcmpV6TimeExceedTestCase::ReceivePkt(), LteIpv6RoutingTestCase::SentAtClient(), and LteIpv6RoutingTestCase::TunToPgw().
Here is the caller graph for this function:| uint16_t ns3::Ipv6Header::GetPayloadLength | ( | ) | const |
Get the "Payload length" field.
Definition at line 76 of file ipv6-header.cc.
References m_payloadLength.
Referenced by ns3::Ipv6L3Protocol::Receive().
Here is the caller graph for this function:
|
overridevirtual |
Get the serialized size of the packet.
Implements ns3::Header.
Definition at line 159 of file ipv6-header.cc.
Referenced by ns3::SixLowPanNetDevice::CompressLowPanHc1(), ns3::SixLowPanNetDevice::CompressLowPanIphc(), Deserialize(), ns3::RipNg::DoSendRouteUpdate(), ns3::Ipv6FlowProbe::DropLogger(), ns3::Ipv6FlowProbe::ForwardLogger(), ns3::Ipv6FlowProbe::ForwardUpLogger(), ns3::Ipv6ExtensionFragment::GetFragments(), ns3::Ipv6QueueDiscItem::GetSize(), ns3::Icmpv6L4Protocol::HandleDestinationUnreachable(), ns3::Icmpv6L4Protocol::HandlePacketTooBig(), ns3::Icmpv6L4Protocol::HandleParameterError(), ns3::RipNg::HandleRequests(), ns3::Icmpv6L4Protocol::HandleTimeExceeded(), ns3::Ipv6L3Protocol::LocalDeliver(), ns3::Ipv6ExtensionLooseRouting::Process(), ns3::Ping::Receive(), ns3::Ipv6FlowProbe::SendOutgoingLogger(), and ns3::Ipv6L3Protocol::SendRealOut().
Here is the caller graph for this function:| Ipv6Address ns3::Ipv6Header::GetSource | ( | ) | const |
Get the "Source address" field.
Definition at line 112 of file ipv6-header.cc.
References m_sourceAddress.
Referenced by LteIpv6RoutingTestCase::Checker(), ns3::Ipv6FlowClassifier::Classify(), ns3::EpcTftClassifier::Classify(), ns3::SixLowPanNetDevice::CompressLowPanHc1(), ns3::SixLowPanNetDevice::CompressLowPanIphc(), ns3::SixLowPanNetDevice::DecompressLowPanIphc(), SixlowpanIphcStatefulImplTest::DoRun(), ns3::UdpSocketImpl::DoSendTo(), ns3::Icmpv6L4Protocol::Forward(), ns3::Ipv6RawSocketImpl::ForwardUp(), ns3::TcpSocketBase::ForwardUp6(), ns3::UdpSocketImpl::ForwardUp6(), ns3::Ipv6ExtensionFragment::HandleFragmentsTimeout(), ns3::Radvd::HandleRead(), ns3::Ipv6QueueDiscItem::Hash(), ns3::Ipv6L3Protocol::IpForward(), ns3::Ipv6L3Protocol::IpMulticastForward(), ns3::Ipv6L3Protocol::LocalDeliver(), ns3::Ipv6ExtensionFragment::Process(), ns3::Ipv6ExtensionRouting::Process(), ns3::Ipv6ExtensionLooseRouting::Process(), ns3::Ipv6Extension::ProcessOptions(), ns3::Ipv6L3Protocol::Receive(), ns3::Ipv6StaticRouting::RouteInput(), ns3::RipNg::RouteInput(), ns3::Ipv6L3Protocol::RouteInputError(), ns3::Ipv6ListRouting::RouteOutput(), and ns3::Ipv6L3Protocol::SendRealOut().
Here is the caller graph for this function:| uint8_t ns3::Ipv6Header::GetTrafficClass | ( | ) | const |
Get the "Traffic class" field.
Definition at line 52 of file ipv6-header.cc.
References m_trafficClass.
Referenced by ns3::EpcTftClassifier::Classify(), ns3::SixLowPanNetDevice::CompressLowPanHc1(), ns3::SixLowPanNetDevice::CompressLowPanIphc(), ns3::Ipv6RawSocketImpl::ForwardUp(), ns3::UdpSocketImpl::ForwardUp6(), and ns3::Ipv6QueueDiscItem::GetUint8Value().
Here is the caller graph for this function:
|
static |
Get the type identifier.
Definition at line 130 of file ipv6-header.cc.
References ns3::TypeId::SetParent().
Referenced by GetInstanceTypeId().
Here is the call graph for this function:
Here is the caller graph for this function:
|
overridevirtual |
Print some information about the packet.
| os | output stream |
Implements ns3::Header.
Definition at line 146 of file ipv6-header.cc.
References DscpTypeToString(), GetDscp(), m_destinationAddress, m_flowLabel, m_hopLimit, m_nextHeader, m_payloadLength, m_sourceAddress, and m_trafficClass.
Here is the call graph for this function:
|
overridevirtual |
Serialize the packet.
| start | Buffer iterator |
Implements ns3::Header.
Definition at line 165 of file ipv6-header.cc.
References m_destinationAddress, m_flowLabel, m_hopLimit, m_nextHeader, m_payloadLength, m_sourceAddress, m_trafficClass, two-ray-to-three-gpp-ch-calibration::start, ns3::Buffer::Iterator::WriteHtonU16(), ns3::Buffer::Iterator::WriteHtonU32(), ns3::WriteTo(), and ns3::Buffer::Iterator::WriteU8().
Referenced by ns3::Ipv6ExtensionLooseRouting::Process().
Here is the call graph for this function:
Here is the caller graph for this function:| void ns3::Ipv6Header::SetDestination | ( | Ipv6Address | dst | ) |
Set the "Destination address" field.
| dst | the destination address |
Definition at line 118 of file ipv6-header.cc.
References m_destinationAddress.
Referenced by EpcTftClassifierTestCase::EpcTftClassifierTestCase(), Ipv6Header(), ns3::Ipv6L3Protocol::BuildHeader(), RadvdTestCase::CheckRouting(), ns3::SixLowPanNetDevice::DecompressLowPanHc1(), ns3::SixLowPanNetDevice::DecompressLowPanIphc(), ns3::UdpSocketImpl::DoSendTo(), ns3::Icmpv6L4Protocol::ForgeEchoRequest(), ns3::Icmpv6L4Protocol::ForgeNA(), ns3::Icmpv6L4Protocol::ForgeNS(), ns3::Icmpv6L4Protocol::ForgeRS(), ns3::Ipv6ExtensionLooseRouting::Process(), ns3::Icmpv6L4Protocol::SendMessage(), SixlowpanIphcStatefulImplTest::SendOnePacket(), ns3::TcpL4Protocol::SendPacketV6(), ns3::Ipv6RawSocketImpl::SendTo(), and ns3::TcpSocketBase::SetupEndpoint6().
Here is the caller graph for this function:| void ns3::Ipv6Header::SetDscp | ( | DscpType | dscp | ) |
Set DSCP Field.
| dscp | DSCP value |
Definition at line 207 of file ipv6-header.cc.
References m_trafficClass, and NS_LOG_FUNCTION.
| void ns3::Ipv6Header::SetEcn | ( | EcnType | ecn | ) |
Set ECN field bits.
| ecn | ECN field bits |
Definition at line 215 of file ipv6-header.cc.
References m_trafficClass, and NS_LOG_FUNCTION.
Referenced by ns3::Ipv6QueueDiscItem::Mark().
Here is the caller graph for this function:| void ns3::Ipv6Header::SetFlowLabel | ( | uint32_t | flow | ) |
Set the "Flow label" field.
| flow | the 20-bit value |
Definition at line 58 of file ipv6-header.cc.
References m_flowLabel.
Referenced by ns3::SixLowPanNetDevice::DecompressLowPanHc1(), and ns3::SixLowPanNetDevice::DecompressLowPanIphc().
Here is the caller graph for this function:| void ns3::Ipv6Header::SetHopLimit | ( | uint8_t | limit | ) |
Set the "Hop limit" field (TTL).
| limit | the 8-bit value |
Definition at line 94 of file ipv6-header.cc.
References m_hopLimit.
Referenced by ns3::Ipv6L3Protocol::BuildHeader(), ns3::SixLowPanNetDevice::DecompressLowPanHc1(), ns3::SixLowPanNetDevice::DecompressLowPanIphc(), ns3::Icmpv6L4Protocol::ForgeEchoRequest(), ns3::Icmpv6L4Protocol::ForgeNA(), ns3::Icmpv6L4Protocol::ForgeNS(), ns3::Icmpv6L4Protocol::ForgeRS(), ns3::Ipv6L3Protocol::IpForward(), ns3::Ipv6L3Protocol::IpMulticastForward(), ns3::Ipv6ExtensionLooseRouting::Process(), and SixlowpanIphcStatefulImplTest::SendOnePacket().
Here is the caller graph for this function:| void ns3::Ipv6Header::SetNextHeader | ( | uint8_t | next | ) |
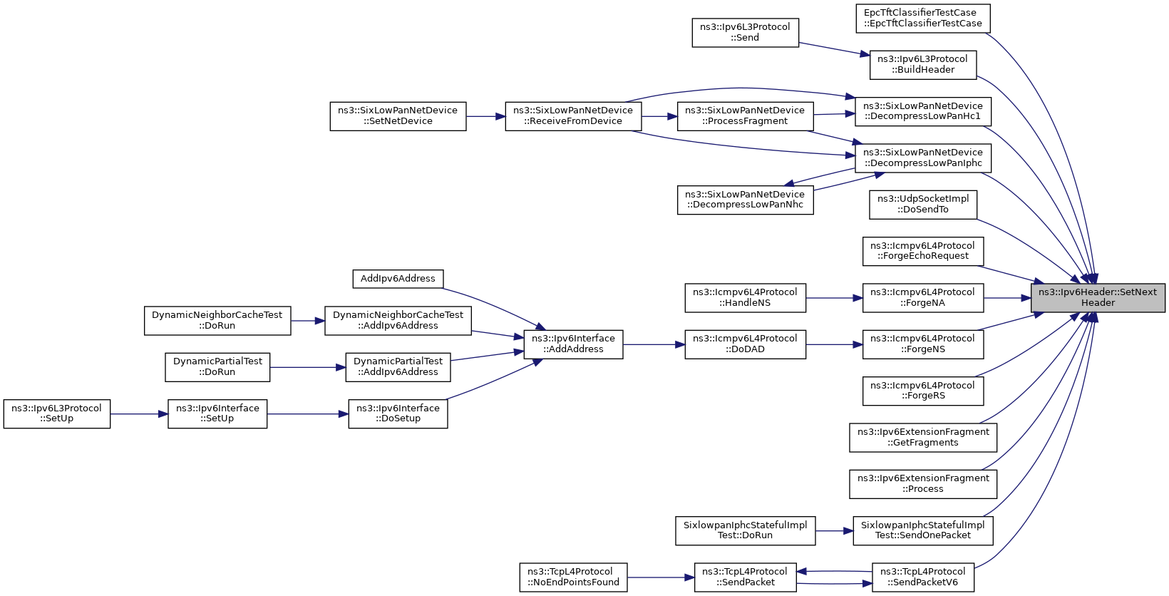
Set the "Next header" field.
| next | the next header number |
Definition at line 82 of file ipv6-header.cc.
References m_nextHeader.
Referenced by EpcTftClassifierTestCase::EpcTftClassifierTestCase(), ns3::Ipv6L3Protocol::BuildHeader(), ns3::SixLowPanNetDevice::DecompressLowPanHc1(), ns3::SixLowPanNetDevice::DecompressLowPanIphc(), ns3::UdpSocketImpl::DoSendTo(), ns3::Icmpv6L4Protocol::ForgeEchoRequest(), ns3::Icmpv6L4Protocol::ForgeNA(), ns3::Icmpv6L4Protocol::ForgeNS(), ns3::Icmpv6L4Protocol::ForgeRS(), ns3::Ipv6ExtensionFragment::GetFragments(), ns3::Ipv6ExtensionFragment::Process(), SixlowpanIphcStatefulImplTest::SendOnePacket(), and ns3::TcpL4Protocol::SendPacketV6().
Here is the caller graph for this function:| void ns3::Ipv6Header::SetPayloadLength | ( | uint16_t | len | ) |
Set the "Payload length" field.
| len | the length of the payload in bytes |
Definition at line 70 of file ipv6-header.cc.
References m_payloadLength.
Referenced by EpcTftClassifierTestCase::EpcTftClassifierTestCase(), ns3::Ipv6L3Protocol::BuildHeader(), ns3::SixLowPanNetDevice::DecompressLowPanHc1(), ns3::SixLowPanNetDevice::DecompressLowPanIphc(), ns3::Icmpv6L4Protocol::ForgeEchoRequest(), ns3::Icmpv6L4Protocol::ForgeNA(), ns3::Icmpv6L4Protocol::ForgeNS(), ns3::Icmpv6L4Protocol::ForgeRS(), ns3::Ipv6ExtensionFragment::GetFragments(), and SixlowpanIphcStatefulImplTest::SendOnePacket().
Here is the caller graph for this function:| void ns3::Ipv6Header::SetSource | ( | Ipv6Address | src | ) |
Set the "Source address" field.
| src | the source address |
Definition at line 106 of file ipv6-header.cc.
References m_sourceAddress.
Referenced by EpcTftClassifierTestCase::EpcTftClassifierTestCase(), Ipv6Header(), ns3::Ipv6L3Protocol::BuildHeader(), RadvdTestCase::CheckRouting(), ns3::SixLowPanNetDevice::DecompressLowPanHc1(), ns3::SixLowPanNetDevice::DecompressLowPanIphc(), ns3::UdpSocketImpl::DoSendTo(), ns3::Icmpv6L4Protocol::ForgeEchoRequest(), ns3::Icmpv6L4Protocol::ForgeNA(), ns3::Icmpv6L4Protocol::ForgeNS(), ns3::Icmpv6L4Protocol::ForgeRS(), SixlowpanIphcStatefulImplTest::SendOnePacket(), and ns3::TcpL4Protocol::SendPacketV6().
Here is the caller graph for this function:| void ns3::Ipv6Header::SetTrafficClass | ( | uint8_t | traffic | ) |
Set the "Traffic class" field.
| traffic | the 8-bit value |
Definition at line 46 of file ipv6-header.cc.
References m_trafficClass.
Referenced by EpcTftClassifierTestCase::EpcTftClassifierTestCase(), ns3::Ipv6L3Protocol::BuildHeader(), ns3::SixLowPanNetDevice::DecompressLowPanHc1(), and ns3::SixLowPanNetDevice::DecompressLowPanIphc().
Here is the caller graph for this function:
|
private |
The destination address.
Definition at line 309 of file ipv6-header.h.
Referenced by Deserialize(), GetDestination(), Print(), Serialize(), and SetDestination().
|
private |
The flow label.
Definition at line 284 of file ipv6-header.h.
Referenced by Deserialize(), GetFlowLabel(), Print(), Serialize(), and SetFlowLabel().
|
private |
The Hop limit value.
Definition at line 299 of file ipv6-header.h.
Referenced by Deserialize(), GetHopLimit(), Print(), Serialize(), and SetHopLimit().
|
private |
The Next header number.
Definition at line 294 of file ipv6-header.h.
Referenced by Deserialize(), GetNextHeader(), Print(), Serialize(), and SetNextHeader().
|
private |
The payload length.
Definition at line 289 of file ipv6-header.h.
Referenced by Deserialize(), GetPayloadLength(), Print(), Serialize(), and SetPayloadLength().
|
private |
The source address.
Definition at line 304 of file ipv6-header.h.
Referenced by Deserialize(), GetSource(), Print(), Serialize(), and SetSource().
|
private |
The traffic class.
Definition at line 278 of file ipv6-header.h.
Referenced by Deserialize(), GetDscp(), GetEcn(), GetTrafficClass(), Print(), Serialize(), SetDscp(), SetEcn(), and SetTrafficClass().