Header for IPv6 Extension. More...
#include "ipv6-extension-header.h"
Inheritance diagram for ns3::Ipv6ExtensionHeader:
Collaboration diagram for ns3::Ipv6ExtensionHeader:Public Member Functions | |
| Ipv6ExtensionHeader () | |
| Constructor. More... | |
| ~Ipv6ExtensionHeader () override | |
| Destructor. More... | |
| uint32_t | Deserialize (Buffer::Iterator start) override |
| Deserialize the packet. More... | |
| TypeId | GetInstanceTypeId () const override |
| Get the instance type ID. More... | |
| uint16_t | GetLength () const |
| Get the length of the extension. More... | |
| uint8_t | GetNextHeader () const |
| Get the next header. More... | |
| uint32_t | GetSerializedSize () const override |
| Get the serialized size of the packet. More... | |
| void | Print (std::ostream &os) const override |
| Print some information about the packet. More... | |
| void | Serialize (Buffer::Iterator start) const override |
| Serialize the packet. More... | |
| void | SetLength (uint16_t length) |
| brief Set the length of the extension. More... | |
| void | SetNextHeader (uint8_t nextHeader) |
| Set the "Next header" field. More... | |
Public Member Functions inherited from ns3::Header | |
| ~Header () override | |
| virtual uint32_t | Deserialize (Buffer::Iterator start)=0 |
| Deserialize the object from a buffer iterator. More... | |
| virtual uint32_t | Deserialize (Buffer::Iterator start, Buffer::Iterator end) |
| Deserialize the object from a buffer iterator. More... | |
Public Member Functions inherited from ns3::Chunk | |
| virtual uint32_t | Deserialize (Buffer::Iterator start, Buffer::Iterator end) |
| Deserialize the object from a buffer iterator. More... | |
Public Member Functions inherited from ns3::ObjectBase | |
| virtual | ~ObjectBase () |
| Virtual destructor. More... | |
| void | GetAttribute (std::string name, AttributeValue &value) const |
| Get the value of an attribute, raising fatal errors if unsuccessful. More... | |
| bool | GetAttributeFailSafe (std::string name, AttributeValue &value) const |
| Get the value of an attribute without raising errors. More... | |
| void | SetAttribute (std::string name, const AttributeValue &value) |
| Set a single attribute, raising fatal errors if unsuccessful. More... | |
| bool | SetAttributeFailSafe (std::string name, const AttributeValue &value) |
| Set a single attribute without raising errors. More... | |
| bool | TraceConnect (std::string name, std::string context, const CallbackBase &cb) |
| Connect a TraceSource to a Callback with a context. More... | |
| bool | TraceConnectWithoutContext (std::string name, const CallbackBase &cb) |
| Connect a TraceSource to a Callback without a context. More... | |
| bool | TraceDisconnect (std::string name, std::string context, const CallbackBase &cb) |
| Disconnect from a TraceSource a Callback previously connected with a context. More... | |
| bool | TraceDisconnectWithoutContext (std::string name, const CallbackBase &cb) |
| Disconnect from a TraceSource a Callback previously connected without a context. More... | |
Static Public Member Functions | |
| static TypeId | GetTypeId () |
| Get the type identificator. More... | |
Static Public Member Functions inherited from ns3::Header | |
| static TypeId | GetTypeId () |
| Get the type ID. More... | |
Static Public Member Functions inherited from ns3::Chunk | |
| static TypeId | GetTypeId () |
| Get the type ID. More... | |
Static Public Member Functions inherited from ns3::ObjectBase | |
| static TypeId | GetTypeId () |
| Get the type ID. More... | |
Protected Attributes | |
| uint8_t | m_length |
| The "length" field. More... | |
Private Attributes | |
| Buffer | m_data |
| The data of the extension. More... | |
| uint8_t | m_nextHeader |
| The "next header" field. More... | |
Additional Inherited Members | |
Protected Member Functions inherited from ns3::ObjectBase | |
| void | ConstructSelf (const AttributeConstructionList &attributes) |
| Complete construction of ObjectBase; invoked by derived classes. More... | |
| virtual void | NotifyConstructionCompleted () |
| Notifier called once the ObjectBase is fully constructed. More... | |
Related Functions inherited from ns3::ObjectBase | |
| static TypeId | GetObjectIid () |
| Ensure the TypeId for ObjectBase gets fully configured to anchor the inheritance tree properly. More... | |
Header for IPv6 Extension.
Introspection did not find any typical Config paths.
No Attributes are defined for this type.
No TraceSources are defined for this type.
Size of this type is 48 bytes (on a 64-bit architecture).
Definition at line 40 of file ipv6-extension-header.h.
| ns3::Ipv6ExtensionHeader::Ipv6ExtensionHeader | ( | ) |
Constructor.
Definition at line 49 of file ipv6-extension-header.cc.
|
override |
Destructor.
Definition at line 56 of file ipv6-extension-header.cc.
|
overridevirtual |
Deserialize the packet.
| start | Buffer iterator |
Implements ns3::Header.
Reimplemented in ns3::Ipv6ExtensionAHHeader, ns3::Ipv6ExtensionESPHeader, ns3::Ipv6ExtensionLooseRoutingHeader, ns3::Ipv6ExtensionRoutingHeader, ns3::Ipv6ExtensionFragmentHeader, ns3::Ipv6ExtensionDestinationHeader, and ns3::Ipv6ExtensionHopByHopHeader.
Definition at line 113 of file ipv6-extension-header.cc.
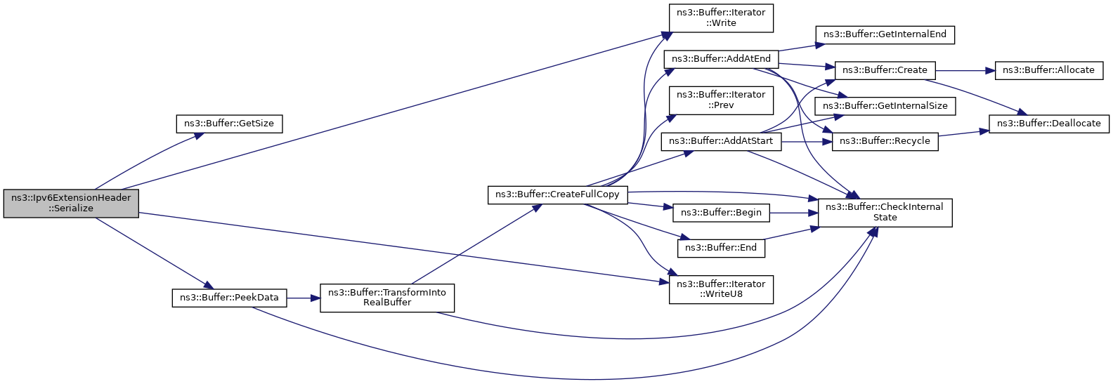
References ns3::Buffer::AddAtEnd(), ns3::Buffer::Begin(), data, GetLength(), GetSerializedSize(), ns3::Buffer::GetSize(), m_data, m_length, m_nextHeader, ns3::Buffer::Iterator::Read(), ns3::Buffer::Iterator::ReadU8(), ns3::Buffer::RemoveAtEnd(), two-ray-to-three-gpp-ch-calibration::start, and ns3::Buffer::Iterator::Write().
Here is the call graph for this function:
|
overridevirtual |
Get the instance type ID.
Implements ns3::ObjectBase.
Reimplemented in ns3::Ipv6ExtensionAHHeader, ns3::Ipv6ExtensionESPHeader, ns3::Ipv6ExtensionLooseRoutingHeader, ns3::Ipv6ExtensionRoutingHeader, ns3::Ipv6ExtensionFragmentHeader, ns3::Ipv6ExtensionDestinationHeader, and ns3::Ipv6ExtensionHopByHopHeader.
Definition at line 44 of file ipv6-extension-header.cc.
References GetTypeId().
Here is the call graph for this function:| uint16_t ns3::Ipv6ExtensionHeader::GetLength | ( | ) | const |
Get the length of the extension.
Definition at line 84 of file ipv6-extension-header.cc.
References m_length.
Referenced by ns3::SixLowPanNetDevice::CompressLowPanNhc(), Deserialize(), ns3::Ipv6ExtensionHopByHopHeader::Deserialize(), ns3::Ipv6ExtensionDestinationHeader::Deserialize(), ns3::Ipv6ExtensionFragment::GetFragments(), Print(), ns3::Ipv6ExtensionHopByHopHeader::Print(), ns3::Ipv6ExtensionDestinationHeader::Print(), ns3::Ipv6ExtensionFragmentHeader::Print(), ns3::Ipv6ExtensionRoutingHeader::Print(), ns3::Ipv6ExtensionLooseRoutingHeader::Print(), ns3::Ipv6ExtensionHopByHop::Process(), ns3::Ipv6ExtensionDestination::Process(), and ns3::Ipv6ExtensionLooseRouting::Process().
Here is the caller graph for this function:| uint8_t ns3::Ipv6ExtensionHeader::GetNextHeader | ( | ) | const |
Get the next header.
Definition at line 67 of file ipv6-extension-header.cc.
References m_nextHeader.
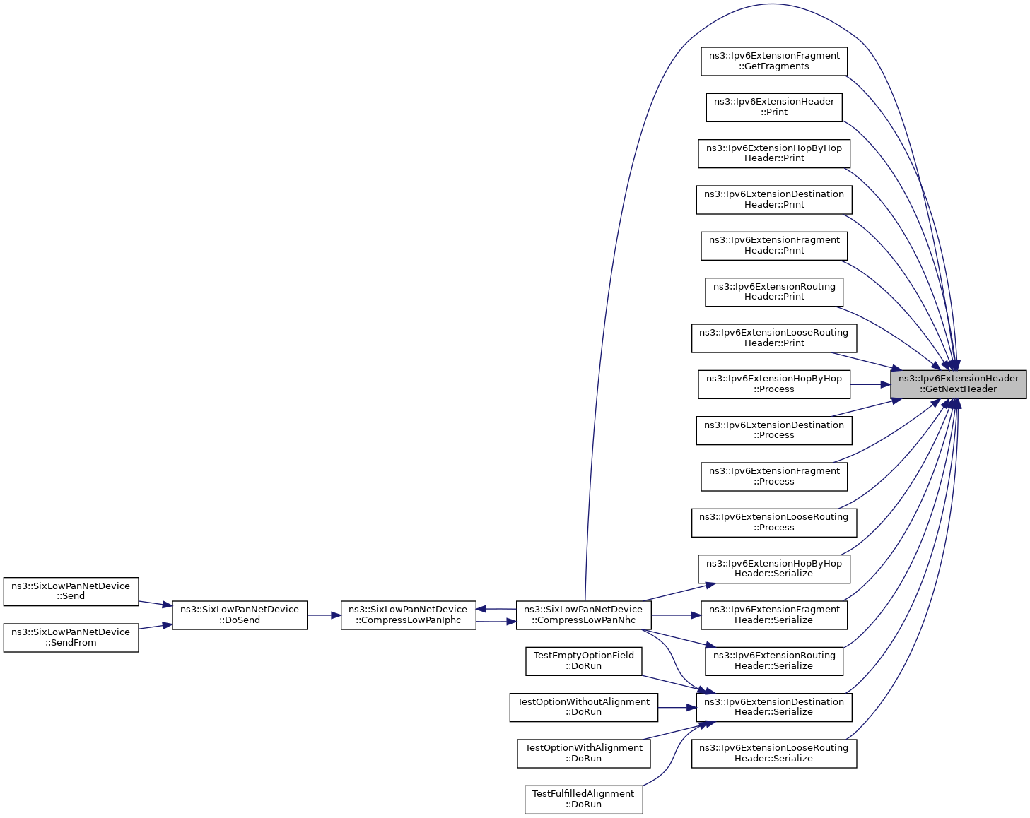
Referenced by ns3::SixLowPanNetDevice::CompressLowPanNhc(), ns3::Ipv6ExtensionFragment::GetFragments(), Print(), ns3::Ipv6ExtensionHopByHopHeader::Print(), ns3::Ipv6ExtensionDestinationHeader::Print(), ns3::Ipv6ExtensionFragmentHeader::Print(), ns3::Ipv6ExtensionRoutingHeader::Print(), ns3::Ipv6ExtensionLooseRoutingHeader::Print(), ns3::Ipv6ExtensionHopByHop::Process(), ns3::Ipv6ExtensionDestination::Process(), ns3::Ipv6ExtensionFragment::Process(), ns3::Ipv6ExtensionLooseRouting::Process(), ns3::Ipv6ExtensionHopByHopHeader::Serialize(), ns3::Ipv6ExtensionDestinationHeader::Serialize(), ns3::Ipv6ExtensionFragmentHeader::Serialize(), ns3::Ipv6ExtensionRoutingHeader::Serialize(), and ns3::Ipv6ExtensionLooseRoutingHeader::Serialize().
Here is the caller graph for this function:
|
overridevirtual |
Get the serialized size of the packet.
Implements ns3::Header.
Reimplemented in ns3::Ipv6ExtensionAHHeader, ns3::Ipv6ExtensionESPHeader, ns3::Ipv6ExtensionLooseRoutingHeader, ns3::Ipv6ExtensionRoutingHeader, ns3::Ipv6ExtensionFragmentHeader, ns3::Ipv6ExtensionDestinationHeader, and ns3::Ipv6ExtensionHopByHopHeader.
Definition at line 97 of file ipv6-extension-header.cc.
Referenced by Deserialize().
Here is the caller graph for this function:
|
static |
Get the type identificator.
Definition at line 34 of file ipv6-extension-header.cc.
References ns3::TypeId::AddConstructor().
Referenced by GetInstanceTypeId().
Here is the call graph for this function:
Here is the caller graph for this function:
|
overridevirtual |
Print some information about the packet.
| os | output stream |
Implements ns3::Header.
Reimplemented in ns3::Ipv6ExtensionAHHeader, ns3::Ipv6ExtensionESPHeader, ns3::Ipv6ExtensionLooseRoutingHeader, ns3::Ipv6ExtensionRoutingHeader, ns3::Ipv6ExtensionFragmentHeader, ns3::Ipv6ExtensionDestinationHeader, and ns3::Ipv6ExtensionHopByHopHeader.
Definition at line 90 of file ipv6-extension-header.cc.
References GetLength(), and GetNextHeader().
Here is the call graph for this function:
|
overridevirtual |
Serialize the packet.
| start | Buffer iterator |
Implements ns3::Header.
Reimplemented in ns3::Ipv6ExtensionAHHeader, ns3::Ipv6ExtensionESPHeader, ns3::Ipv6ExtensionLooseRoutingHeader, ns3::Ipv6ExtensionRoutingHeader, ns3::Ipv6ExtensionFragmentHeader, ns3::Ipv6ExtensionDestinationHeader, and ns3::Ipv6ExtensionHopByHopHeader.
Definition at line 103 of file ipv6-extension-header.cc.
References ns3::Buffer::GetSize(), m_data, m_length, m_nextHeader, ns3::Buffer::PeekData(), two-ray-to-three-gpp-ch-calibration::start, ns3::Buffer::Iterator::Write(), and ns3::Buffer::Iterator::WriteU8().
Here is the call graph for this function:| void ns3::Ipv6ExtensionHeader::SetLength | ( | uint16_t | length | ) |
brief Set the length of the extension.
| length | the length of the extension in bytes |
Definition at line 73 of file ipv6-extension-header.cc.
References m_length, and NS_ASSERT_MSG.
| void ns3::Ipv6ExtensionHeader::SetNextHeader | ( | uint8_t | nextHeader | ) |
Set the "Next header" field.
| nextHeader | the next header number |
Definition at line 61 of file ipv6-extension-header.cc.
References m_nextHeader.
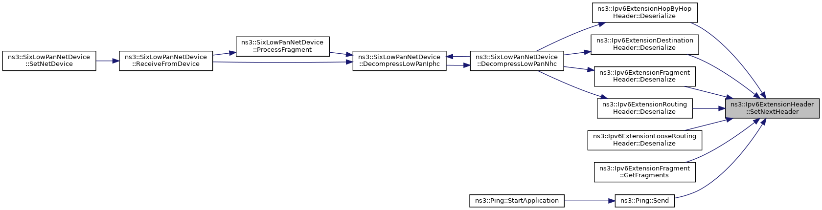
Referenced by ns3::Ipv6ExtensionHopByHopHeader::Deserialize(), ns3::Ipv6ExtensionDestinationHeader::Deserialize(), ns3::Ipv6ExtensionFragmentHeader::Deserialize(), ns3::Ipv6ExtensionRoutingHeader::Deserialize(), ns3::Ipv6ExtensionLooseRoutingHeader::Deserialize(), ns3::Ipv6ExtensionFragment::GetFragments(), and ns3::Ping::Send().
Here is the caller graph for this function:
|
private |
The data of the extension.
Definition at line 129 of file ipv6-extension-header.h.
Referenced by Deserialize(), and Serialize().
|
protected |
The "length" field.
Definition at line 118 of file ipv6-extension-header.h.
Referenced by ns3::Ipv6ExtensionFragmentHeader::Ipv6ExtensionFragmentHeader(), Deserialize(), ns3::Ipv6ExtensionHopByHopHeader::Deserialize(), ns3::Ipv6ExtensionDestinationHeader::Deserialize(), ns3::Ipv6ExtensionRoutingHeader::Deserialize(), ns3::Ipv6ExtensionLooseRoutingHeader::Deserialize(), GetLength(), Serialize(), ns3::Ipv6ExtensionRoutingHeader::Serialize(), and SetLength().
|
private |
The "next header" field.
Definition at line 124 of file ipv6-extension-header.h.
Referenced by Deserialize(), GetNextHeader(), Serialize(), and SetNextHeader().