Non-gateway node MAC for reservation channel MAC protocol. More...
#include "uan-mac-rc.h"
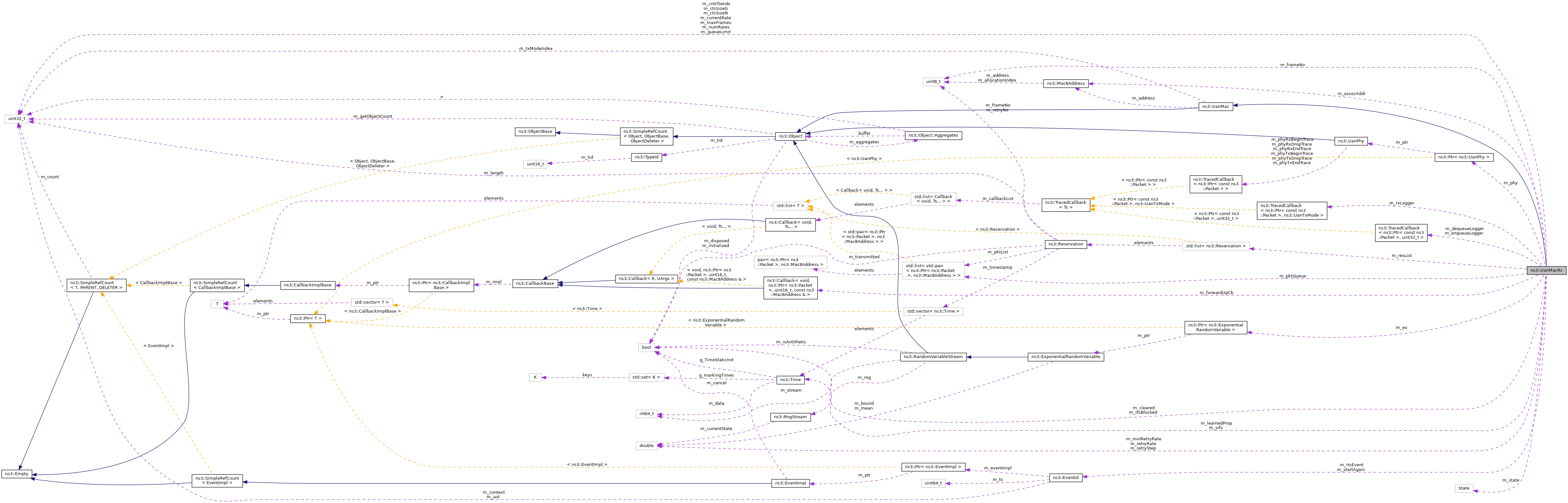
Inheritance diagram for ns3::UanMacRc:
Collaboration diagram for ns3::UanMacRc:Public Types | |
| enum | { TYPE_DATA , TYPE_GWPING , TYPE_RTS , TYPE_CTS , TYPE_ACK } |
| Packet types. More... | |
| typedef void(* | QueueTracedCallback) (Ptr< const Packet > packet, uint32_t proto) |
| TracedCallback signature for dequeue of a packet. More... | |
Public Types inherited from ns3::UanMac | |
| typedef void(* | PacketModeTracedCallback) (Ptr< const Packet > packet, UanTxMode mode) |
| TracedCallback signature for packet reception/enqueue/dequeue events. More... | |
Public Member Functions | |
| UanMacRc () | |
| Default constructor. More... | |
| ~UanMacRc () override | |
| Dummy destructor, DoDispose. More... | |
| int64_t | AssignStreams (int64_t stream) override |
| Assign a fixed random variable stream number to the random variables used by this model. More... | |
| void | AttachPhy (Ptr< UanPhy > phy) override |
| Attach PHY layer to this MAC. More... | |
| void | Clear () override |
| Clears all pointer references. More... | |
| bool | Enqueue (Ptr< Packet > pkt, uint16_t protocolNumber, const Address &dest) override |
| Enqueue packet to be transmitted. More... | |
| void | SetForwardUpCb (Callback< void, Ptr< Packet >, uint16_t, const Mac8Address & > cb) override |
| Set the callback to forward packets up to higher layers. More... | |
Public Member Functions inherited from ns3::UanMac | |
| UanMac () | |
| Default constructor. More... | |
| virtual Address | GetAddress () |
| Get the MAC Address. More... | |
| virtual Address | GetBroadcast () const |
| Get the broadcast address. More... | |
| uint32_t | GetTxModeIndex () const |
| Get the Tx mode index (Modulation type). More... | |
| virtual void | SetAddress (Mac8Address addr) |
| Set the address. More... | |
| void | SetTxModeIndex (uint32_t txModeIndex) |
| Set the Tx mode index (Modulation type). More... | |
Public Member Functions inherited from ns3::Object | |
| Object () | |
| Constructor. More... | |
| ~Object () override | |
| Destructor. More... | |
| void | AggregateObject (Ptr< Object > other) |
| Aggregate two Objects together. More... | |
| void | Dispose () |
| Dispose of this Object. More... | |
| AggregateIterator | GetAggregateIterator () const |
| Get an iterator to the Objects aggregated to this one. More... | |
| TypeId | GetInstanceTypeId () const override |
| Get the most derived TypeId for this Object. More... | |
| template<typename T > | |
| Ptr< T > | GetObject () const |
| Get a pointer to the requested aggregated Object. More... | |
| template<> | |
| Ptr< Object > | GetObject () const |
| Specialization of () for objects of type ns3::Object. More... | |
| template<typename T > | |
| Ptr< T > | GetObject (TypeId tid) const |
| Get a pointer to the requested aggregated Object by TypeId. More... | |
| template<> | |
| Ptr< Object > | GetObject (TypeId tid) const |
| Specialization of (TypeId tid) for objects of type ns3::Object. More... | |
| void | Initialize () |
| Invoke DoInitialize on all Objects aggregated to this one. More... | |
| bool | IsInitialized () const |
| Check if the object has been initialized. More... | |
Public Member Functions inherited from ns3::SimpleRefCount< Object, ObjectBase, ObjectDeleter > | |
| SimpleRefCount () | |
| Default constructor. More... | |
| SimpleRefCount (const SimpleRefCount &o[[maybe_unused]]) | |
| Copy constructor. More... | |
| uint32_t | GetReferenceCount () const |
| Get the reference count of the object. More... | |
| SimpleRefCount & | operator= (const SimpleRefCount &o[[maybe_unused]]) |
| Assignment operator. More... | |
| void | Ref () const |
| Increment the reference count. More... | |
| void | Unref () const |
| Decrement the reference count. More... | |
Public Member Functions inherited from ns3::ObjectBase | |
| virtual | ~ObjectBase () |
| Virtual destructor. More... | |
| void | GetAttribute (std::string name, AttributeValue &value) const |
| Get the value of an attribute, raising fatal errors if unsuccessful. More... | |
| bool | GetAttributeFailSafe (std::string name, AttributeValue &value) const |
| Get the value of an attribute without raising errors. More... | |
| void | SetAttribute (std::string name, const AttributeValue &value) |
| Set a single attribute, raising fatal errors if unsuccessful. More... | |
| bool | SetAttributeFailSafe (std::string name, const AttributeValue &value) |
| Set a single attribute without raising errors. More... | |
| bool | TraceConnect (std::string name, std::string context, const CallbackBase &cb) |
| Connect a TraceSource to a Callback with a context. More... | |
| bool | TraceConnectWithoutContext (std::string name, const CallbackBase &cb) |
| Connect a TraceSource to a Callback without a context. More... | |
| bool | TraceDisconnect (std::string name, std::string context, const CallbackBase &cb) |
| Disconnect from a TraceSource a Callback previously connected with a context. More... | |
| bool | TraceDisconnectWithoutContext (std::string name, const CallbackBase &cb) |
| Disconnect from a TraceSource a Callback previously connected without a context. More... | |
Static Public Member Functions | |
| static TypeId | GetTypeId () |
| Register this type. More... | |
Static Public Member Functions inherited from ns3::UanMac | |
| static TypeId | GetTypeId () |
| Register this type. More... | |
Static Public Member Functions inherited from ns3::Object | |
| static TypeId | GetTypeId () |
| Register this type. More... | |
Static Public Member Functions inherited from ns3::ObjectBase | |
| static TypeId | GetTypeId () |
| Get the type ID. More... | |
Protected Member Functions | |
| void | DoDispose () override |
| Destructor implementation. More... | |
Protected Member Functions inherited from ns3::Object | |
| Object (const Object &o) | |
| Copy an Object. More... | |
| virtual void | DoInitialize () |
| Initialize() implementation. More... | |
| virtual void | NotifyNewAggregate () |
| Notify all Objects aggregated to this one of a new Object being aggregated. More... | |
Protected Member Functions inherited from ns3::ObjectBase | |
| void | ConstructSelf (const AttributeConstructionList &attributes) |
| Complete construction of ObjectBase; invoked by derived classes. More... | |
| virtual void | NotifyConstructionCompleted () |
| Notifier called once the ObjectBase is fully constructed. More... | |
Private Types | |
| enum | State { UNASSOCIATED , GWPSENT , IDLE , RTSSENT , DATATX } |
| MAC state. More... | |
Private Member Functions | |
| void | Associate () |
| Associate with a gateway by sending the first GWPING. More... | |
| void | AssociateTimeout () |
| Periodically retry association. More... | |
| void | BlockRtsing () |
| Callback to block RST. More... | |
| UanHeaderRcRts | CreateRtsHeader (const Reservation &res) |
| Create the RTS header from a Reservation. More... | |
| bool | IsPhy1Ok () |
| Check that PHY is ok: not CTS or ACK not to my address. More... | |
| void | ProcessAck (Ptr< Packet > ack) |
| Process a received ACK. More... | |
| void | ReceiveOkFromPhy (Ptr< Packet > pkt, double sinr, UanTxMode mode) |
| PHY receive ok Callback. More... | |
| void | RtsTimeout () |
| Retry RTS. More... | |
| void | ScheduleData (const UanHeaderRcCts &ctsh, const UanHeaderRcCtsGlobal &ctsg, uint32_t ctsBytes) |
| Schedule Packet sends. More... | |
| void | SendPacket (Ptr< Packet > pkt, uint32_t rate) |
| Send on packet on the PHY. More... | |
| void | SendRts () |
| Send RTS packet. More... | |
Private Attributes | |
| Mac8Address | m_assocAddr |
| Next hop address. More... | |
| bool | m_cleared |
| Flag when we've been cleared. More... | |
| uint32_t | m_ctsSizeG |
| Size of UanHeaderCommon and UanHeaderRcCtsGlobal. More... | |
| uint32_t | m_ctsSizeN |
| Size of UanHeaderRcCts. More... | |
| uint32_t | m_currentRate |
| Rate number corresponding to data rate of current cycle. More... | |
| TracedCallback< Ptr< const Packet >, uint32_t > | m_dequeueLogger |
| A was passed down to the PHY from the MAC. More... | |
| TracedCallback< Ptr< const Packet >, uint32_t > | m_enqueueLogger |
| A packet arrived at the MAC for transmission. More... | |
| Ptr< ExponentialRandomVariable > | m_ev |
| Provides exponential random variables. More... | |
| Callback< void, Ptr< Packet >, uint16_t, const Mac8Address & > | m_forwardUpCb |
| The callback to forward a packet up to higher layer. More... | |
| uint8_t | m_frameNo |
| Current frame number. More... | |
| Time | m_learnedProp |
| Propagation delay to gateway. More... | |
| uint32_t | m_maxFrames |
| Maximum number of frames to include in a single RTS. More... | |
| double | m_minRetryRate |
| Smallest allowed RTS retry rate. More... | |
| uint32_t | m_numRates |
| Number of rates per Phy layer. More... | |
| Ptr< UanPhy > | m_phy |
| PHY layer attached to this MAC. More... | |
| std::list< std::pair< Ptr< Packet >, Mac8Address > > | m_pktQueue |
| Pending packets. More... | |
| uint32_t | m_queueLimit |
| Maximum packets to queue at MAC. More... | |
| std::list< Reservation > | m_resList |
| List of scheduled reservations. More... | |
| double | m_retryRate |
| Number of retry attempts per second (of RTS/GWPING. More... | |
| double | m_retryStep |
| Retry rate increment. More... | |
| bool | m_rtsBlocked |
| RTS blocked while processing ACK. More... | |
| EventId | m_rtsEvent |
| The RTS event. More... | |
| TracedCallback< Ptr< const Packet >, UanTxMode > | m_rxLogger |
| A packet was destined for and received at this MAC layer. More... | |
| Time | m_sifs |
| Spacing between frames to account for timing error and processing delay. More... | |
| EventId | m_startAgain |
| (Unused). More... | |
| State | m_state |
| MAC state. More... | |
Static Private Attributes | |
| static uint32_t | m_cntrlSends = 0 |
| Global count of calls to Associate, AssociateTimeout, SendRts, and RtsTimeout. More... | |
Additional Inherited Members | |
Related Functions inherited from ns3::ObjectBase | |
| static TypeId | GetObjectIid () |
| Ensure the TypeId for ObjectBase gets fully configured to anchor the inheritance tree properly. More... | |
Non-gateway node MAC for reservation channel MAC protocol.
This MAC protocol assumes a network topology where all traffic is destined for a set of GW nodes which are connected via some out of band (RF?) means. This particular implementation assumes that there is only a single gateway.
For more information on class operation email lentracy@u.washington.edu (This work is, as of yet, unpublished)
ns3::UanMacRc is accessible through the following paths with Config::Set and Config::Connect:
Time +9.22337e+18ns:+9.22337e+18ns Time +9.22337e+18ns:+9.22337e+18ns Size of this type is 344 bytes (on a 64-bit architecture).
Definition at line 162 of file uan-mac-rc.h.
TracedCallback signature for dequeue of a packet.
| [in] | packet | The Packet being received. |
| [in] | proto | The protocol number. |
Definition at line 199 of file uan-mac-rc.h.
| anonymous enum |
Packet types.
| Enumerator | |
|---|---|
| TYPE_DATA | Data. |
| TYPE_GWPING | Gateway ping. |
| TYPE_RTS | RTS. |
| TYPE_CTS | CTS. |
| TYPE_ACK | ACK. |
Definition at line 166 of file uan-mac-rc.h.
|
private |
MAC state.
| Enumerator | |
|---|---|
| UNASSOCIATED | Initial state. |
| GWPSENT | Associated with gateway. |
| IDLE | Finished scheduling packet sends. |
| RTSSENT | RTS just sent. |
| DATATX | (Unused). |
Definition at line 203 of file uan-mac-rc.h.
| ns3::UanMacRc::UanMacRc | ( | ) |
Default constructor.
Definition at line 153 of file uan-mac-rc.cc.
References ns3::UanHeaderCommon::GetSerializedSize(), ns3::UanHeaderRcCtsGlobal::GetSerializedSize(), ns3::UanHeaderRcCts::GetSerializedSize(), m_ctsSizeG, m_ctsSizeN, and m_ev.
Here is the call graph for this function:
|
override |
Dummy destructor, DoDispose.
Definition at line 171 of file uan-mac-rc.cc.
|
overridevirtual |
Assign a fixed random variable stream number to the random variables used by this model.
Return the number of streams (possibly zero) that have been assigned.
| stream | First stream index to use. |
Implements ns3::UanMac.
Definition at line 270 of file uan-mac-rc.cc.
References m_ev, NS_LOG_FUNCTION, and ns3::RandomVariableStream::SetStream().
Here is the call graph for this function:
|
private |
Associate with a gateway by sending the first GWPING.
Definition at line 610 of file uan-mac-rc.cc.
References ns3::Packet::AddHeader(), AssociateTimeout(), ns3::Mac8Address::ConvertFrom(), CreateRtsHeader(), ns3::UanMac::GetAddress(), ns3::Mac8Address::GetBroadcast(), ns3::ExponentialRandomVariable::GetValue(), GWPSENT, IsPhy1Ok(), ns3::EventId::IsRunning(), m_cntrlSends, m_currentRate, m_ev, m_frameNo, m_maxFrames, m_numRates, m_phy, m_pktQueue, m_resList, m_retryRate, m_rtsBlocked, m_rtsEvent, m_state, ns3::Now(), ns3::Simulator::Now(), NS_ASSERT, NS_LOG_DEBUG, two-ray-to-three-gpp-ch-calibration::res, ns3::Time::S, ns3::Simulator::Schedule(), ns3::Seconds(), SendPacket(), ns3::ObjectBase::SetAttribute(), timeout, and TYPE_GWPING.
Referenced by Enqueue().
Here is the call graph for this function:
Here is the caller graph for this function:
|
private |
Periodically retry association.
Definition at line 639 of file uan-mac-rc.cc.
References ns3::Packet::AddHeader(), ns3::Mac8Address::ConvertFrom(), CreateRtsHeader(), ns3::UanMac::GetAddress(), ns3::Mac8Address::GetBroadcast(), ns3::ExponentialRandomVariable::GetValue(), GWPSENT, IsPhy1Ok(), ns3::EventId::IsRunning(), m_cntrlSends, m_currentRate, m_ev, m_numRates, m_phy, m_resList, m_retryRate, m_rtsBlocked, m_rtsEvent, m_state, ns3::Simulator::Now(), NS_ASSERT, two-ray-to-three-gpp-ch-calibration::res, ns3::Simulator::Schedule(), ns3::Seconds(), SendPacket(), ns3::ObjectBase::SetAttribute(), timeout, and TYPE_GWPING.
Referenced by Associate().
Here is the call graph for this function:
Here is the caller graph for this function:Attach PHY layer to this MAC.
Some MACs may be designed to work with multiple PHY layers. Others may only work with one.
| phy | Phy layer to attach to this MAC. |
Implements ns3::UanMac.
Definition at line 320 of file uan-mac-rc.cc.
References m_phy, ns3::MakeCallback(), third::phy, and ReceiveOkFromPhy().
Here is the call graph for this function:
|
private |
Callback to block RST.
Definition at line 772 of file uan-mac-rc.cc.
References m_rtsBlocked.
Referenced by ReceiveOkFromPhy().
Here is the caller graph for this function:
|
overridevirtual |
Clears all pointer references.
Implements ns3::UanMac.
Definition at line 176 of file uan-mac-rc.cc.
References ns3::EventId::Cancel(), m_cleared, m_phy, m_pktQueue, m_resList, m_rtsEvent, and m_startAgain.
Referenced by DoDispose().
Here is the call graph for this function:
Here is the caller graph for this function:
|
private |
Create the RTS header from a Reservation.
| res | The Reservation. |
Definition at line 597 of file uan-mac-rc.cc.
References two-ray-to-three-gpp-ch-calibration::res, ns3::UanHeaderRcRts::SetFrameNo(), ns3::UanHeaderRcRts::SetLength(), ns3::UanHeaderRcRts::SetNoFrames(), ns3::UanHeaderRcRts::SetRetryNo(), and ns3::UanHeaderRcRts::SetTimeStamp().
Referenced by Associate(), AssociateTimeout(), RtsTimeout(), and SendRts().
Here is the call graph for this function:
Here is the caller graph for this function:
|
overrideprotectedvirtual |
Destructor implementation.
This method is called by Dispose() or by the Object's destructor, whichever comes first.
Subclasses are expected to implement their real destruction code in an overridden version of this method and chain up to their parent's implementation once they are done. i.e, for simplicity, the destructor of every subclass should be empty and its content should be moved to the associated DoDispose() method.
It is safe to call GetObject() from within this method.
Reimplemented from ns3::Object.
Definition at line 200 of file uan-mac-rc.cc.
References Clear(), and ns3::Object::DoDispose().
Here is the call graph for this function:
|
overridevirtual |
Enqueue packet to be transmitted.
| pkt | Packet to be transmitted. |
| dest | Destination address. |
| protocolNumber | The type of the packet. |
Implements ns3::UanMac.
Definition at line 278 of file uan-mac-rc.cc.
References Associate(), ns3::Mac8Address::ConvertFrom(), DATATX, GWPSENT, IDLE, ns3::EventId::IsRunning(), m_pktQueue, m_queueLimit, m_rtsEvent, m_state, NS_LOG_WARN, RTSSENT, SendRts(), and UNASSOCIATED.
Here is the call graph for this function:
|
static |
Register this type.
Definition at line 207 of file uan-mac-rc.cc.
References m_dequeueLogger, m_enqueueLogger, m_learnedProp, m_maxFrames, m_minRetryRate, m_numRates, m_queueLimit, m_retryRate, m_retryStep, m_rxLogger, m_sifs, ns3::MakeDoubleAccessor(), ns3::MakeTimeAccessor(), ns3::MakeTimeChecker(), ns3::MakeTraceSourceAccessor(), ns3::MakeUintegerAccessor(), ns3::Seconds(), and ns3::TypeId::SetParent().
Here is the call graph for this function:
|
private |
Check that PHY is ok: not CTS or ACK not to my address.
Definition at line 708 of file uan-mac-rc.cc.
References ns3::Mac8Address::ConvertFrom(), ns3::UanMac::GetAddress(), ns3::UanHeaderCommon::GetDest(), ns3::UanHeaderCommon::GetType(), m_phy, ns3::Packet::PeekHeader(), TYPE_ACK, and TYPE_CTS.
Referenced by Associate(), AssociateTimeout(), RtsTimeout(), and SendRts().
Here is the call graph for this function:
Here is the caller graph for this function:Process a received ACK.
| ack | The ACK packet. |
Definition at line 542 of file uan-mac-rc.cc.
References ns3::Mac8Address::ConvertFrom(), ns3::UanMac::GetAddress(), ns3::UanHeaderRcAck::GetFrameNo(), ns3::UanHeaderRcAck::GetNackedFrames(), ns3::UanHeaderRcAck::GetNoNacks(), m_pktQueue, m_resList, ns3::Now(), NS_LOG_DEBUG, ns3::Packet::RemoveHeader(), and ns3::Time::S.
Referenced by ReceiveOkFromPhy().
Here is the call graph for this function:
Here is the caller graph for this function:PHY receive ok Callback.
| pkt | The received packet. |
| sinr | (Unused). |
| mode | Modulation mode. |
Definition at line 327 of file uan-mac-rc.cc.
References BlockRtsing(), ns3::Mac8Address::ConvertFrom(), ns3::UanMac::GetAddress(), ns3::UanHeaderRcCts::GetAddress(), ns3::Mac8Address::GetBroadcast(), ns3::UanHeaderCommon::GetDest(), ns3::UanHeaderCommon::GetProtocolNumber(), ns3::UanHeaderRcCtsGlobal::GetRateNum(), ns3::UanHeaderRcCtsGlobal::GetRetryRate(), ns3::UanHeaderCommon::GetSerializedSize(), ns3::Packet::GetSize(), ns3::UanHeaderCommon::GetSrc(), ns3::UanHeaderCommon::GetType(), ns3::UanHeaderRcCtsGlobal::GetWindowTime(), GWPSENT, m_assocAddr, m_currentRate, m_forwardUpCb, m_minRetryRate, m_retryRate, m_retryStep, m_rtsBlocked, m_rxLogger, m_state, ns3::Now(), NS_FATAL_ERROR, NS_LOG_DEBUG, ProcessAck(), ns3::Packet::RemoveHeader(), RTSSENT, ns3::Time::S, ns3::Simulator::Schedule(), ScheduleData(), ns3::UanHeaderRcCts::SetAddress(), TYPE_ACK, TYPE_CTS, TYPE_DATA, TYPE_GWPING, and TYPE_RTS.
Referenced by AttachPhy().
Here is the call graph for this function:
Here is the caller graph for this function:
|
private |
Retry RTS.
Definition at line 731 of file uan-mac-rc.cc.
References ns3::Packet::AddHeader(), ns3::Mac8Address::ConvertFrom(), CreateRtsHeader(), ns3::UanMac::GetAddress(), ns3::Mac8Address::GetBroadcast(), ns3::ExponentialRandomVariable::GetValue(), IsPhy1Ok(), ns3::EventId::IsRunning(), m_cntrlSends, m_currentRate, m_ev, m_numRates, m_phy, m_resList, m_retryRate, m_rtsBlocked, m_rtsEvent, m_state, ns3::Now(), ns3::Simulator::Now(), NS_ASSERT, NS_FATAL_ERROR, two-ray-to-three-gpp-ch-calibration::res, RTSSENT, ns3::Time::S, ns3::Simulator::Schedule(), ns3::Seconds(), SendPacket(), ns3::ObjectBase::SetAttribute(), timeout, and TYPE_RTS.
Referenced by SendRts().
Here is the call graph for this function:
Here is the caller graph for this function:
|
private |
Schedule Packet sends.
| ctsh | The CTS header identifying the frame number and delay. |
| ctsg | The CTS global header giving the transmit time stamp base. |
| ctsBytes | Number of bytes total in CTS packet. |
Definition at line 421 of file uan-mac-rc.cc.
References ns3::Packet::AddHeader(), ns3::Time::As(), ns3::EventId::Cancel(), ns3::Mac8Address::ConvertFrom(), ns3::Packet::Copy(), ns3::UanMac::GetAddress(), ns3::UanHeaderRcCts::GetDelayToTx(), ns3::UanHeaderRcCts::GetFrameNo(), ns3::Packet::GetSize(), ns3::UanHeaderRcCtsGlobal::GetTxTimeStamp(), ns3::ExponentialRandomVariable::GetValue(), GWPSENT, IDLE, ns3::EventId::IsRunning(), m_assocAddr, m_currentRate, m_ev, m_learnedProp, m_phy, m_pktQueue, m_resList, m_retryRate, m_rtsEvent, m_sifs, m_state, ns3::Now(), ns3::Simulator::Now(), NS_ASSERT, NS_FATAL_ERROR, NS_LOG_DEBUG, RTSSENT, ns3::Time::S, ns3::Simulator::Schedule(), ns3::Seconds(), SendPacket(), SendRts(), ns3::ObjectBase::SetAttribute(), ns3::UanHeaderCommon::SetDest(), ns3::UanHeaderRcData::SetFrameNo(), ns3::UanHeaderRcData::SetPropDelay(), ns3::UanHeaderCommon::SetSrc(), ns3::UanHeaderCommon::SetType(), timeout, and TYPE_DATA.
Referenced by ReceiveOkFromPhy().
Here is the call graph for this function:
Here is the caller graph for this function:Send on packet on the PHY.
| pkt | The packet. |
| rate | The transmission rate. |
Definition at line 507 of file uan-mac-rc.cc.
References ns3::Mac8Address::ConvertFrom(), ns3::UanMac::GetAddress(), ns3::UanHeaderCommon::GetDest(), ns3::Packet::GetSize(), ns3::UanHeaderCommon::GetType(), m_dequeueLogger, m_phy, ns3::Now(), NS_LOG_DEBUG, ns3::Packet::PeekHeader(), ns3::Time::S, check-style-clang-format::type, TYPE_ACK, TYPE_CTS, TYPE_DATA, TYPE_GWPING, and TYPE_RTS.
Referenced by Associate(), AssociateTimeout(), RtsTimeout(), ScheduleData(), and SendRts().
Here is the call graph for this function:
Here is the caller graph for this function:
|
private |
Send RTS packet.
Definition at line 673 of file uan-mac-rc.cc.
References ns3::Packet::AddHeader(), ns3::Mac8Address::ConvertFrom(), CreateRtsHeader(), ns3::UanMac::GetAddress(), ns3::Mac8Address::GetBroadcast(), ns3::ExponentialRandomVariable::GetValue(), IsPhy1Ok(), ns3::EventId::IsRunning(), m_cntrlSends, m_currentRate, m_ev, m_frameNo, m_maxFrames, m_numRates, m_phy, m_pktQueue, m_resList, m_retryRate, m_rtsBlocked, m_rtsEvent, m_state, ns3::Simulator::Now(), NS_ASSERT, two-ray-to-three-gpp-ch-calibration::res, RTSSENT, RtsTimeout(), ns3::Simulator::Schedule(), ns3::Seconds(), SendPacket(), ns3::ObjectBase::SetAttribute(), timeout, and TYPE_RTS.
Referenced by Enqueue(), and ScheduleData().
Here is the call graph for this function:
Here is the caller graph for this function:
|
overridevirtual |
Set the callback to forward packets up to higher layers.
| cb | The callback. packet The packet. address The source address. |
Implements ns3::UanMac.
Definition at line 314 of file uan-mac-rc.cc.
References m_forwardUpCb.
|
private |
Next hop address.
Definition at line 217 of file uan-mac-rc.h.
Referenced by ReceiveOkFromPhy(), and ScheduleData().
|
private |
|
staticprivate |
Global count of calls to Associate, AssociateTimeout, SendRts, and RtsTimeout.
Definition at line 312 of file uan-mac-rc.h.
Referenced by Associate(), AssociateTimeout(), RtsTimeout(), and SendRts().
|
private |
Size of UanHeaderCommon and UanHeaderRcCtsGlobal.
Definition at line 231 of file uan-mac-rc.h.
Referenced by UanMacRc().
|
private |
|
private |
Rate number corresponding to data rate of current cycle.
Definition at line 220 of file uan-mac-rc.h.
Referenced by Associate(), AssociateTimeout(), ReceiveOkFromPhy(), RtsTimeout(), ScheduleData(), and SendRts().
|
private |
A was passed down to the PHY from the MAC.
Definition at line 248 of file uan-mac-rc.h.
Referenced by GetTypeId(), and SendPacket().
|
private |
A packet arrived at the MAC for transmission.
Definition at line 246 of file uan-mac-rc.h.
Referenced by GetTypeId().
|
private |
Provides exponential random variables.
Definition at line 315 of file uan-mac-rc.h.
Referenced by UanMacRc(), AssignStreams(), Associate(), AssociateTimeout(), RtsTimeout(), ScheduleData(), and SendRts().
|
private |
The callback to forward a packet up to higher layer.
Definition at line 241 of file uan-mac-rc.h.
Referenced by ReceiveOkFromPhy(), and SetForwardUpCb().
|
private |
Current frame number.
Definition at line 223 of file uan-mac-rc.h.
Referenced by Associate(), and SendRts().
|
private |
Propagation delay to gateway.
Definition at line 225 of file uan-mac-rc.h.
Referenced by GetTypeId(), and ScheduleData().
|
private |
Maximum number of frames to include in a single RTS.
Definition at line 221 of file uan-mac-rc.h.
Referenced by Associate(), GetTypeId(), and SendRts().
|
private |
Smallest allowed RTS retry rate.
Definition at line 227 of file uan-mac-rc.h.
Referenced by GetTypeId(), and ReceiveOkFromPhy().
|
private |
Number of rates per Phy layer.
Definition at line 219 of file uan-mac-rc.h.
Referenced by Associate(), AssociateTimeout(), GetTypeId(), RtsTimeout(), and SendRts().
PHY layer attached to this MAC.
Definition at line 218 of file uan-mac-rc.h.
Referenced by Associate(), AssociateTimeout(), AttachPhy(), Clear(), IsPhy1Ok(), RtsTimeout(), ScheduleData(), SendPacket(), and SendRts().
|
private |
Pending packets.
Definition at line 236 of file uan-mac-rc.h.
Referenced by Associate(), Clear(), Enqueue(), ProcessAck(), ScheduleData(), and SendRts().
|
private |
Maximum packets to queue at MAC.
Definition at line 222 of file uan-mac-rc.h.
Referenced by Enqueue(), and GetTypeId().
|
private |
List of scheduled reservations.
Definition at line 238 of file uan-mac-rc.h.
Referenced by Associate(), AssociateTimeout(), Clear(), ProcessAck(), RtsTimeout(), ScheduleData(), and SendRts().
|
private |
Number of retry attempts per second (of RTS/GWPING.
Definition at line 216 of file uan-mac-rc.h.
Referenced by Associate(), AssociateTimeout(), GetTypeId(), ReceiveOkFromPhy(), RtsTimeout(), ScheduleData(), and SendRts().
|
private |
Retry rate increment.
Definition at line 228 of file uan-mac-rc.h.
Referenced by GetTypeId(), and ReceiveOkFromPhy().
|
private |
RTS blocked while processing ACK.
Definition at line 213 of file uan-mac-rc.h.
Referenced by Associate(), AssociateTimeout(), BlockRtsing(), ReceiveOkFromPhy(), RtsTimeout(), and SendRts().
|
private |
The RTS event.
Definition at line 251 of file uan-mac-rc.h.
Referenced by Associate(), AssociateTimeout(), Clear(), Enqueue(), RtsTimeout(), ScheduleData(), and SendRts().
|
private |
A packet was destined for and received at this MAC layer.
Definition at line 244 of file uan-mac-rc.h.
Referenced by GetTypeId(), and ReceiveOkFromPhy().
|
private |
Spacing between frames to account for timing error and processing delay.
Definition at line 224 of file uan-mac-rc.h.
Referenced by GetTypeId(), and ScheduleData().
|
private |
|
private |
MAC state.
Definition at line 212 of file uan-mac-rc.h.
Referenced by Associate(), AssociateTimeout(), Enqueue(), ReceiveOkFromPhy(), RtsTimeout(), ScheduleData(), and SendRts().