Generate traffic to a single destination according to an OnOff pattern. More...
#include "onoff-application.h"
Inheritance diagram for ns3::OnOffApplication:
Collaboration diagram for ns3::OnOffApplication:Public Member Functions | |
| OnOffApplication () | |
| ~OnOffApplication () override | |
| int64_t | AssignStreams (int64_t stream) |
| Assign a fixed random variable stream number to the random variables used by this model. More... | |
| Ptr< Socket > | GetSocket () const |
| Return a pointer to associated socket. More... | |
| void | SetMaxBytes (uint64_t maxBytes) |
| Set the total number of bytes to send. More... | |
Public Member Functions inherited from ns3::Application | |
| Application () | |
| ~Application () override | |
| Ptr< Node > | GetNode () const |
| void | SetNode (Ptr< Node > node) |
| void | SetStartTime (Time start) |
| Specify application start time. More... | |
| void | SetStopTime (Time stop) |
| Specify application stop time. More... | |
Public Member Functions inherited from ns3::Object | |
| Object () | |
| Constructor. More... | |
| ~Object () override | |
| Destructor. More... | |
| void | AggregateObject (Ptr< Object > other) |
| Aggregate two Objects together. More... | |
| void | Dispose () |
| Dispose of this Object. More... | |
| AggregateIterator | GetAggregateIterator () const |
| Get an iterator to the Objects aggregated to this one. More... | |
| TypeId | GetInstanceTypeId () const override |
| Get the most derived TypeId for this Object. More... | |
| template<typename T > | |
| Ptr< T > | GetObject () const |
| Get a pointer to the requested aggregated Object. More... | |
| template<> | |
| Ptr< Object > | GetObject () const |
| Specialization of () for objects of type ns3::Object. More... | |
| template<typename T > | |
| Ptr< T > | GetObject (TypeId tid) const |
| Get a pointer to the requested aggregated Object by TypeId. More... | |
| template<> | |
| Ptr< Object > | GetObject (TypeId tid) const |
| Specialization of (TypeId tid) for objects of type ns3::Object. More... | |
| void | Initialize () |
| Invoke DoInitialize on all Objects aggregated to this one. More... | |
| bool | IsInitialized () const |
| Check if the object has been initialized. More... | |
Public Member Functions inherited from ns3::SimpleRefCount< Object, ObjectBase, ObjectDeleter > | |
| SimpleRefCount () | |
| Default constructor. More... | |
| SimpleRefCount (const SimpleRefCount &o[[maybe_unused]]) | |
| Copy constructor. More... | |
| uint32_t | GetReferenceCount () const |
| Get the reference count of the object. More... | |
| SimpleRefCount & | operator= (const SimpleRefCount &o[[maybe_unused]]) |
| Assignment operator. More... | |
| void | Ref () const |
| Increment the reference count. More... | |
| void | Unref () const |
| Decrement the reference count. More... | |
Public Member Functions inherited from ns3::ObjectBase | |
| virtual | ~ObjectBase () |
| Virtual destructor. More... | |
| void | GetAttribute (std::string name, AttributeValue &value) const |
| Get the value of an attribute, raising fatal errors if unsuccessful. More... | |
| bool | GetAttributeFailSafe (std::string name, AttributeValue &value) const |
| Get the value of an attribute without raising errors. More... | |
| void | SetAttribute (std::string name, const AttributeValue &value) |
| Set a single attribute, raising fatal errors if unsuccessful. More... | |
| bool | SetAttributeFailSafe (std::string name, const AttributeValue &value) |
| Set a single attribute without raising errors. More... | |
| bool | TraceConnect (std::string name, std::string context, const CallbackBase &cb) |
| Connect a TraceSource to a Callback with a context. More... | |
| bool | TraceConnectWithoutContext (std::string name, const CallbackBase &cb) |
| Connect a TraceSource to a Callback without a context. More... | |
| bool | TraceDisconnect (std::string name, std::string context, const CallbackBase &cb) |
| Disconnect from a TraceSource a Callback previously connected with a context. More... | |
| bool | TraceDisconnectWithoutContext (std::string name, const CallbackBase &cb) |
| Disconnect from a TraceSource a Callback previously connected without a context. More... | |
Static Public Member Functions | |
| static TypeId | GetTypeId () |
| Get the type ID. More... | |
Static Public Member Functions inherited from ns3::Application | |
| static TypeId | GetTypeId () |
| Get the type ID. More... | |
Static Public Member Functions inherited from ns3::Object | |
| static TypeId | GetTypeId () |
| Register this type. More... | |
Static Public Member Functions inherited from ns3::ObjectBase | |
| static TypeId | GetTypeId () |
| Get the type ID. More... | |
Protected Member Functions | |
| void | DoDispose () override |
| Destructor implementation. More... | |
Protected Member Functions inherited from ns3::Application | |
| void | DoDispose () override |
| Destructor implementation. More... | |
| void | DoInitialize () override |
| Initialize() implementation. More... | |
Protected Member Functions inherited from ns3::Object | |
| Object (const Object &o) | |
| Copy an Object. More... | |
| virtual void | NotifyNewAggregate () |
| Notify all Objects aggregated to this one of a new Object being aggregated. More... | |
Protected Member Functions inherited from ns3::ObjectBase | |
| void | ConstructSelf (const AttributeConstructionList &attributes) |
| Complete construction of ObjectBase; invoked by derived classes. More... | |
| virtual void | NotifyConstructionCompleted () |
| Notifier called once the ObjectBase is fully constructed. More... | |
Private Member Functions | |
| void | CancelEvents () |
| Cancel all pending events. More... | |
| void | ConnectionFailed (Ptr< Socket > socket) |
| Handle a Connection Failed event. More... | |
| void | ConnectionSucceeded (Ptr< Socket > socket) |
| Handle a Connection Succeed event. More... | |
| void | ScheduleNextTx () |
| Schedule the next packet transmission. More... | |
| void | ScheduleStartEvent () |
| Schedule the next On period start. More... | |
| void | ScheduleStopEvent () |
| Schedule the next Off period start. More... | |
| void | SendPacket () |
| Send a packet. More... | |
| void | StartApplication () override |
| Application specific startup code. More... | |
| void | StartSending () |
| Start an On period. More... | |
| void | StopApplication () override |
| Application specific shutdown code. More... | |
| void | StopSending () |
| Start an Off period. More... | |
Private Attributes | |
| DataRate | m_cbrRate |
| Rate that data is generated. More... | |
| DataRate | m_cbrRateFailSafe |
| Rate that data is generated (check copy) More... | |
| bool | m_connected |
| True if connected. More... | |
| bool | m_enableSeqTsSizeHeader {false} |
| Enable or disable the use of SeqTsSizeHeader. More... | |
| Time | m_lastStartTime |
| Time last packet sent. More... | |
| Address | m_local |
| Local address to bind to. More... | |
| uint64_t | m_maxBytes |
| Limit total number of bytes sent. More... | |
| Ptr< RandomVariableStream > | m_offTime |
| rng for Off Time More... | |
| Ptr< RandomVariableStream > | m_onTime |
| rng for On Time More... | |
| Address | m_peer |
| Peer address. More... | |
| uint32_t | m_pktSize |
| Size of packets. More... | |
| uint32_t | m_residualBits |
| Number of generated, but not sent, bits. More... | |
| EventId | m_sendEvent |
| Event id of pending "send packet" event. More... | |
| uint32_t | m_seq {0} |
| Sequence. More... | |
| Ptr< Socket > | m_socket |
| Associated socket. More... | |
| EventId | m_startStopEvent |
| Event id for next start or stop event. More... | |
| TypeId | m_tid |
| Type of the socket used. More... | |
| uint64_t | m_totBytes |
| Total bytes sent so far. More... | |
| TracedCallback< Ptr< const Packet > > | m_txTrace |
| Traced Callback: transmitted packets. More... | |
| TracedCallback< Ptr< const Packet >, const Address &, const Address & > | m_txTraceWithAddresses |
| Callbacks for tracing the packet Tx events, includes source and destination addresses. More... | |
| TracedCallback< Ptr< const Packet >, const Address &, const Address &, const SeqTsSizeHeader & > | m_txTraceWithSeqTsSize |
| Callback for tracing the packet Tx events, includes source, destination, the packet sent, and header. More... | |
| Ptr< Packet > | m_unsentPacket |
| Unsent packet cached for future attempt. More... | |
Additional Inherited Members | |
Public Types inherited from ns3::Application | |
| typedef void(* | DelayAddressCallback) (const Time &delay, const Address &from) |
| Common callback signature for packet delay and address. More... | |
| typedef void(* | StateTransitionCallback) (const std::string &oldState, const std::string &newState) |
| Common signature used by callbacks to application's state transition trace source. More... | |
Protected Attributes inherited from ns3::Application | |
| Ptr< Node > | m_node |
| The node that this application is installed on. More... | |
| EventId | m_startEvent |
| The event that will fire at m_startTime to start the application. More... | |
| Time | m_startTime |
| The simulation time that the application will start. More... | |
| EventId | m_stopEvent |
| The event that will fire at m_stopTime to end the application. More... | |
| Time | m_stopTime |
| The simulation time that the application will end. More... | |
Related Functions inherited from ns3::ObjectBase | |
| static TypeId | GetObjectIid () |
| Ensure the TypeId for ObjectBase gets fully configured to anchor the inheritance tree properly. More... | |
Generate traffic to a single destination according to an OnOff pattern.
This traffic generator follows an On/Off pattern: after Application::StartApplication is called, "On" and "Off" states alternate. The duration of each of these states is determined with the onTime and the offTime random variables. During the "Off" state, no traffic is generated. During the "On" state, cbr traffic is generated. This cbr traffic is characterized by the specified "data rate" and "packet size".
Note: When an application is started, the first packet transmission occurs after a delay equal to (packet size/bit rate). Note also, when an application transitions into an off state in between packet transmissions, the remaining time until when the next transmission would have occurred is cached and is used when the application starts up again. Example: packet size = 1000 bits, bit rate = 500 bits/sec. If the application is started at time 3 seconds, the first packet transmission will be scheduled for time 5 seconds (3 + 1000/500) and subsequent transmissions at 2 second intervals. If the above application were instead stopped at time 4 seconds, and restarted at time 5.5 seconds, then the first packet would be sent at time 6.5 seconds, because when it was stopped at 4 seconds, there was only 1 second remaining until the originally scheduled transmission, and this time remaining information is cached and used to schedule the next transmission upon restarting.
If the underlying socket type supports broadcast, this application will automatically enable the SetAllowBroadcast(true) socket option.
If the attribute "EnableSeqTsSizeHeader" is enabled, the application will use some bytes of the payload to store an header with a sequence number, a timestamp, and the size of the packet sent. Support for extracting statistics from this header have been added to ns3::PacketSink (enable its "EnableSeqTsSizeHeader" attribute), or users may extract the header via trace sources. Note that the continuity of the sequence number may be disrupted across On/Off cycles.
ns3::OnOffApplication is accessible through the following paths with Config::Set and Config::Connect:
DataRate Address TypeId Address Time +9.22337e+18ns:+9.22337e+18ns Time +9.22337e+18ns:+9.22337e+18ns Size of this type is 368 bytes (on a 64-bit architecture).
Definition at line 95 of file onoff-application.h.
| ns3::OnOffApplication::OnOffApplication | ( | ) |
Definition at line 126 of file onoff-application.cc.
References NS_LOG_FUNCTION.
|
override |
Definition at line 137 of file onoff-application.cc.
References NS_LOG_FUNCTION.
| int64_t ns3::OnOffApplication::AssignStreams | ( | int64_t | stream | ) |
Assign a fixed random variable stream number to the random variables used by this model.
| stream | first stream index to use |
Definition at line 157 of file onoff-application.cc.
References m_offTime, m_onTime, NS_LOG_FUNCTION, and ns3::RandomVariableStream::SetStream().
Here is the call graph for this function:
|
private |
Cancel all pending events.
Definition at line 255 of file onoff-application.cc.
References ns3::Simulator::Cancel(), two-ray-to-three-gpp-ch-calibration::delta, ns3::DataRate::GetBitRate(), ns3::int64x64_t::GetHigh(), ns3::EventId::IsRunning(), m_cbrRate, m_cbrRateFailSafe, m_lastStartTime, m_residualBits, m_sendEvent, m_startStopEvent, m_unsentPacket, ns3::Simulator::Now(), NS_LOG_DEBUG, NS_LOG_FUNCTION, and ns3::Time::S.
Referenced by DoDispose(), StartApplication(), StopApplication(), and StopSending().
Here is the call graph for this function:
Here is the caller graph for this function:Handle a Connection Failed event.
| socket | the not connected socket |
Definition at line 420 of file onoff-application.cc.
References NS_FATAL_ERROR, and NS_LOG_FUNCTION.
Referenced by StartApplication().
Here is the caller graph for this function:Handle a Connection Succeed event.
| socket | the connected socket |
Definition at line 411 of file onoff-application.cc.
References m_connected, NS_LOG_FUNCTION, and ScheduleStartEvent().
Referenced by StartApplication().
Here is the call graph for this function:
Here is the caller graph for this function:
|
overrideprotectedvirtual |
Destructor implementation.
This method is called by Dispose() or by the Object's destructor, whichever comes first.
Subclasses are expected to implement their real destruction code in an overridden version of this method and chain up to their parent's implementation once they are done. i.e, for simplicity, the destructor of every subclass should be empty and its content should be moved to the associated DoDispose() method.
It is safe to call GetObject() from within this method.
Reimplemented from ns3::Object.
Definition at line 166 of file onoff-application.cc.
References CancelEvents(), ns3::Application::DoDispose(), m_socket, m_unsentPacket, and NS_LOG_FUNCTION.
Here is the call graph for this function:Return a pointer to associated socket.
Definition at line 150 of file onoff-application.cc.
References m_socket, and NS_LOG_FUNCTION.
|
static |
Get the type ID.
Definition at line 54 of file onoff-application.cc.
References ns3::UdpSocketFactory::GetTypeId(), m_cbrRate, m_enableSeqTsSizeHeader, m_local, m_maxBytes, m_offTime, m_onTime, m_peer, m_pktSize, m_tid, m_txTrace, m_txTraceWithAddresses, m_txTraceWithSeqTsSize, ns3::MakeBooleanAccessor(), ns3::MakeBooleanChecker(), ns3::MakePointerAccessor(), ns3::MakeTraceSourceAccessor(), ns3::MakeTypeIdAccessor(), ns3::MakeTypeIdChecker(), ns3::MakeUintegerAccessor(), and ns3::TypeId::SetParent().
Here is the call graph for this function:
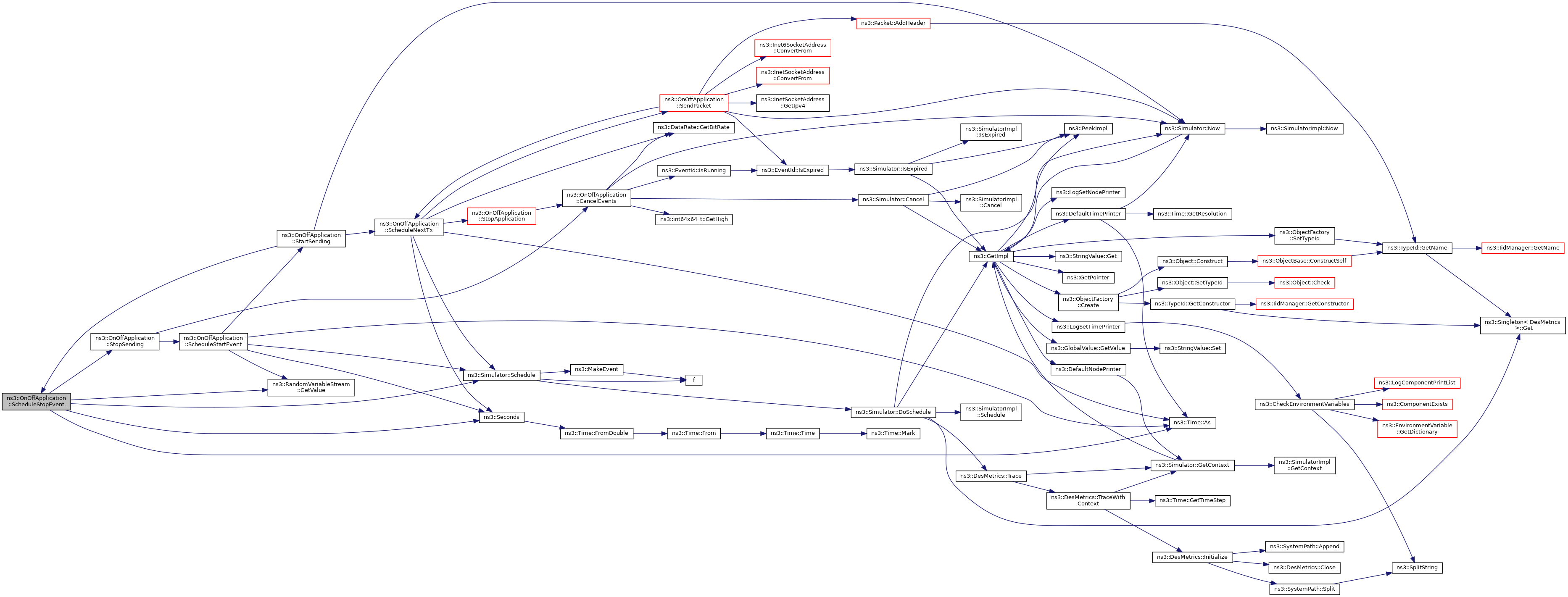
|
private |
Schedule the next packet transmission.
Definition at line 299 of file onoff-application.cc.
References ns3::Time::As(), ns3::DataRate::GetBitRate(), m_cbrRate, m_maxBytes, m_pktSize, m_residualBits, m_sendEvent, m_totBytes, NS_ABORT_MSG_IF, NS_LOG_FUNCTION, NS_LOG_LOGIC, ns3::Time::S, ns3::Simulator::Schedule(), ns3::Seconds(), SendPacket(), and StopApplication().
Referenced by SendPacket(), and StartSending().
Here is the call graph for this function:
Here is the caller graph for this function:
|
private |
Schedule the next On period start.
Definition at line 321 of file onoff-application.cc.
References ns3::Time::As(), ns3::RandomVariableStream::GetValue(), m_offTime, m_startStopEvent, NS_LOG_FUNCTION, NS_LOG_LOGIC, ns3::Time::S, ns3::Simulator::Schedule(), ns3::Seconds(), and StartSending().
Referenced by ConnectionSucceeded(), StartApplication(), and StopSending().
Here is the call graph for this function:
Here is the caller graph for this function:
|
private |
Schedule the next Off period start.
Definition at line 331 of file onoff-application.cc.
References ns3::Time::As(), ns3::RandomVariableStream::GetValue(), m_onTime, m_startStopEvent, NS_LOG_FUNCTION, NS_LOG_LOGIC, ns3::Time::S, ns3::Simulator::Schedule(), ns3::Seconds(), and StopSending().
Referenced by StartSending().
Here is the call graph for this function:
Here is the caller graph for this function:
|
private |
Send a packet.
Definition at line 341 of file onoff-application.cc.
References ns3::Packet::AddHeader(), ns3::Inet6SocketAddress::ConvertFrom(), ns3::InetSocketAddress::ConvertFrom(), ns3::InetSocketAddress::GetIpv4(), ns3::Inet6SocketAddress::GetIpv6(), ns3::Socket::GetPeerName(), ns3::InetSocketAddress::GetPort(), ns3::Inet6SocketAddress::GetPort(), ns3::SeqTsSizeHeader::GetSerializedSize(), ns3::Packet::GetSize(), ns3::Socket::GetSockName(), ns3::EventId::IsExpired(), ns3::Inet6SocketAddress::IsMatchingType(), ns3::InetSocketAddress::IsMatchingType(), m_enableSeqTsSizeHeader, m_lastStartTime, m_peer, m_pktSize, m_residualBits, m_sendEvent, m_seq, m_socket, m_totBytes, m_txTrace, m_txTraceWithAddresses, m_txTraceWithSeqTsSize, m_unsentPacket, ns3::Simulator::Now(), NS_ABORT_IF, NS_ASSERT, NS_LOG_DEBUG, NS_LOG_FUNCTION, NS_LOG_INFO, ns3::Time::S, ScheduleNextTx(), ns3::Socket::Send(), ns3::SeqTsHeader::SetSeq(), and ns3::SeqTsSizeHeader::SetSize().
Referenced by ScheduleNextTx().
Here is the call graph for this function:
Here is the caller graph for this function:| void ns3::OnOffApplication::SetMaxBytes | ( | uint64_t | maxBytes | ) |
Set the total number of bytes to send.
Once these bytes are sent, no packet is sent again, even in on state. The value zero means that there is no limit.
| maxBytes | the total number of bytes to send |
Definition at line 143 of file onoff-application.cc.
References m_maxBytes, and NS_LOG_FUNCTION.
|
overrideprivatevirtual |
Application specific startup code.
The StartApplication method is called at the start time specified by Start This method should be overridden by all or most application subclasses.
Reimplemented from ns3::Application.
Definition at line 179 of file onoff-application.cc.
References ns3::Socket::Bind(), ns3::Socket::Bind6(), CancelEvents(), ns3::Socket::Connect(), ConnectionFailed(), ConnectionSucceeded(), ns3::Socket::CreateSocket(), ns3::Application::GetNode(), ns3::Address::IsInvalid(), ns3::Inet6SocketAddress::IsMatchingType(), ns3::InetSocketAddress::IsMatchingType(), ns3::PacketSocketAddress::IsMatchingType(), m_cbrRate, m_cbrRateFailSafe, m_connected, m_local, m_peer, m_socket, m_tid, ns3::MakeCallback(), NS_ABORT_MSG_IF, NS_FATAL_ERROR, NS_LOG_FUNCTION, ScheduleStartEvent(), ns3::Socket::SetAllowBroadcast(), ns3::Socket::SetConnectCallback(), and ns3::Socket::ShutdownRecv().
Here is the call graph for this function:
|
private |
Start an On period.
Definition at line 280 of file onoff-application.cc.
References m_lastStartTime, ns3::Simulator::Now(), NS_LOG_FUNCTION, ScheduleNextTx(), and ScheduleStopEvent().
Referenced by ScheduleStartEvent().
Here is the call graph for this function:
Here is the caller graph for this function:
|
overrideprivatevirtual |
Application specific shutdown code.
The StopApplication method is called at the stop time specified by Stop This method should be overridden by all or most application subclasses.
Reimplemented from ns3::Application.
Definition at line 239 of file onoff-application.cc.
References CancelEvents(), ns3::Socket::Close(), m_socket, NS_LOG_FUNCTION, and NS_LOG_WARN.
Referenced by ScheduleNextTx().
Here is the call graph for this function:
Here is the caller graph for this function:
|
private |
Start an Off period.
Definition at line 289 of file onoff-application.cc.
References CancelEvents(), NS_LOG_FUNCTION, and ScheduleStartEvent().
Referenced by ScheduleStopEvent().
Here is the call graph for this function:
Here is the caller graph for this function:
|
private |
Rate that data is generated.
Definition at line 167 of file onoff-application.h.
Referenced by CancelEvents(), GetTypeId(), ScheduleNextTx(), and StartApplication().
|
private |
Rate that data is generated (check copy)
Definition at line 168 of file onoff-application.h.
Referenced by CancelEvents(), and StartApplication().
|
private |
True if connected.
Definition at line 164 of file onoff-application.h.
Referenced by ConnectionSucceeded(), and StartApplication().
|
private |
Enable or disable the use of SeqTsSizeHeader.
Definition at line 179 of file onoff-application.h.
Referenced by GetTypeId(), and SendPacket().
|
private |
Time last packet sent.
Definition at line 171 of file onoff-application.h.
Referenced by CancelEvents(), SendPacket(), and StartSending().
|
private |
Local address to bind to.
Definition at line 163 of file onoff-application.h.
Referenced by GetTypeId(), and StartApplication().
|
private |
Limit total number of bytes sent.
Definition at line 172 of file onoff-application.h.
Referenced by GetTypeId(), ScheduleNextTx(), and SetMaxBytes().
|
private |
rng for Off Time
Definition at line 166 of file onoff-application.h.
Referenced by AssignStreams(), GetTypeId(), and ScheduleStartEvent().
|
private |
rng for On Time
Definition at line 165 of file onoff-application.h.
Referenced by AssignStreams(), GetTypeId(), and ScheduleStopEvent().
|
private |
Peer address.
Definition at line 162 of file onoff-application.h.
Referenced by GetTypeId(), SendPacket(), and StartApplication().
|
private |
Size of packets.
Definition at line 169 of file onoff-application.h.
Referenced by GetTypeId(), ScheduleNextTx(), and SendPacket().
|
private |
Number of generated, but not sent, bits.
Definition at line 170 of file onoff-application.h.
Referenced by CancelEvents(), ScheduleNextTx(), and SendPacket().
|
private |
Event id of pending "send packet" event.
Definition at line 175 of file onoff-application.h.
Referenced by CancelEvents(), ScheduleNextTx(), and SendPacket().
|
private |
Associated socket.
Definition at line 161 of file onoff-application.h.
Referenced by DoDispose(), GetSocket(), SendPacket(), StartApplication(), and StopApplication().
|
private |
Event id for next start or stop event.
Definition at line 174 of file onoff-application.h.
Referenced by CancelEvents(), ScheduleStartEvent(), and ScheduleStopEvent().
|
private |
Type of the socket used.
Definition at line 176 of file onoff-application.h.
Referenced by GetTypeId(), and StartApplication().
|
private |
Total bytes sent so far.
Definition at line 173 of file onoff-application.h.
Referenced by ScheduleNextTx(), and SendPacket().
|
private |
Traced Callback: transmitted packets.
Definition at line 182 of file onoff-application.h.
Referenced by GetTypeId(), and SendPacket().
|
private |
Callbacks for tracing the packet Tx events, includes source and destination addresses.
Definition at line 185 of file onoff-application.h.
Referenced by GetTypeId(), and SendPacket().
|
private |
Callback for tracing the packet Tx events, includes source, destination, the packet sent, and header.
Definition at line 190 of file onoff-application.h.
Referenced by GetTypeId(), and SendPacket().
Unsent packet cached for future attempt.
Definition at line 178 of file onoff-application.h.
Referenced by CancelEvents(), DoDispose(), and SendPacket().