Test that SINR calculation and MCS selection works fine in a multi-cell interference scenario. More...
#include "lte-test-interference.h"
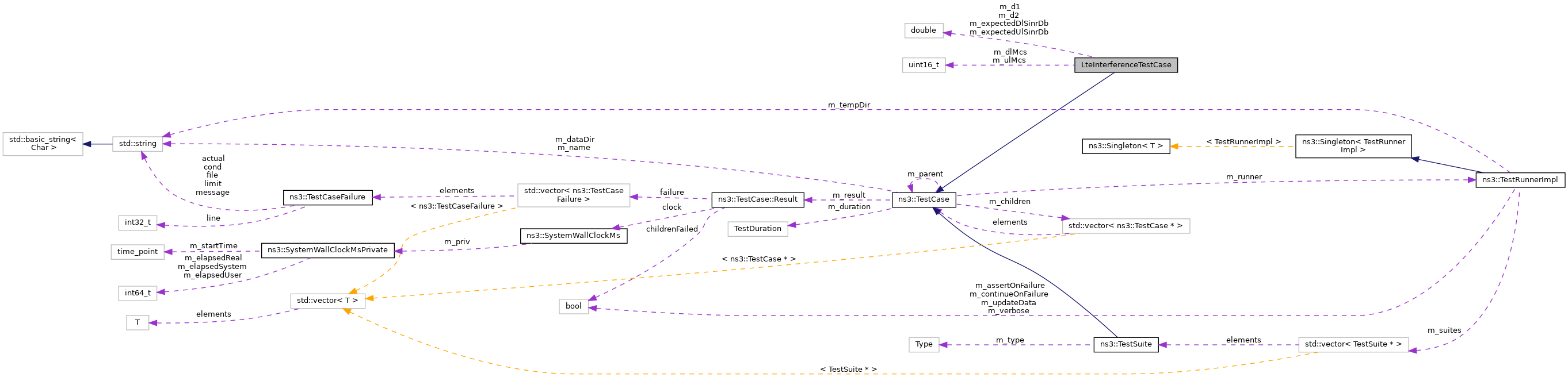
Inheritance diagram for LteInterferenceTestCase:
Collaboration diagram for LteInterferenceTestCase:Public Member Functions | |
| LteInterferenceTestCase (std::string name, double d1, double d2, double dlSinr, double ulSinr, double dlSe, double ulSe, uint16_t dlMcs, uint16_t ulMcs) | |
| Constructor. More... | |
| ~LteInterferenceTestCase () override | |
| void | DlScheduling (DlSchedulingCallbackInfo dlInfo) |
| DL scheduling function. More... | |
| void | UlScheduling (uint32_t frameNo, uint32_t subframeNo, uint16_t rnti, uint8_t mcs, uint16_t sizeTb) |
| UL scheduling function. More... | |
Public Member Functions inherited from ns3::TestCase | |
| TestCase (const TestCase &)=delete | |
| virtual | ~TestCase () |
| Destructor. More... | |
| std::string | GetName () const |
| TestCase & | operator= (const TestCase &)=delete |
Private Member Functions | |
| void | DoRun () override |
| Implementation to actually run this TestCase. More... | |
Private Attributes | |
| double | m_d1 |
| distance between UE and ENB More... | |
| double | m_d2 |
| distance between UE and other ENB More... | |
| uint16_t | m_dlMcs |
| the DL MCS More... | |
| double | m_expectedDlSinrDb |
| expected DL SINR in dB More... | |
| double | m_expectedUlSinrDb |
| expected UL SINR in dB More... | |
| uint16_t | m_ulMcs |
| the UL MCS More... | |
Additional Inherited Members | |
Public Types inherited from ns3::TestCase | |
| enum | TestDuration { QUICK = 1 , EXTENSIVE = 2 , TAKES_FOREVER = 3 } |
| How long the test takes to execute. More... | |
Protected Member Functions inherited from ns3::TestCase | |
| TestCase (std::string name) | |
| Constructor. More... | |
| void | AddTestCase (TestCase *testCase, TestDuration duration=QUICK) |
| Add an individual child TestCase to this test suite. More... | |
| TestCase * | GetParent () const |
| Get the parent of this TestCase. More... | |
| bool | IsStatusFailure () const |
| Check if any tests failed. More... | |
| bool | IsStatusSuccess () const |
| Check if all tests passed. More... | |
| void | SetDataDir (std::string directory) |
| Set the data directory where reference trace files can be found. More... | |
| void | ReportTestFailure (std::string cond, std::string actual, std::string limit, std::string message, std::string file, int32_t line) |
| Log the failure of this TestCase. More... | |
| bool | MustAssertOnFailure () const |
| Check if this run should assert on failure. More... | |
| bool | MustContinueOnFailure () const |
| Check if this run should continue on failure. More... | |
| std::string | CreateDataDirFilename (std::string filename) |
| Construct the full path to a file in the data directory. More... | |
| std::string | CreateTempDirFilename (std::string filename) |
| Construct the full path to a file in a temporary directory. More... | |
Test that SINR calculation and MCS selection works fine in a multi-cell interference scenario.
Definition at line 46 of file lte-test-interference.h.
| LteInterferenceTestCase::LteInterferenceTestCase | ( | std::string | name, |
| double | d1, | ||
| double | d2, | ||
| double | dlSinr, | ||
| double | ulSinr, | ||
| double | dlSe, | ||
| double | ulSe, | ||
| uint16_t | dlMcs, | ||
| uint16_t | ulMcs | ||
| ) |
Constructor.
TestCase.
| name | the reference name |
| d1 | distance between ENB and UE |
| d2 | distance between ENB and other UE |
| dlSinr | the DL SINR |
| ulSinr | the UL SINR |
| dlSe | the DL se |
| ulSe | the UL se |
| dlMcs | the DL MCS |
| ulMcs | the UL MCS |
Definition at line 200 of file lte-test-interference.cc.
|
override |
Definition at line 219 of file lte-test-interference.cc.
| void LteInterferenceTestCase::DlScheduling | ( | DlSchedulingCallbackInfo | dlInfo | ) |
DL scheduling function.
| dlInfo | the DL info |
Definition at line 367 of file lte-test-interference.cc.
References ns3::DlSchedulingCallbackInfo::frameNo, m_dlMcs, ns3::DlSchedulingCallbackInfo::mcsTb1, ns3::DlSchedulingCallbackInfo::mcsTb2, ns3::MilliSeconds(), ns3::Now(), NS_LOG_FUNCTION, NS_TEST_ASSERT_MSG_EQ, ns3::DlSchedulingCallbackInfo::rnti, ns3::DlSchedulingCallbackInfo::sizeTb1, ns3::DlSchedulingCallbackInfo::sizeTb2, and ns3::DlSchedulingCallbackInfo::subframeNo.
Referenced by LteTestDlSchedulingCallback().
Here is the call graph for this function:
Here is the caller graph for this function:
|
overrideprivatevirtual |
Implementation to actually run this TestCase.
Subclasses should override this method to conduct their tests.
Implements ns3::TestCase.
Definition at line 224 of file lte-test-interference.cc.
References ns3::LteHelper::ActivateDataRadioBearer(), ns3::LteHelper::Attach(), ns3::Config::Connect(), ns3::NodeContainer::Create(), ns3::NetDeviceContainer::Get(), ns3::TestCase::GetName(), ns3::Object::GetObject(), ns3::LteSpectrumValueCatcher::GetValue(), ns3::LteHelper::InstallEnbDevice(), ns3::LteHelper::InstallUeDevice(), LteTestDlSchedulingCallback(), LteTestUlSchedulingCallback(), m_d1, m_d2, m_dlMcs, m_expectedDlSinrDb, m_expectedUlSinrDb, m_ulMcs, ns3::MakeBoundCallback(), ns3::MakeCallback(), third::mobility, NS_LOG_INFO, NS_TEST_ASSERT_MSG_EQ_TOL, ns3::Seconds(), ns3::ObjectBase::SetAttribute(), ns3::Config::SetDefault(), ns3::LteHelper::SetSchedulerAttribute(), and ns3::LteHelper::SetSchedulerType().
Here is the call graph for this function:| void LteInterferenceTestCase::UlScheduling | ( | uint32_t | frameNo, |
| uint32_t | subframeNo, | ||
| uint16_t | rnti, | ||
| uint8_t | mcs, | ||
| uint16_t | sizeTb | ||
| ) |
UL scheduling function.
| frameNo | the frame number |
| subframeNo | the subframe number |
| rnti | the RNTI |
| mcs | the MCS |
| sizeTb |
Definition at line 380 of file lte-test-interference.cc.
References m_ulMcs, ns3::MilliSeconds(), ns3::Now(), NS_LOG_FUNCTION, and NS_TEST_ASSERT_MSG_EQ.
Referenced by LteTestUlSchedulingCallback().
Here is the call graph for this function:
Here is the caller graph for this function:
|
private |
distance between UE and ENB
Definition at line 96 of file lte-test-interference.h.
Referenced by DoRun().
|
private |
distance between UE and other ENB
Definition at line 97 of file lte-test-interference.h.
Referenced by DoRun().
|
private |
the DL MCS
Definition at line 100 of file lte-test-interference.h.
Referenced by DlScheduling(), and DoRun().
|
private |
expected DL SINR in dB
Definition at line 98 of file lte-test-interference.h.
Referenced by DoRun().
|
private |
expected UL SINR in dB
Definition at line 99 of file lte-test-interference.h.
Referenced by DoRun().
|
private |
the UL MCS
Definition at line 101 of file lte-test-interference.h.
Referenced by DoRun(), and UlScheduling().