This class implements a testing PDCP entity. More...
#include "lte-test-entities.h"
Inheritance diagram for ns3::LteTestPdcp:
Collaboration diagram for ns3::LteTestPdcp:Public Member Functions | |
| LteTestPdcp () | |
| ~LteTestPdcp () override | |
| void | DoDispose () override |
| Destructor implementation. More... | |
| std::string | GetDataReceived () |
| Get data received function. More... | |
| LteRlcSapUser * | GetLteRlcSapUser () |
| Get the RLC SAP user. More... | |
| void | SendData (Time time, std::string dataToSend) |
| Send data function. More... | |
| void | SetLteRlcSapProvider (LteRlcSapProvider *s) |
| Set the RLC SAP provider. More... | |
| void | Start () |
| Start function. More... | |
Public Member Functions inherited from ns3::Object | |
| Object () | |
| Constructor. More... | |
| ~Object () override | |
| Destructor. More... | |
| void | AggregateObject (Ptr< Object > other) |
| Aggregate two Objects together. More... | |
| void | Dispose () |
| Dispose of this Object. More... | |
| AggregateIterator | GetAggregateIterator () const |
| Get an iterator to the Objects aggregated to this one. More... | |
| TypeId | GetInstanceTypeId () const override |
| Get the most derived TypeId for this Object. More... | |
| template<typename T > | |
| Ptr< T > | GetObject () const |
| Get a pointer to the requested aggregated Object. More... | |
| template<> | |
| Ptr< Object > | GetObject () const |
| Specialization of () for objects of type ns3::Object. More... | |
| template<typename T > | |
| Ptr< T > | GetObject (TypeId tid) const |
| Get a pointer to the requested aggregated Object by TypeId. More... | |
| template<> | |
| Ptr< Object > | GetObject (TypeId tid) const |
| Specialization of (TypeId tid) for objects of type ns3::Object. More... | |
| void | Initialize () |
| Invoke DoInitialize on all Objects aggregated to this one. More... | |
| bool | IsInitialized () const |
| Check if the object has been initialized. More... | |
Public Member Functions inherited from ns3::SimpleRefCount< Object, ObjectBase, ObjectDeleter > | |
| SimpleRefCount () | |
| Default constructor. More... | |
| SimpleRefCount (const SimpleRefCount &o[[maybe_unused]]) | |
| Copy constructor. More... | |
| uint32_t | GetReferenceCount () const |
| Get the reference count of the object. More... | |
| SimpleRefCount & | operator= (const SimpleRefCount &o[[maybe_unused]]) |
| Assignment operator. More... | |
| void | Ref () const |
| Increment the reference count. More... | |
| void | Unref () const |
| Decrement the reference count. More... | |
Public Member Functions inherited from ns3::ObjectBase | |
| virtual | ~ObjectBase () |
| Virtual destructor. More... | |
| void | GetAttribute (std::string name, AttributeValue &value) const |
| Get the value of an attribute, raising fatal errors if unsuccessful. More... | |
| bool | GetAttributeFailSafe (std::string name, AttributeValue &value) const |
| Get the value of an attribute without raising errors. More... | |
| void | SetAttribute (std::string name, const AttributeValue &value) |
| Set a single attribute, raising fatal errors if unsuccessful. More... | |
| bool | SetAttributeFailSafe (std::string name, const AttributeValue &value) |
| Set a single attribute without raising errors. More... | |
| bool | TraceConnect (std::string name, std::string context, const CallbackBase &cb) |
| Connect a TraceSource to a Callback with a context. More... | |
| bool | TraceConnectWithoutContext (std::string name, const CallbackBase &cb) |
| Connect a TraceSource to a Callback without a context. More... | |
| bool | TraceDisconnect (std::string name, std::string context, const CallbackBase &cb) |
| Disconnect from a TraceSource a Callback previously connected with a context. More... | |
| bool | TraceDisconnectWithoutContext (std::string name, const CallbackBase &cb) |
| Disconnect from a TraceSource a Callback previously connected without a context. More... | |
Static Public Member Functions | |
| static TypeId | GetTypeId () |
| Get the type ID. More... | |
Static Public Member Functions inherited from ns3::Object | |
| static TypeId | GetTypeId () |
| Register this type. More... | |
Static Public Member Functions inherited from ns3::ObjectBase | |
| static TypeId | GetTypeId () |
| Get the type ID. More... | |
Private Member Functions | |
| virtual void | DoReceivePdcpPdu (Ptr< Packet > p) |
| Interface forwarded by LteRlcSapUser. More... | |
Private Attributes | |
| std::string | m_receivedData |
| the received data More... | |
| LteRlcSapProvider * | m_rlcSapProvider |
| RLC SAP provider. More... | |
| LteRlcSapUser * | m_rlcSapUser |
| RLC SAP user. More... | |
Friends | |
| class | LteRlcSpecificLteRlcSapUser< LteTestPdcp > |
| allow LteRlcSpecificLteRlcSapUser<LteTestPdcp> class friend access More... | |
Additional Inherited Members | |
Protected Member Functions inherited from ns3::Object | |
| Object (const Object &o) | |
| Copy an Object. More... | |
| virtual void | DoInitialize () |
| Initialize() implementation. More... | |
| virtual void | NotifyNewAggregate () |
| Notify all Objects aggregated to this one of a new Object being aggregated. More... | |
Protected Member Functions inherited from ns3::ObjectBase | |
| void | ConstructSelf (const AttributeConstructionList &attributes) |
| Complete construction of ObjectBase; invoked by derived classes. More... | |
| virtual void | NotifyConstructionCompleted () |
| Notifier called once the ObjectBase is fully constructed. More... | |
Related Functions inherited from ns3::ObjectBase | |
| static TypeId | GetObjectIid () |
| Ensure the TypeId for ObjectBase gets fully configured to anchor the inheritance tree properly. More... | |
This class implements a testing PDCP entity.
Definition at line 171 of file lte-test-entities.h.
| ns3::LteTestPdcp::LteTestPdcp | ( | ) |
Definition at line 265 of file lte-test-entities.cc.
References LteRlcSpecificLteRlcSapUser< LteTestPdcp >, m_rlcSapUser, NS_LOG_FUNCTION, ns3::Simulator::ScheduleNow(), and Start().
Here is the call graph for this function:
|
override |
Definition at line 272 of file lte-test-entities.cc.
References NS_LOG_FUNCTION.
|
overridevirtual |
Destructor implementation.
This method is called by Dispose() or by the Object's destructor, whichever comes first.
Subclasses are expected to implement their real destruction code in an overridden version of this method and chain up to their parent's implementation once they are done. i.e, for simplicity, the destructor of every subclass should be empty and its content should be moved to the associated DoDispose() method.
It is safe to call GetObject() from within this method.
Reimplemented from ns3::Object.
Definition at line 278 of file lte-test-entities.cc.
References m_rlcSapUser, and NS_LOG_FUNCTION.
Interface forwarded by LteRlcSapUser.
RLC SAP.
| p | the PDCP PDU packet received |
Definition at line 309 of file lte-test-entities.cc.
References ns3::Packet::CopyData(), ns3::Packet::GetSize(), m_receivedData, NS_LOG_FUNCTION, and NS_LOG_LOGIC.
Here is the call graph for this function:| std::string ns3::LteTestPdcp::GetDataReceived | ( | ) |
Get data received function.
Definition at line 297 of file lte-test-entities.cc.
References m_receivedData, and NS_LOG_FUNCTION.
| LteRlcSapUser * ns3::LteTestPdcp::GetLteRlcSapUser | ( | ) |
Get the RLC SAP user.
Definition at line 291 of file lte-test-entities.cc.
References m_rlcSapUser.
Referenced by LteRlcAmTransmitterTestCase::DoRun(), and LteRlcUmTransmitterTestCase::DoRun().
Here is the caller graph for this function:
|
static |
Get the type ID.
Definition at line 257 of file lte-test-entities.cc.
References ns3::TypeId::SetParent().
Here is the call graph for this function:| void ns3::LteTestPdcp::SendData | ( | Time | time, |
| std::string | dataToSend | ||
| ) |
Send data function.
| time | the time to send |
| dataToSend | the data to send |
Definition at line 335 of file lte-test-entities.cc.
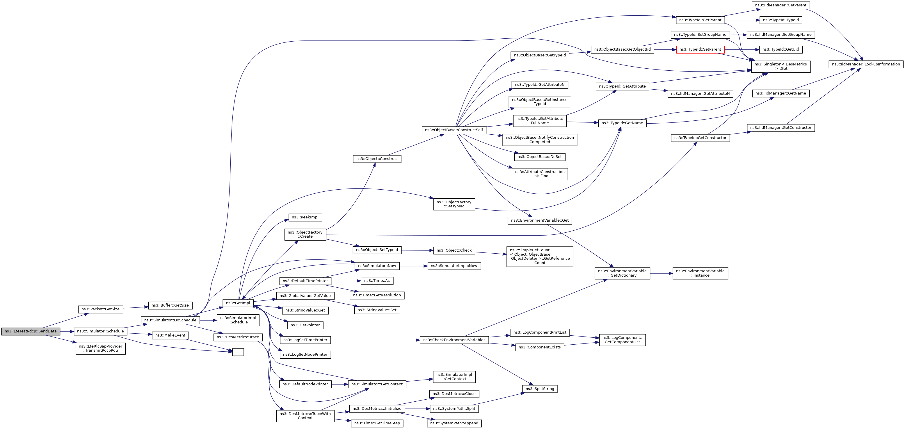
References ns3::Packet::GetSize(), ns3::LteRlcSapProvider::TransmitPdcpPduParameters::lcid, m_rlcSapProvider, NS_LOG_FUNCTION, NS_LOG_LOGIC, ns3::LteRlcSapProvider::TransmitPdcpPduParameters::pdcpPdu, ns3::LteRlcSapProvider::TransmitPdcpPduParameters::rnti, ns3::Simulator::Schedule(), and ns3::LteRlcSapProvider::TransmitPdcpPdu().
Referenced by LteRlcAmTransmitterOneSduTestCase::DoRun(), LteRlcAmTransmitterSegmentationTestCase::DoRun(), LteRlcAmTransmitterConcatenationTestCase::DoRun(), LteRlcAmTransmitterReportBufferStatusTestCase::DoRun(), LteRlcUmTransmitterOneSduTestCase::DoRun(), LteRlcUmTransmitterSegmentationTestCase::DoRun(), LteRlcUmTransmitterConcatenationTestCase::DoRun(), and LteRlcUmTransmitterReportBufferStatusTestCase::DoRun().
Here is the call graph for this function:
Here is the caller graph for this function:| void ns3::LteTestPdcp::SetLteRlcSapProvider | ( | LteRlcSapProvider * | s | ) |
Set the RLC SAP provider.
| s | a pointer to the RLC SAP provider |
Definition at line 285 of file lte-test-entities.cc.
References m_rlcSapProvider.
Referenced by LteRlcAmTransmitterTestCase::DoRun(), and LteRlcUmTransmitterTestCase::DoRun().
Here is the caller graph for this function:| void ns3::LteTestPdcp::Start | ( | ) |
Start function.
START.
Definition at line 329 of file lte-test-entities.cc.
References NS_LOG_FUNCTION.
Referenced by LteTestPdcp().
Here is the caller graph for this function:
|
friend |
allow LteRlcSpecificLteRlcSapUser<LteTestPdcp> class friend access
Definition at line 161 of file lte-test-entities.h.
Referenced by LteTestPdcp().
|
private |
the received data
Definition at line 223 of file lte-test-entities.h.
Referenced by DoReceivePdcpPdu(), and GetDataReceived().
|
private |
RLC SAP provider.
Definition at line 221 of file lte-test-entities.h.
Referenced by SendData(), and SetLteRlcSapProvider().
|
private |
RLC SAP user.
Definition at line 220 of file lte-test-entities.h.
Referenced by LteTestPdcp(), DoDispose(), and GetLteRlcSapUser().