A Discrete-Event Network Simulator
API
simple-ref-count.h File Reference

ns3::SimpleRefCount declaration and template implementation. More...

#include "assert.h"
#include "default-deleter.h"
#include <limits>
#include <stdint.h>
+ Include dependency graph for simple-ref-count.h:
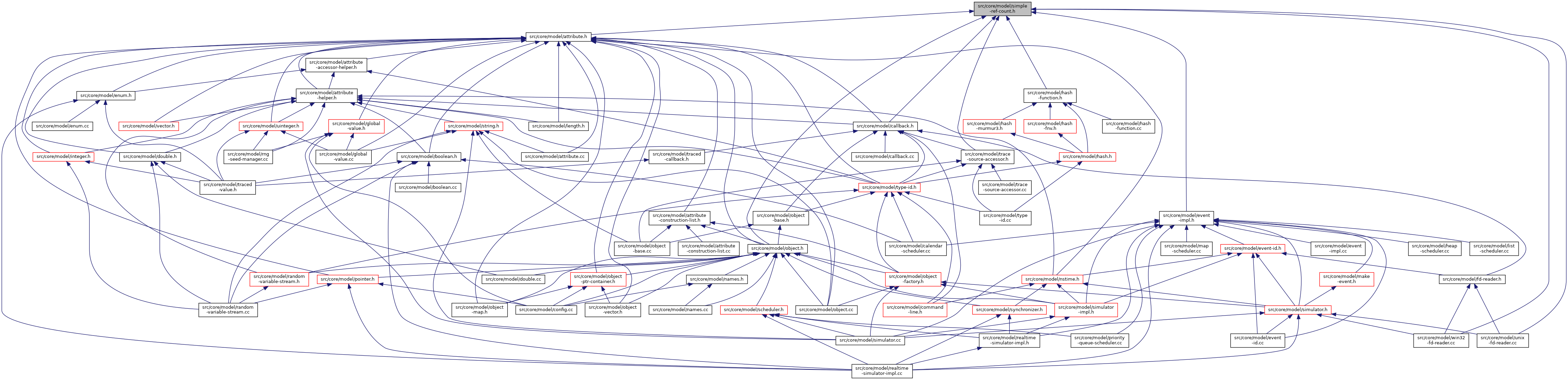
+ This graph shows which files directly or indirectly include this file:

Go to the source code of this file.

Classes

class  ns3::Empty
 Empty class, used as a default parent class for SimpleRefCount. More...
 
class  ns3::SimpleRefCount< T, PARENT, DELETER >
 A template-based reference counting class. More...
 

Namespaces

 ns3
 Every class exported by the ns3 library is enclosed in the ns3 namespace.
 

Detailed Description

ns3::SimpleRefCount declaration and template implementation.

Definition in file simple-ref-count.h.