A Discrete-Event Network Simulator
API
ns3::WimaxHelper Class Reference

helps to manage and create WimaxNetDevice objects More...

#include "wimax-helper.h"

+ Inheritance diagram for ns3::WimaxHelper:
+ Collaboration diagram for ns3::WimaxHelper:

Public Types

enum  NetDeviceType { DEVICE_TYPE_SUBSCRIBER_STATION , DEVICE_TYPE_BASE_STATION }
 Net Device Type Distinguish a subscriber station(SS) device from base station(BS) device. More...
 
enum  PhyType { SIMPLE_PHY_TYPE_OFDM }
 WiMAX Physical layer WiMAX Physical layers with different levels of detail. More...
 
enum  SchedulerType { SCHED_TYPE_SIMPLE , SCHED_TYPE_RTPS , SCHED_TYPE_MBQOS }
 Scheduler Type Different implementations of uplink/downlink scheduler. More...
 

Public Member Functions

 WimaxHelper ()
 Create a Wimax helper in an empty state. More...
 
 ~WimaxHelper () override
 
int64_t AssignStreams (int64_t stream)
 Assign a fixed random variable stream number to the random variables used by this model. More...
 
int64_t AssignStreams (NetDeviceContainer c, int64_t stream)
 Assign a fixed random variable stream number to the random variables used by this model. More...
 
Ptr< BSSchedulerCreateBSScheduler (SchedulerType schedulerType)
 
Ptr< WimaxPhyCreatePhy (PhyType phyType)
 
Ptr< WimaxPhyCreatePhy (PhyType phyType, char *SNRTraceFilePath, bool activateLoss)
 
Ptr< WimaxPhyCreatePhyWithoutChannel (PhyType phyType)
 
Ptr< WimaxPhyCreatePhyWithoutChannel (PhyType phyType, char *SNRTraceFilePath, bool activateLoss)
 
ServiceFlow CreateServiceFlow (ServiceFlow::Direction direction, ServiceFlow::SchedulingType schedulinType, IpcsClassifierRecord classifier)
 Creates a transport service flow. More...
 
Ptr< UplinkSchedulerCreateUplinkScheduler (SchedulerType schedulerType)
 
NetDeviceContainer Install (NodeContainer c, NetDeviceType deviceType, PhyType phyType, Ptr< WimaxChannel > channel, SchedulerType schedulerType)
 
NetDeviceContainer Install (NodeContainer c, NetDeviceType deviceType, PhyType phyType, SchedulerType schedulerType, double frameDuration)
 
NetDeviceContainer Install (NodeContainer c, NetDeviceType type, PhyType phyType, SchedulerType schedulerType)
 
Ptr< WimaxNetDeviceInstall (Ptr< Node > node, NetDeviceType deviceType, PhyType phyType, Ptr< WimaxChannel > channel, SchedulerType schedulerType)
 
void SetPropagationLossModel (SimpleOfdmWimaxChannel::PropModel propagationModel)
 Set the propagation and loss model of the channel. More...
 
- Public Member Functions inherited from ns3::PcapHelperForDevice
 PcapHelperForDevice ()
 Construct a PcapHelperForDevice. More...
 
virtual ~PcapHelperForDevice ()
 Destroy a PcapHelperForDevice. More...
 
void EnablePcap (std::string prefix, NetDeviceContainer d, bool promiscuous=false)
 Enable pcap output on each device in the container which is of the appropriate type. More...
 
void EnablePcap (std::string prefix, NodeContainer n, bool promiscuous=false)
 Enable pcap output on each device (which is of the appropriate type) in the nodes provided in the container. More...
 
void EnablePcap (std::string prefix, Ptr< NetDevice > nd, bool promiscuous=false, bool explicitFilename=false)
 Enable pcap output the indicated net device. More...
 
void EnablePcap (std::string prefix, std::string ndName, bool promiscuous=false, bool explicitFilename=false)
 Enable pcap output the indicated net device using a device previously named using the ns-3 object name service. More...
 
void EnablePcap (std::string prefix, uint32_t nodeid, uint32_t deviceid, bool promiscuous=false)
 Enable pcap output on the device specified by a global node-id (of a previously created node) and associated device-id. More...
 
void EnablePcapAll (std::string prefix, bool promiscuous=false)
 Enable pcap output on each device (which is of the appropriate type) in the set of all nodes created in the simulation. More...
 
- Public Member Functions inherited from ns3::AsciiTraceHelperForDevice
 AsciiTraceHelperForDevice ()
 Construct an AsciiTraceHelperForDevice. More...
 
virtual ~AsciiTraceHelperForDevice ()
 Destroy an AsciiTraceHelperForDevice. More...
 
void EnableAscii (Ptr< OutputStreamWrapper > stream, NetDeviceContainer d)
 Enable ascii trace output on each device in the container which is of the appropriate type. More...
 
void EnableAscii (Ptr< OutputStreamWrapper > stream, NodeContainer n)
 Enable ascii trace output on each device (which is of the appropriate type) in the nodes provided in the container. More...
 
void EnableAscii (Ptr< OutputStreamWrapper > stream, Ptr< NetDevice > nd)
 Enable ascii trace output on the indicated net device. More...
 
void EnableAscii (Ptr< OutputStreamWrapper > stream, std::string ndName)
 Enable ascii trace output the indicated net device using a device previously named using the ns-3 object name service. More...
 
void EnableAscii (Ptr< OutputStreamWrapper > stream, uint32_t nodeid, uint32_t deviceid)
 Enable ascii trace output on the device specified by a global node-id (of a previously created node) and associated device-id. More...
 
void EnableAscii (std::string prefix, NetDeviceContainer d)
 Enable ascii trace output on each device in the container which is of the appropriate type. More...
 
void EnableAscii (std::string prefix, NodeContainer n)
 Enable ascii trace output on each device (which is of the appropriate type) in the nodes provided in the container. More...
 
void EnableAscii (std::string prefix, Ptr< NetDevice > nd, bool explicitFilename=false)
 Enable ascii trace output on the indicated net device. More...
 
void EnableAscii (std::string prefix, std::string ndName, bool explicitFilename=false)
 Enable ascii trace output the indicated net device using a device previously named using the ns-3 object name service. More...
 
void EnableAscii (std::string prefix, uint32_t nodeid, uint32_t deviceid, bool explicitFilename)
 Enable ascii trace output on the device specified by a global node-id (of a previously created node) and associated device-id. More...
 
void EnableAsciiAll (Ptr< OutputStreamWrapper > stream)
 Enable ascii trace output on each device (which is of the appropriate type) in the set of all nodes created in the simulation. More...
 
void EnableAsciiAll (std::string prefix)
 Enable ascii trace output on each device (which is of the appropriate type) in the set of all nodes created in the simulation. More...
 

Static Public Member Functions

static void EnableAsciiForConnection (Ptr< OutputStreamWrapper > oss, uint32_t nodeid, uint32_t deviceid, char *netdevice, char *connection)
 Enable ascii trace output on the indicated net device for a given connection. More...
 
static void EnableLogComponents ()
 Helper to enable all WimaxNetDevice log components with one statement. More...
 

Private Member Functions

void EnableAsciiInternal (Ptr< OutputStreamWrapper > stream, std::string prefix, Ptr< NetDevice > nd, bool explicitFilename) override
 Enable ascii trace output on the indicated net device. More...
 
void EnablePcapInternal (std::string prefix, Ptr< NetDevice > nd, bool explicitFilename, bool promiscuous) override
 Enable pcap output on the indicated net device. More...
 

Static Private Member Functions

static void AsciiRxEvent (Ptr< OutputStreamWrapper > stream, std::string path, Ptr< const Packet > packet, const Mac48Address &source)
 ASCII trace receive event. More...
 
static void AsciiTxEvent (Ptr< OutputStreamWrapper > stream, std::string path, Ptr< const Packet > packet, const Mac48Address &dest)
 ASCII trace transmit event. More...
 

Private Attributes

Ptr< WimaxChannelm_channel
 wifi channel More...
 

Detailed Description

helps to manage and create WimaxNetDevice objects

This class can help to create a large set of similar WimaxNetDevice objects and to configure their attributes during creation.

Definition at line 58 of file wimax-helper.h.

Member Enumeration Documentation

◆ NetDeviceType

Net Device Type Distinguish a subscriber station(SS) device from base station(BS) device.

Enumerator
DEVICE_TYPE_SUBSCRIBER_STATION 

Subscriber station(SS) device.

DEVICE_TYPE_BASE_STATION 

Base station(BS) device.

Definition at line 65 of file wimax-helper.h.

◆ PhyType

WiMAX Physical layer WiMAX Physical layers with different levels of detail.

Enumerator
SIMPLE_PHY_TYPE_OFDM 

Definition at line 76 of file wimax-helper.h.

◆ SchedulerType

Scheduler Type Different implementations of uplink/downlink scheduler.

Enumerator
SCHED_TYPE_SIMPLE 

A simple priority-based FCFS scheduler.

SCHED_TYPE_RTPS 

A simple scheduler - rtPS based scheduler.

SCHED_TYPE_MBQOS 

An migration-based uplink scheduler.

Definition at line 85 of file wimax-helper.h.

Constructor & Destructor Documentation

◆ WimaxHelper()

ns3::WimaxHelper::WimaxHelper ( )

Create a Wimax helper in an empty state.

Definition at line 44 of file wimax-helper.cc.

◆ ~WimaxHelper()

ns3::WimaxHelper::~WimaxHelper ( )
override

Definition at line 49 of file wimax-helper.cc.

Member Function Documentation

◆ AsciiRxEvent()

void ns3::WimaxHelper::AsciiRxEvent ( Ptr< OutputStreamWrapper stream,
std::string  path,
Ptr< const Packet packet,
const Mac48Address source 
)
staticprivate

ASCII trace receive event.

Parameters
streamthe output stream
paththe path name
packetthe packet
sourcethe source MAC address

Definition at line 424 of file wimax-helper.cc.

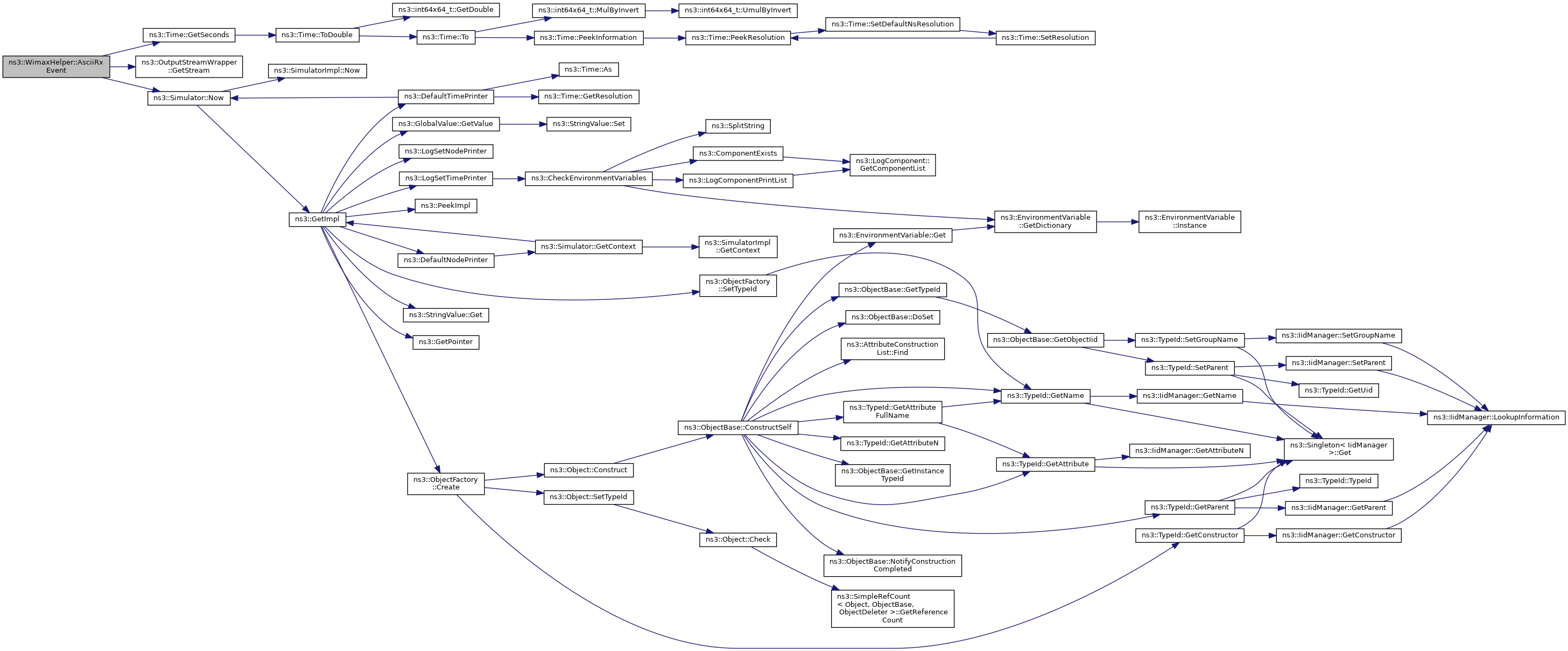
References ns3::Time::GetSeconds(), ns3::OutputStreamWrapper::GetStream(), ns3::Simulator::Now(), and check-style-clang-format::path.

Referenced by EnableAsciiInternal().

+ Here is the call graph for this function:
+ Here is the caller graph for this function:

◆ AsciiTxEvent()

void ns3::WimaxHelper::AsciiTxEvent ( Ptr< OutputStreamWrapper stream,
std::string  path,
Ptr< const Packet packet,
const Mac48Address dest 
)
staticprivate

ASCII trace transmit event.

Parameters
streamthe output stream
paththe path
packetthe packet
destthe destination MAC address

Definition at line 434 of file wimax-helper.cc.

References ns3::Time::GetSeconds(), ns3::OutputStreamWrapper::GetStream(), ns3::Simulator::Now(), and check-style-clang-format::path.

Referenced by EnableAsciiInternal().

+ Here is the call graph for this function:
+ Here is the caller graph for this function:

◆ AssignStreams() [1/2]

int64_t ns3::WimaxHelper::AssignStreams ( int64_t  stream)

Assign a fixed random variable stream number to the random variables used by this model.

Return the number of streams (possibly zero) that have been assigned.

Parameters
streamfirst stream index to use
Returns
the number of stream indices assigned by this model

Definition at line 688 of file wimax-helper.cc.

References m_channel, and NS_LOG_FUNCTION.

◆ AssignStreams() [2/2]

int64_t ns3::WimaxHelper::AssignStreams ( NetDeviceContainer  c,
int64_t  stream 
)

Assign a fixed random variable stream number to the random variables used by this model.

Return the number of streams (possibly zero) that have been assigned. The Install() method should have previously been called by the user.

Parameters
cNetDeviceContainer of the set of net devices for which the WimaxNetDevice should be modified to use a fixed stream
streamfirst stream index to use
Returns
the number of stream indices assigned by this helper

Definition at line 695 of file wimax-helper.cc.

References ns3::NetDeviceContainer::Begin(), ns3::NetDeviceContainer::End(), and m_channel.

+ Here is the call graph for this function:

◆ CreateBSScheduler()

Ptr< BSScheduler > ns3::WimaxHelper::CreateBSScheduler ( SchedulerType  schedulerType)
Parameters
schedulerTypeScheduling mechanism
Returns
Downlink scheduler

Creates a downlink scheduler to be used by base station according to selected scheduling mechanism.

Definition at line 198 of file wimax-helper.cc.

References NS_FATAL_ERROR, SCHED_TYPE_MBQOS, SCHED_TYPE_RTPS, and SCHED_TYPE_SIMPLE.

Referenced by Install().

+ Here is the caller graph for this function:

◆ CreatePhy() [1/2]

Ptr< WimaxPhy > ns3::WimaxHelper::CreatePhy ( PhyType  phyType)
Parameters
phyTypeWiMAX Physical layer type
Returns
WiMAX Phy object

Creates a physical layer object to be used in simulation.

Definition at line 80 of file wimax-helper.cc.

References ns3::SimpleOfdmWimaxChannel::COST231_PROPAGATION, m_channel, NS_FATAL_ERROR, third::phy, and SIMPLE_PHY_TYPE_OFDM.

Referenced by Install().

+ Here is the caller graph for this function:

◆ CreatePhy() [2/2]

Ptr< WimaxPhy > ns3::WimaxHelper::CreatePhy ( PhyType  phyType,
char *  SNRTraceFilePath,
bool  activateLoss 
)
Parameters
phyTypeWiMAX Physical layer type
SNRTraceFilePaththe path to the repository containing the SNR traces files
activateLossset to 1 if you want ton activate losses 0 otherwise
Returns
WiMAX Phy object

Creates a physical layer

Definition at line 112 of file wimax-helper.cc.

References ns3::SimpleOfdmWimaxChannel::COST231_PROPAGATION, m_channel, NS_FATAL_ERROR, third::phy, and SIMPLE_PHY_TYPE_OFDM.

◆ CreatePhyWithoutChannel() [1/2]

Ptr< WimaxPhy > ns3::WimaxHelper::CreatePhyWithoutChannel ( PhyType  phyType)
Parameters
phyTypeWiMAX Physical layer type
Returns
WiMAX Phy object

Creates a physical layer without a channel

Definition at line 138 of file wimax-helper.cc.

References NS_FATAL_ERROR, third::phy, and SIMPLE_PHY_TYPE_OFDM.

Referenced by Install().

+ Here is the caller graph for this function:

◆ CreatePhyWithoutChannel() [2/2]

Ptr< WimaxPhy > ns3::WimaxHelper::CreatePhyWithoutChannel ( PhyType  phyType,
char *  SNRTraceFilePath,
bool  activateLoss 
)
Parameters
phyTypeWiMAX Physical layer type
SNRTraceFilePathof the repository containing the SNR traces files
activateLossset to 1 to activate losses 0 otherwise
Returns
WiMAX Phy object

Creates a physical layer without creating a channel

Definition at line 155 of file wimax-helper.cc.

References NS_FATAL_ERROR, third::phy, and SIMPLE_PHY_TYPE_OFDM.

◆ CreateServiceFlow()

ServiceFlow ns3::WimaxHelper::CreateServiceFlow ( ServiceFlow::Direction  direction,
ServiceFlow::SchedulingType  schedulinType,
IpcsClassifierRecord  classifier 
)

◆ CreateUplinkScheduler()

Ptr< UplinkScheduler > ns3::WimaxHelper::CreateUplinkScheduler ( SchedulerType  schedulerType)
Parameters
schedulerTypeScheduling mechanism
Returns
Uplink scheduler

Creates a uplink scheduler to be used by base station according to selected scheduling mechanism.

Definition at line 176 of file wimax-helper.cc.

References NS_FATAL_ERROR, SCHED_TYPE_MBQOS, SCHED_TYPE_RTPS, SCHED_TYPE_SIMPLE, and ns3::Seconds().

Referenced by Install().

+ Here is the call graph for this function:
+ Here is the caller graph for this function:

◆ EnableAsciiForConnection()

void ns3::WimaxHelper::EnableAsciiForConnection ( Ptr< OutputStreamWrapper oss,
uint32_t  nodeid,
uint32_t  deviceid,
char *  netdevice,
char *  connection 
)
static

Enable ascii trace output on the indicated net device for a given connection.

Parameters
ossThe output stream object to use when logging ascii traces.
nodeidthe id of the node for which you want to enable tracing.
deviceidthe id of the net device for which you want to enable tracing.
netdevicethe type of net device for which you want to enable tracing (SubscriberStationNetDevice, BaseStationNetDevice or WimaxNetDevice)
connectionthe connection for which you want to enable tracing (InitialRangingConnection, BroadcastConnection, BasicConnection, PrimaryConnection).

Definition at line 54 of file wimax-helper.cc.

References ns3::Config::Connect(), ns3::AsciiTraceHelper::DefaultDequeueSinkWithContext(), ns3::AsciiTraceHelper::DefaultDropSinkWithContext(), ns3::AsciiTraceHelper::DefaultEnqueueSinkWithContext(), and ns3::MakeBoundCallback().

Referenced by EnableAsciiInternal().

+ Here is the call graph for this function:
+ Here is the caller graph for this function:

◆ EnableAsciiInternal()

void ns3::WimaxHelper::EnableAsciiInternal ( Ptr< OutputStreamWrapper stream,
std::string  prefix,
Ptr< NetDevice nd,
bool  explicitFilename 
)
overrideprivatevirtual

Enable ascii trace output on the indicated net device.

NetDevice-specific implementation mechanism for hooking the trace and writing to the trace file.

Parameters
streamThe output stream object to use when logging ascii traces.
prefixFilename prefix to use for ascii trace files.
ndNet device for which you want to enable tracing.
explicitFilenameTreat the prefix as an explicit filename if true

Implements ns3::AsciiTraceHelperForDevice.

Definition at line 468 of file wimax-helper.cc.

References AsciiRxEvent(), AsciiTxEvent(), ns3::Config::Connect(), ns3::AsciiTraceHelper::CreateFileStream(), ns3::AsciiTraceHelper::DefaultDequeueSinkWithContext(), ns3::AsciiTraceHelper::DefaultDropSinkWithContext(), ns3::AsciiTraceHelper::DefaultEnqueueSinkWithContext(), EnableAsciiForConnection(), ns3::Packet::EnablePrinting(), ns3::AsciiTraceHelper::GetFilenameFromDevice(), ns3::MakeBoundCallback(), and NS_LOG_INFO.

+ Here is the call graph for this function:

◆ EnableLogComponents()

void ns3::WimaxHelper::EnableLogComponents ( )
static

Helper to enable all WimaxNetDevice log components with one statement.

Definition at line 380 of file wimax-helper.cc.

References ns3::LOG_LEVEL_ALL, and ns3::LogComponentEnable().

+ Here is the call graph for this function:

◆ EnablePcapInternal()

void ns3::WimaxHelper::EnablePcapInternal ( std::string  prefix,
Ptr< NetDevice nd,
bool  explicitFilename,
bool  promiscuous 
)
overrideprivatevirtual

Enable pcap output on the indicated net device.

NetDevice-specific implementation mechanism for hooking the trace and writing to the trace file.

Parameters
prefixFilename prefix to use for pcap files.
ndNet device for which you want to enable tracing.
explicitFilenameTreat the prefix as an explicit filename if true
promiscuousIf true capture all possible packets available at the device.

Implements ns3::PcapHelperForDevice.

Definition at line 650 of file wimax-helper.cc.

References ns3::PcapHelper::CreateFile(), ns3::PcapHelper::DLT_EN10MB, create-module::file, ns3::PcapHelper::GetFilenameFromDevice(), ns3::MakeBoundCallback(), NS_LOG_INFO, ns3::PcapSniffTxRxEvent(), and third::phy.

+ Here is the call graph for this function:

◆ Install() [1/4]

NetDeviceContainer ns3::WimaxHelper::Install ( NodeContainer  c,
NetDeviceType  deviceType,
PhyType  phyType,
Ptr< WimaxChannel channel,
SchedulerType  schedulerType 
)
Parameters
cA set of nodes.
deviceTypeDevice type to create.
phyTypePHY type to create.
channelA channel to use.
schedulerTypeThe scheduling mechanism.
Returns
NetDeviceContainer

For each of the input nodes, a new WiMAX net device (either ns3::SubscriberStationNetDevice or ns3::BaseStationNetDevice depending on the type parameter) is attached to the shared input channel.

Definition at line 305 of file wimax-helper.cc.

References ns3::Node::AddDevice(), ns3::Mac48Address::Allocate(), ns3::NodeContainer::Begin(), third::channel, CreateBSScheduler(), CreatePhyWithoutChannel(), CreateUplinkScheduler(), DEVICE_TYPE_BASE_STATION, first::devices, ns3::NodeContainer::End(), and third::phy.

+ Here is the call graph for this function:

◆ Install() [2/4]

NetDeviceContainer ns3::WimaxHelper::Install ( NodeContainer  c,
NetDeviceType  deviceType,
PhyType  phyType,
SchedulerType  schedulerType,
double  frameDuration 
)
Parameters
cA set of nodes.
deviceTypeDevice type to create.
phyTypePHY type to create.
schedulerTypeThe scheduling mechanism.
frameDurationthe farme duration in seconds
Returns
NetDeviceContainer

For each of the input nodes, a new WiMAX net device (either ns3::SubscriberStationNetDevice or ns3::BaseStationNetDevice depending on the type parameter) is attached to the shared input channel.

Definition at line 220 of file wimax-helper.cc.

References ns3::Node::AddDevice(), ns3::Mac48Address::Allocate(), ns3::NodeContainer::Begin(), CreateBSScheduler(), CreatePhy(), CreateUplinkScheduler(), DEVICE_TYPE_BASE_STATION, first::devices, ns3::NodeContainer::End(), m_channel, third::phy, and ns3::Seconds().

+ Here is the call graph for this function:

◆ Install() [3/4]

NetDeviceContainer ns3::WimaxHelper::Install ( NodeContainer  c,
NetDeviceType  type,
PhyType  phyType,
SchedulerType  schedulerType 
)
Parameters
ca set of nodes
typedevice type to create
phyTypea phy to use
schedulerTypethe type of the scheduling algorithm to install
Returns
NetDeviceContainer

For each of the input nodes, a new WiMAX net device (either ns3::SubscriberStationNetDevice or ns3::BaseStationNetDevice depending on the type parameter) is attached to the shared input channel.

Definition at line 265 of file wimax-helper.cc.

References ns3::Node::AddDevice(), ns3::Mac48Address::Allocate(), ns3::NodeContainer::Begin(), CreateBSScheduler(), CreatePhy(), CreateUplinkScheduler(), DEVICE_TYPE_BASE_STATION, first::devices, ns3::NodeContainer::End(), m_channel, and third::phy.

Referenced by Ns3WimaxNetworkEntryTestCase::DoRun(), Ns3WimaxManagementConnectionsTestCase::DoRun(), Ns3WimaxSfCreationTestCase::DoRun(), Ns3WimaxSimpleOFDMTestCase::DoRunOnce(), Ns3WimaxSFTypeTestCase::DoRunOnce(), and Ns3WimaxSchedulingTestCase::DoRunOnce().

+ Here is the call graph for this function:
+ Here is the caller graph for this function:

◆ Install() [4/4]

Ptr< WimaxNetDevice > ns3::WimaxHelper::Install ( Ptr< Node node,
NetDeviceType  deviceType,
PhyType  phyType,
Ptr< WimaxChannel channel,
SchedulerType  schedulerType 
)
Parameters
nodeNode to be installed.
deviceTypeDevice type to create.
phyTypePHY type to create.
channelA channel to use.
schedulerTypeThe scheduling mechanism to install on the device.
Returns
Ptr<WimaxNetDevice>

For each of the input nodes, a new WiMAX net device (either ns3::SubscriberStationNetDevice or ns3::BaseStationNetDevice depending on the type parameter) is attached to the shared input channel.

Definition at line 345 of file wimax-helper.cc.

References ns3::Node::AddDevice(), ns3::Mac48Address::Allocate(), third::channel, CreateBSScheduler(), CreatePhyWithoutChannel(), CreateUplinkScheduler(), DEVICE_TYPE_BASE_STATION, and third::phy.

+ Here is the call graph for this function:

◆ SetPropagationLossModel()

void ns3::WimaxHelper::SetPropagationLossModel ( SimpleOfdmWimaxChannel::PropModel  propagationModel)

Set the propagation and loss model of the channel.

By default the channel uses a COST231 propagation and loss model.

Parameters
propagationModelThe propagation and loss model to set

Definition at line 102 of file wimax-helper.cc.

References m_channel.

Member Data Documentation

◆ m_channel

Ptr<WimaxChannel> ns3::WimaxHelper::m_channel
private

wifi channel

Definition at line 340 of file wimax-helper.h.

Referenced by AssignStreams(), CreatePhy(), Install(), and SetPropagationLossModel().


The documentation for this class was generated from the following files: