Test that LTE link adaptation works according to the theoretical model. More...
#include "lte-test-link-adaptation.h"
Inheritance diagram for LteLinkAdaptationTestCase:
Collaboration diagram for LteLinkAdaptationTestCase:Public Member Functions | |
| LteLinkAdaptationTestCase () | |
| LteLinkAdaptationTestCase (std::string name, double snrDb, double loss, uint16_t mcsIndex) | |
| Constructor. More... | |
| ~LteLinkAdaptationTestCase () override | |
| void | DlScheduling (DlSchedulingCallbackInfo dlInfo) |
| DL scheduling function. More... | |
Public Member Functions inherited from ns3::TestCase | |
| TestCase (const TestCase &)=delete | |
| virtual | ~TestCase () |
| Destructor. More... | |
| std::string | GetName () const |
| TestCase & | operator= (const TestCase &)=delete |
Private Member Functions | |
| void | DoRun () override |
| Implementation to actually run this TestCase. More... | |
Private Attributes | |
| double | m_loss |
| the loss More... | |
| uint16_t | m_mcsIndex |
| the MCS index More... | |
| double | m_snrDb |
| the SNR in dB More... | |
Additional Inherited Members | |
Public Types inherited from ns3::TestCase | |
| enum | TestDuration { QUICK = 1 , EXTENSIVE = 2 , TAKES_FOREVER = 3 } |
| How long the test takes to execute. More... | |
Protected Member Functions inherited from ns3::TestCase | |
| TestCase (std::string name) | |
| Constructor. More... | |
| void | AddTestCase (TestCase *testCase, TestDuration duration=QUICK) |
| Add an individual child TestCase to this test suite. More... | |
| TestCase * | GetParent () const |
| Get the parent of this TestCase. More... | |
| bool | IsStatusFailure () const |
| Check if any tests failed. More... | |
| bool | IsStatusSuccess () const |
| Check if all tests passed. More... | |
| void | SetDataDir (std::string directory) |
| Set the data directory where reference trace files can be found. More... | |
| void | ReportTestFailure (std::string cond, std::string actual, std::string limit, std::string message, std::string file, int32_t line) |
| Log the failure of this TestCase. More... | |
| bool | MustAssertOnFailure () const |
| Check if this run should assert on failure. More... | |
| bool | MustContinueOnFailure () const |
| Check if this run should continue on failure. More... | |
| std::string | CreateDataDirFilename (std::string filename) |
| Construct the full path to a file in the data directory. More... | |
| std::string | CreateTempDirFilename (std::string filename) |
| Construct the full path to a file in a temporary directory. More... | |
Test that LTE link adaptation works according to the theoretical model.
Definition at line 44 of file lte-test-link-adaptation.h.
| LteLinkAdaptationTestCase::LteLinkAdaptationTestCase | ( | std::string | name, |
| double | snrDb, | ||
| double | loss, | ||
| uint16_t | mcsIndex | ||
| ) |
Constructor.
TestCase.
| name | the reference name |
| snrDb | the SNR in dB |
| loss | the loss |
| mcsIndex | the DL se |
Definition at line 118 of file lte-test-link-adaptation.cc.
References NS_LOG_INFO.
| LteLinkAdaptationTestCase::LteLinkAdaptationTestCase | ( | ) |
|
override |
Definition at line 134 of file lte-test-link-adaptation.cc.
| void LteLinkAdaptationTestCase::DlScheduling | ( | DlSchedulingCallbackInfo | dlInfo | ) |
DL scheduling function.
| dlInfo | the DL info |
Note: the MCS can only be properly evaluated after: RRC connection has been completed and CQI feedback is available at the eNB.
Definition at line 219 of file lte-test-link-adaptation.cc.
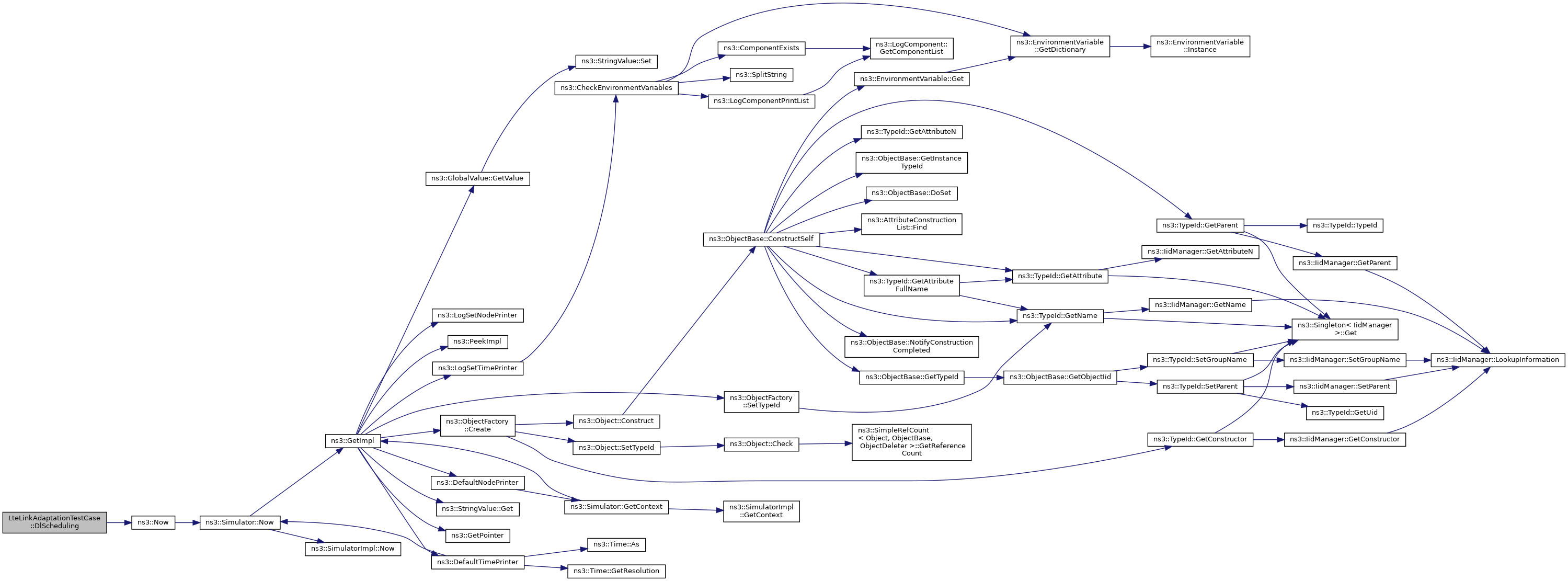
References m_mcsIndex, m_snrDb, ns3::DlSchedulingCallbackInfo::mcsTb1, ns3::Now(), NS_LOG_INFO, and NS_TEST_ASSERT_MSG_EQ.
Referenced by LteTestDlSchedulingCallback().
Here is the call graph for this function:
Here is the caller graph for this function:
|
overrideprivatevirtual |
Implementation to actually run this TestCase.
Subclasses should override this method to conduct their tests.
Simulation Topology
Implements ns3::TestCase.
Definition at line 139 of file lte-test-link-adaptation.cc.
References ns3::LteHelper::ActivateDataRadioBearer(), ns3::LteHelper::Attach(), ns3::Config::Connect(), ns3::NodeContainer::Create(), ns3::TestCase::CreateTempDirFilename(), ns3::LteHelper::EnableMacTraces(), ns3::LteHelper::EnableRlcTraces(), ns3::NetDeviceContainer::Get(), ns3::Object::GetObject(), ns3::LteSpectrumValueCatcher::GetValue(), ns3::LteHelper::InstallEnbDevice(), ns3::LteHelper::InstallUeDevice(), LteTestDlSchedulingCallback(), m_loss, m_snrDb, ns3::MakeBoundCallback(), ns3::MakeCallback(), third::mobility, NS_LOG_INFO, NS_TEST_ASSERT_MSG_EQ_TOL, ns3::Config::Reset(), ns3::Seconds(), ns3::ObjectBase::SetAttribute(), ns3::Config::SetDefault(), ns3::LteHelper::SetPathlossModelAttribute(), and ns3::LteHelper::SetSchedulerType().
Here is the call graph for this function:
|
private |
|
private |
the MCS index
Definition at line 70 of file lte-test-link-adaptation.h.
Referenced by DlScheduling().
|
private |
the SNR in dB
Definition at line 68 of file lte-test-link-adaptation.h.
Referenced by DlScheduling(), and DoRun().