A Discrete-Event Network Simulator
API
ns3::CounterCalculator< T > Class Template Reference

Template class CounterCalculator. More...

#include "basic-data-calculators.h"

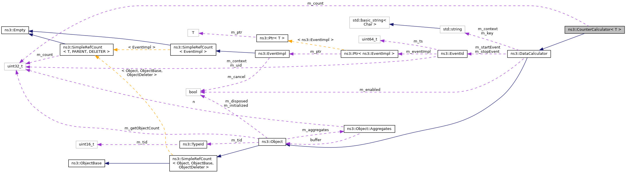
+ Inheritance diagram for ns3::CounterCalculator< T >:
+ Collaboration diagram for ns3::CounterCalculator< T >:

Public Member Functions

 CounterCalculator ()
 
 ~CounterCalculator () override
 
GetCount () const
 Returns the count of the CounterCalculator. More...
 
void Output (DataOutputCallback &callback) const override
 Outputs the data based on the provided callback. More...
 
void Update ()
 Increments count by 1. More...
 
void Update (const T i)
 Increments count by i. More...
 
- Public Member Functions inherited from ns3::DataCalculator
 DataCalculator ()
 
 ~DataCalculator () override
 
void Disable ()
 Disables DataCalculator when simulation stops. More...
 
void Enable ()
 Enables DataCalculator when simulation starts. More...
 
std::string GetContext () const
 Gets the DataCalculator context. More...
 
bool GetEnabled () const
 Returns whether the DataCalculator is enabled. More...
 
std::string GetKey () const
 Gets the DataCalculator key. More...
 
void SetContext (const std::string context)
 Sets the DataCalculator context to the provided context. More...
 
void SetKey (const std::string key)
 Sets the DataCalculator key to the provided key. More...
 
virtual void Start (const Time &startTime)
 Starts DataCalculator at a given time in the simulation. More...
 
virtual void Stop (const Time &stopTime)
 Stops DataCalculator at a given time in the simulation. More...
 
- Public Member Functions inherited from ns3::Object
 Object ()
 Constructor. More...
 
 ~Object () override
 Destructor. More...
 
void AggregateObject (Ptr< Object > other)
 Aggregate two Objects together. More...
 
void Dispose ()
 Dispose of this Object. More...
 
AggregateIterator GetAggregateIterator () const
 Get an iterator to the Objects aggregated to this one. More...
 
TypeId GetInstanceTypeId () const override
 Get the most derived TypeId for this Object. More...
 
template<typename T >
Ptr< T > GetObject () const
 Get a pointer to the requested aggregated Object. More...
 
template<>
Ptr< ObjectGetObject () const
 Specialization of () for objects of type ns3::Object. More...
 
template<typename T >
Ptr< T > GetObject (TypeId tid) const
 Get a pointer to the requested aggregated Object by TypeId. More...
 
template<>
Ptr< ObjectGetObject (TypeId tid) const
 Specialization of (TypeId tid) for objects of type ns3::Object. More...
 
void Initialize ()
 Invoke DoInitialize on all Objects aggregated to this one. More...
 
bool IsInitialized () const
 Check if the object has been initialized. More...
 
- Public Member Functions inherited from ns3::SimpleRefCount< Object, ObjectBase, ObjectDeleter >
 SimpleRefCount ()
 Default constructor. More...
 
 SimpleRefCount (const SimpleRefCount &o[[maybe_unused]])
 Copy constructor. More...
 
uint32_t GetReferenceCount () const
 Get the reference count of the object. More...
 
SimpleRefCountoperator= (const SimpleRefCount &o[[maybe_unused]])
 Assignment operator. More...
 
void Ref () const
 Increment the reference count. More...
 
void Unref () const
 Decrement the reference count. More...
 
- Public Member Functions inherited from ns3::ObjectBase
virtual ~ObjectBase ()
 Virtual destructor. More...
 
void GetAttribute (std::string name, AttributeValue &value) const
 Get the value of an attribute, raising fatal errors if unsuccessful. More...
 
bool GetAttributeFailSafe (std::string name, AttributeValue &value) const
 Get the value of an attribute without raising errors. More...
 
void SetAttribute (std::string name, const AttributeValue &value)
 Set a single attribute, raising fatal errors if unsuccessful. More...
 
bool SetAttributeFailSafe (std::string name, const AttributeValue &value)
 Set a single attribute without raising errors. More...
 
bool TraceConnect (std::string name, std::string context, const CallbackBase &cb)
 Connect a TraceSource to a Callback with a context. More...
 
bool TraceConnectWithoutContext (std::string name, const CallbackBase &cb)
 Connect a TraceSource to a Callback without a context. More...
 
bool TraceDisconnect (std::string name, std::string context, const CallbackBase &cb)
 Disconnect from a TraceSource a Callback previously connected with a context. More...
 
bool TraceDisconnectWithoutContext (std::string name, const CallbackBase &cb)
 Disconnect from a TraceSource a Callback previously connected without a context. More...
 

Static Public Member Functions

static TypeId GetTypeId ()
 Register this type. More...
 
- Static Public Member Functions inherited from ns3::DataCalculator
static TypeId GetTypeId ()
 Register this type. More...
 
- Static Public Member Functions inherited from ns3::Object
static TypeId GetTypeId ()
 Register this type. More...
 
- Static Public Member Functions inherited from ns3::ObjectBase
static TypeId GetTypeId ()
 Get the type ID. More...
 

Protected Member Functions

void DoDispose () override
 Dispose of this Object. More...
 
- Protected Member Functions inherited from ns3::DataCalculator
void DoDispose () override
 Destructor implementation. More...
 
- Protected Member Functions inherited from ns3::Object
 Object (const Object &o)
 Copy an Object. More...
 
virtual void DoInitialize ()
 Initialize() implementation. More...
 
virtual void NotifyNewAggregate ()
 Notify all Objects aggregated to this one of a new Object being aggregated. More...
 
- Protected Member Functions inherited from ns3::ObjectBase
void ConstructSelf (const AttributeConstructionList &attributes)
 Complete construction of ObjectBase; invoked by derived classes. More...
 
virtual void NotifyConstructionCompleted ()
 Notifier called once the ObjectBase is fully constructed. More...
 

Protected Attributes

m_count
 Count value of CounterCalculator. More...
 
- Protected Attributes inherited from ns3::DataCalculator
std::string m_context
 Context value. More...
 
bool m_enabled
 Descendant classes must check & respect m_enabled! More...
 
std::string m_key
 Key value. More...
 

Additional Inherited Members

Detailed Description

template<typename T = uint32_t>
class ns3::CounterCalculator< T >

Template class CounterCalculator.

Definition at line 300 of file basic-data-calculators.h.

Constructor & Destructor Documentation

◆ CounterCalculator()

template<typename T >
ns3::CounterCalculator< T >::CounterCalculator

Definition at line 347 of file basic-data-calculators.h.

◆ ~CounterCalculator()

template<typename T >
ns3::CounterCalculator< T >::~CounterCalculator
override

Definition at line 353 of file basic-data-calculators.h.

Member Function Documentation

◆ DoDispose()

template<typename T >
void ns3::CounterCalculator< T >::DoDispose
overrideprotectedvirtual

Dispose of this Object.

Reimplemented from ns3::Object.

Definition at line 371 of file basic-data-calculators.h.

References ns3::DataCalculator::DoDispose().

Referenced by ns3::PacketCounterCalculator::DoDispose().

+ Here is the call graph for this function:
+ Here is the caller graph for this function:

◆ GetCount()

template<typename T >
T ns3::CounterCalculator< T >::GetCount

Returns the count of the CounterCalculator.

Returns
Count as a value of type T

Definition at line 401 of file basic-data-calculators.h.

◆ GetTypeId()

template<typename T >
TypeId ns3::CounterCalculator< T >::GetTypeId
static

Register this type.

Returns
The TypeId.

Definition at line 360 of file basic-data-calculators.h.

References ns3::TypeId::SetParent().

+ Here is the call graph for this function:

◆ Output()

template<typename T >
void ns3::CounterCalculator< T >::Output ( DataOutputCallback callback) const
overridevirtual

Outputs the data based on the provided callback.

Parameters
callback

Implements ns3::DataCalculator.

Definition at line 409 of file basic-data-calculators.h.

References ns3::DataOutputCallback::OutputSingleton().

+ Here is the call graph for this function:

◆ Update() [1/2]

template<typename T >
void ns3::CounterCalculator< T >::Update

Increments count by 1.

Definition at line 379 of file basic-data-calculators.h.

Referenced by ns3::PacketCounterCalculator::FrameUpdate(), and ns3::PacketCounterCalculator::PacketUpdate().

+ Here is the caller graph for this function:

◆ Update() [2/2]

template<typename T >
void ns3::CounterCalculator< T >::Update ( const T  i)

Increments count by i.

Parameters
ivalue of type T to increment count

Definition at line 390 of file basic-data-calculators.h.

Member Data Documentation

◆ m_count

template<typename T = uint32_t>
T ns3::CounterCalculator< T >::m_count
protected

Count value of CounterCalculator.

Definition at line 340 of file basic-data-calculators.h.


The documentation for this class was generated from the following file: