BRITE topology function Test. More...
Inheritance diagram for BriteTopologyFunctionTestCase:
Collaboration diagram for BriteTopologyFunctionTestCase:Public Member Functions | |
| BriteTopologyFunctionTestCase () | |
| ~BriteTopologyFunctionTestCase () override | |
Public Member Functions inherited from ns3::TestCase | |
| TestCase (const TestCase &)=delete | |
| virtual | ~TestCase () |
| Destructor. More... | |
| std::string | GetName () const |
| TestCase & | operator= (const TestCase &)=delete |
Private Member Functions | |
| void | DoRun () override |
| Implementation to actually run this TestCase. More... | |
Additional Inherited Members | |
Public Types inherited from ns3::TestCase | |
| enum | TestDuration { QUICK = 1 , EXTENSIVE = 2 , TAKES_FOREVER = 3 } |
| How long the test takes to execute. More... | |
Protected Member Functions inherited from ns3::TestCase | |
| TestCase (std::string name) | |
| Constructor. More... | |
| void | AddTestCase (TestCase *testCase, TestDuration duration=QUICK) |
| Add an individual child TestCase to this test suite. More... | |
| TestCase * | GetParent () const |
| Get the parent of this TestCase. More... | |
| bool | IsStatusFailure () const |
| Check if any tests failed. More... | |
| bool | IsStatusSuccess () const |
| Check if all tests passed. More... | |
| void | SetDataDir (std::string directory) |
| Set the data directory where reference trace files can be found. More... | |
| void | ReportTestFailure (std::string cond, std::string actual, std::string limit, std::string message, std::string file, int32_t line) |
| Log the failure of this TestCase. More... | |
| bool | MustAssertOnFailure () const |
| Check if this run should assert on failure. More... | |
| bool | MustContinueOnFailure () const |
| Check if this run should continue on failure. More... | |
| std::string | CreateDataDirFilename (std::string filename) |
| Construct the full path to a file in the data directory. More... | |
| std::string | CreateTempDirFilename (std::string filename) |
| Construct the full path to a file in a temporary directory. More... | |
BRITE topology function Test.
Test that packets can be send across a BRITE topology using UDP
Definition at line 110 of file brite-test-topology.cc.
| BriteTopologyFunctionTestCase::BriteTopologyFunctionTestCase | ( | ) |
Definition at line 120 of file brite-test-topology.cc.
|
override |
Definition at line 125 of file brite-test-topology.cc.
|
overrideprivatevirtual |
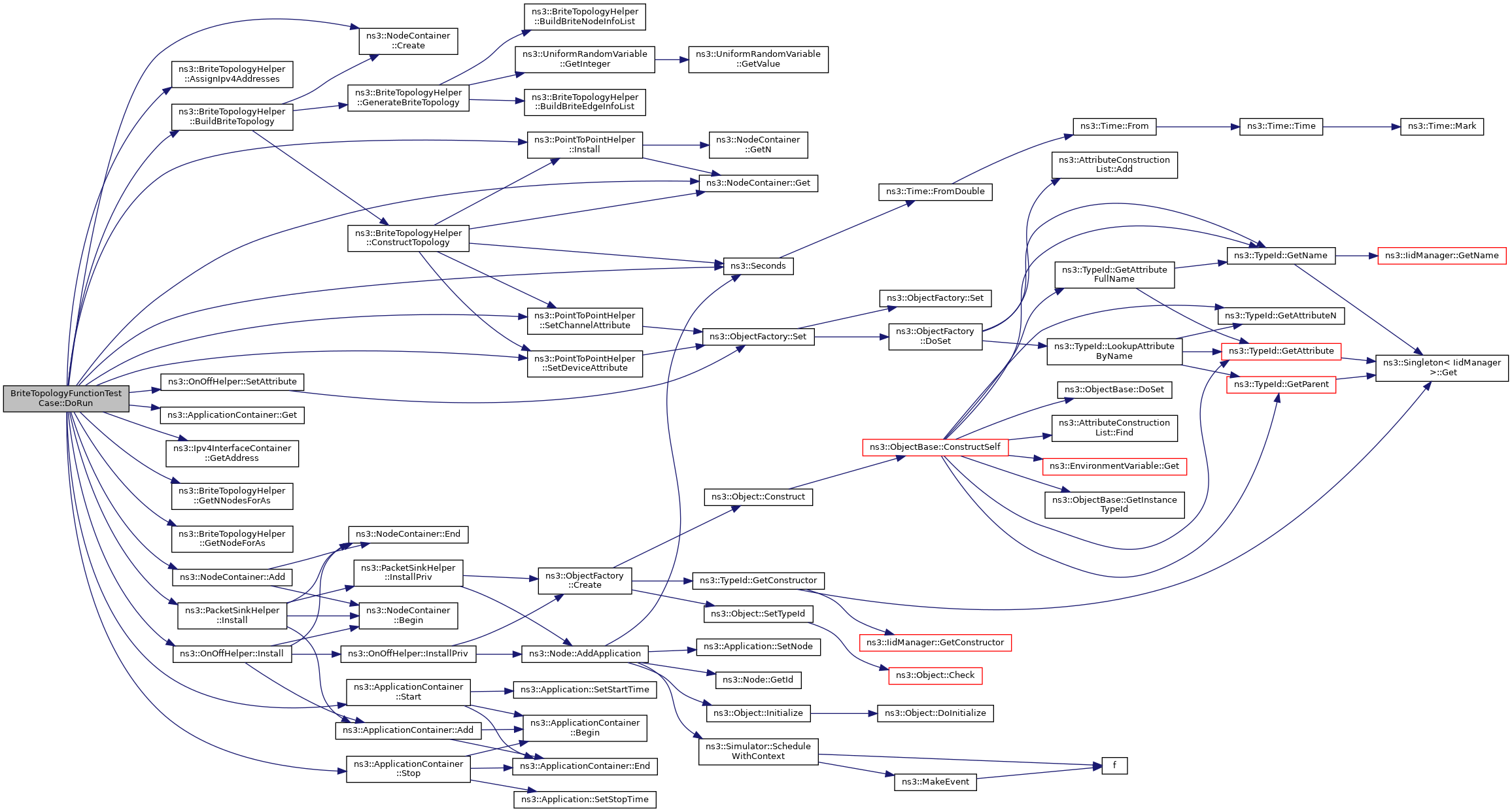
Implementation to actually run this TestCase.
Subclasses should override this method to conduct their tests.
Implements ns3::TestCase.
Definition at line 130 of file brite-test-topology.cc.
References ns3::NodeContainer::Add(), first::address, ns3::BriteTopologyHelper::AssignIpv4Addresses(), ns3::BriteTopologyHelper::BuildBriteTopology(), ns3::NodeContainer::Create(), ns3::ApplicationContainer::Get(), ns3::NodeContainer::Get(), ns3::Ipv4InterfaceContainer::GetAddress(), ns3::BriteTopologyHelper::GetNNodesForAs(), ns3::BriteTopologyHelper::GetNodeForAs(), ns3::PointToPointHelper::Install(), ns3::OnOffHelper::Install(), ns3::PacketSinkHelper::Install(), port, ns3::Seconds(), ns3::OnOffHelper::SetAttribute(), ns3::PointToPointHelper::SetChannelAttribute(), ns3::PointToPointHelper::SetDeviceAttribute(), sink, first::stack, ns3::ApplicationContainer::Start(), and ns3::ApplicationContainer::Stop().
Here is the call graph for this function: