Allocate each position by randomly choosing a room from the list of all buildings, and then randomly choosing a position inside the room. More...
#include "building-position-allocator.h"
Inheritance diagram for ns3::RandomRoomPositionAllocator:
Collaboration diagram for ns3::RandomRoomPositionAllocator:Classes | |
| struct | RoomInfo |
| Room information. More... | |
Public Member Functions | |
| RandomRoomPositionAllocator () | |
| int64_t | AssignStreams (int64_t stream) override |
| Assign a fixed random variable stream number to the random variables used by this model. More... | |
| Vector | GetNext () const override |
Public Member Functions inherited from ns3::PositionAllocator | |
| PositionAllocator () | |
| ~PositionAllocator () override | |
Public Member Functions inherited from ns3::Object | |
| Object () | |
| Constructor. More... | |
| ~Object () override | |
| Destructor. More... | |
| void | AggregateObject (Ptr< Object > other) |
| Aggregate two Objects together. More... | |
| void | Dispose () |
| Dispose of this Object. More... | |
| AggregateIterator | GetAggregateIterator () const |
| Get an iterator to the Objects aggregated to this one. More... | |
| TypeId | GetInstanceTypeId () const override |
| Get the most derived TypeId for this Object. More... | |
| template<typename T > | |
| Ptr< T > | GetObject () const |
| Get a pointer to the requested aggregated Object. More... | |
| template<> | |
| Ptr< Object > | GetObject () const |
| Specialization of () for objects of type ns3::Object. More... | |
| template<typename T > | |
| Ptr< T > | GetObject (TypeId tid) const |
| Get a pointer to the requested aggregated Object by TypeId. More... | |
| template<> | |
| Ptr< Object > | GetObject (TypeId tid) const |
| Specialization of (TypeId tid) for objects of type ns3::Object. More... | |
| void | Initialize () |
| Invoke DoInitialize on all Objects aggregated to this one. More... | |
| bool | IsInitialized () const |
| Check if the object has been initialized. More... | |
Public Member Functions inherited from ns3::SimpleRefCount< Object, ObjectBase, ObjectDeleter > | |
| SimpleRefCount () | |
| Default constructor. More... | |
| SimpleRefCount (const SimpleRefCount &o[[maybe_unused]]) | |
| Copy constructor. More... | |
| uint32_t | GetReferenceCount () const |
| Get the reference count of the object. More... | |
| SimpleRefCount & | operator= (const SimpleRefCount &o[[maybe_unused]]) |
| Assignment operator. More... | |
| void | Ref () const |
| Increment the reference count. More... | |
| void | Unref () const |
| Decrement the reference count. More... | |
Public Member Functions inherited from ns3::ObjectBase | |
| virtual | ~ObjectBase () |
| Virtual destructor. More... | |
| void | GetAttribute (std::string name, AttributeValue &value) const |
| Get the value of an attribute, raising fatal errors if unsuccessful. More... | |
| bool | GetAttributeFailSafe (std::string name, AttributeValue &value) const |
| Get the value of an attribute without raising errors. More... | |
| void | SetAttribute (std::string name, const AttributeValue &value) |
| Set a single attribute, raising fatal errors if unsuccessful. More... | |
| bool | SetAttributeFailSafe (std::string name, const AttributeValue &value) |
| Set a single attribute without raising errors. More... | |
| bool | TraceConnect (std::string name, std::string context, const CallbackBase &cb) |
| Connect a TraceSource to a Callback with a context. More... | |
| bool | TraceConnectWithoutContext (std::string name, const CallbackBase &cb) |
| Connect a TraceSource to a Callback without a context. More... | |
| bool | TraceDisconnect (std::string name, std::string context, const CallbackBase &cb) |
| Disconnect from a TraceSource a Callback previously connected with a context. More... | |
| bool | TraceDisconnectWithoutContext (std::string name, const CallbackBase &cb) |
| Disconnect from a TraceSource a Callback previously connected without a context. More... | |
Static Public Member Functions | |
| static TypeId | GetTypeId () |
| Get the type ID. More... | |
Static Public Member Functions inherited from ns3::PositionAllocator | |
| static TypeId | GetTypeId () |
| Register this type with the TypeId system. More... | |
Static Public Member Functions inherited from ns3::Object | |
| static TypeId | GetTypeId () |
| Register this type. More... | |
Static Public Member Functions inherited from ns3::ObjectBase | |
| static TypeId | GetTypeId () |
| Get the type ID. More... | |
Private Attributes | |
| Ptr< UniformRandomVariable > | m_rand |
| Provides uniform random variables. More... | |
| std::vector< RoomInfo > | m_roomListWithoutReplacement |
| Container of rooms. More... | |
Additional Inherited Members | |
Protected Member Functions inherited from ns3::Object | |
| Object (const Object &o) | |
| Copy an Object. More... | |
| virtual void | DoDispose () |
| Destructor implementation. More... | |
| virtual void | DoInitialize () |
| Initialize() implementation. More... | |
| virtual void | NotifyNewAggregate () |
| Notify all Objects aggregated to this one of a new Object being aggregated. More... | |
Protected Member Functions inherited from ns3::ObjectBase | |
| void | ConstructSelf (const AttributeConstructionList &attributes) |
| Complete construction of ObjectBase; invoked by derived classes. More... | |
| virtual void | NotifyConstructionCompleted () |
| Notifier called once the ObjectBase is fully constructed. More... | |
Related Functions inherited from ns3::ObjectBase | |
| static TypeId | GetObjectIid () |
| Ensure the TypeId for ObjectBase gets fully configured to anchor the inheritance tree properly. More... | |
Allocate each position by randomly choosing a room from the list of all buildings, and then randomly choosing a position inside the room.
The selection of the room is always done without replacement.
ns3::RandomRoomPositionAllocator is accessible through the following paths with Config::Set and Config::Connect:
No Attributes are defined for this type.
No TraceSources are defined for this type.
Size of this type is 64 bytes (on a 64-bit architecture).
Definition at line 139 of file building-position-allocator.h.
| ns3::RandomRoomPositionAllocator::RandomRoomPositionAllocator | ( | ) |
Definition at line 234 of file building-position-allocator.cc.
References m_rand.
|
overridevirtual |
Assign a fixed random variable stream number to the random variables used by this model.
Return the number of streams (possibly zero) that have been assigned.
| stream | first stream index to use |
Implements ns3::PositionAllocator.
Definition at line 310 of file building-position-allocator.cc.
References m_rand, and ns3::RandomVariableStream::SetStream().
Here is the call graph for this function:
|
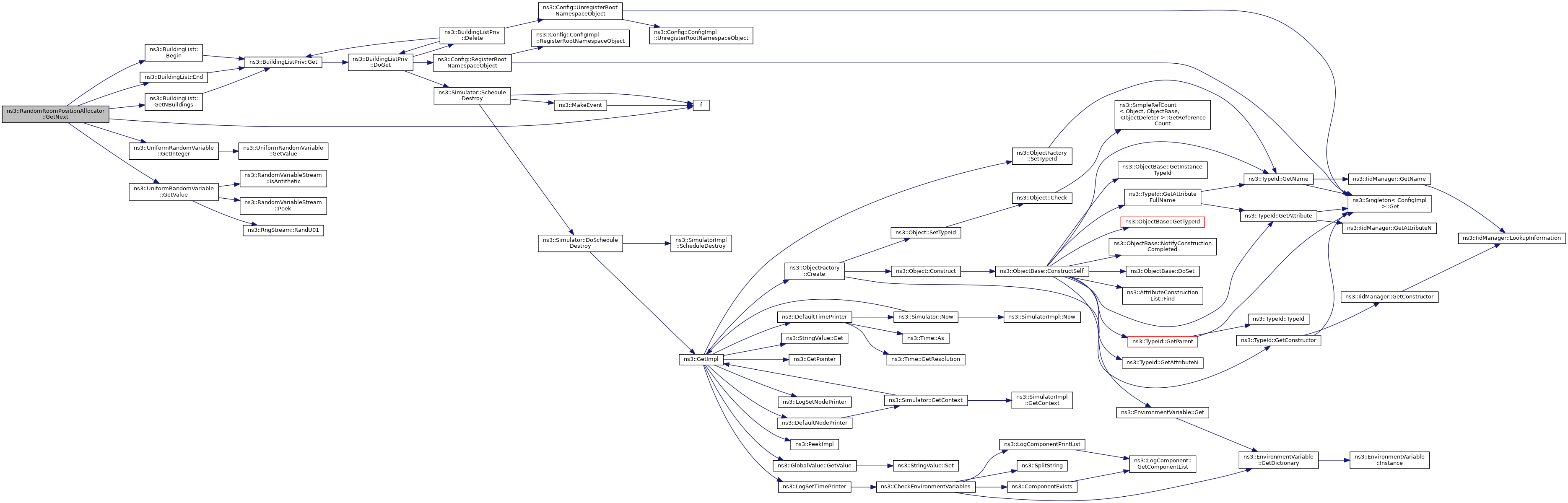
overridevirtual |
This method must be implement in subclasses.
Implements ns3::PositionAllocator.
Definition at line 250 of file building-position-allocator.cc.
References ns3::RandomRoomPositionAllocator::RoomInfo::b, ns3::BuildingList::Begin(), ns3::BuildingList::End(), f(), ns3::RandomRoomPositionAllocator::RoomInfo::floor, ns3::UniformRandomVariable::GetInteger(), ns3::BuildingList::GetNBuildings(), ns3::UniformRandomVariable::GetValue(), m_rand, m_roomListWithoutReplacement, NS_ASSERT_MSG, NS_LOG_FUNCTION, NS_LOG_LOGIC, ns3::RandomRoomPositionAllocator::RoomInfo::roomx, ns3::RandomRoomPositionAllocator::RoomInfo::roomy, two-ray-to-three-gpp-ch-calibration::x, ns3::Box::xMax, ns3::Box::xMin, ns3::Box::yMax, ns3::Box::yMin, ns3::Box::zMax, and ns3::Box::zMin.
Here is the call graph for this function:
|
static |
Get the type ID.
Definition at line 240 of file building-position-allocator.cc.
References ns3::TypeId::SetParent().
Here is the call graph for this function:
|
private |
Provides uniform random variables.
Definition at line 178 of file building-position-allocator.h.
Referenced by RandomRoomPositionAllocator(), AssignStreams(), and GetNext().
|
mutableprivate |
Container of rooms.
Definition at line 175 of file building-position-allocator.h.
Referenced by GetNext().