A Discrete-Event Network Simulator
API
ns3::DsaReq Class Reference

This class implements the DSA-REQ message described by "IEEE Standard for Local and metropolitan area networks Part 16: Air Interface for Fixed Broadband Wireless Access Systems" 6.3.2.3.10 DSA-REQ message, page 62. More...

#include "mac-messages.h"

+ Inheritance diagram for ns3::DsaReq:
+ Collaboration diagram for ns3::DsaReq:

Public Member Functions

 DsaReq ()
 
 DsaReq (ServiceFlow sf)
 Constructor. More...
 
 ~DsaReq () override
 
uint32_t Deserialize (Buffer::Iterator start) override
 
Cid GetCid () const
 
TypeId GetInstanceTypeId () const override
 Get the most derived TypeId for this Object. More...
 
std::string GetName () const
 
uint32_t GetSerializedSize () const override
 
ServiceFlow GetServiceFlow () const
 
uint32_t GetSfid () const
 
uint16_t GetTransactionId () const
 
void Print (std::ostream &os) const override
 
void Serialize (Buffer::Iterator start) const override
 
void SetCid (Cid cid)
 set the connection identifier More...
 
void SetServiceFlow (ServiceFlow sf)
 specify a service flow to be requested by this message More...
 
void SetSfid (uint32_t sfid)
 set the service flow identifier More...
 
void SetTransactionId (uint16_t transactionId)
 set the transaction ID More...
 
- Public Member Functions inherited from ns3::Header
 ~Header () override
 
virtual uint32_t Deserialize (Buffer::Iterator start)=0
 Deserialize the object from a buffer iterator. More...
 
virtual uint32_t Deserialize (Buffer::Iterator start, Buffer::Iterator end)
 Deserialize the object from a buffer iterator. More...
 
- Public Member Functions inherited from ns3::Chunk
virtual uint32_t Deserialize (Buffer::Iterator start, Buffer::Iterator end)
 Deserialize the object from a buffer iterator. More...
 
- Public Member Functions inherited from ns3::ObjectBase
virtual ~ObjectBase ()
 Virtual destructor. More...
 
void GetAttribute (std::string name, AttributeValue &value) const
 Get the value of an attribute, raising fatal errors if unsuccessful. More...
 
bool GetAttributeFailSafe (std::string name, AttributeValue &value) const
 Get the value of an attribute without raising errors. More...
 
void SetAttribute (std::string name, const AttributeValue &value)
 Set a single attribute, raising fatal errors if unsuccessful. More...
 
bool SetAttributeFailSafe (std::string name, const AttributeValue &value)
 Set a single attribute without raising errors. More...
 
bool TraceConnect (std::string name, std::string context, const CallbackBase &cb)
 Connect a TraceSource to a Callback with a context. More...
 
bool TraceConnectWithoutContext (std::string name, const CallbackBase &cb)
 Connect a TraceSource to a Callback without a context. More...
 
bool TraceDisconnect (std::string name, std::string context, const CallbackBase &cb)
 Disconnect from a TraceSource a Callback previously connected with a context. More...
 
bool TraceDisconnectWithoutContext (std::string name, const CallbackBase &cb)
 Disconnect from a TraceSource a Callback previously connected without a context. More...
 

Static Public Member Functions

static TypeId GetTypeId ()
 Get the type ID. More...
 
- Static Public Member Functions inherited from ns3::Header
static TypeId GetTypeId ()
 Get the type ID. More...
 
- Static Public Member Functions inherited from ns3::Chunk
static TypeId GetTypeId ()
 Get the type ID. More...
 
- Static Public Member Functions inherited from ns3::ObjectBase
static TypeId GetTypeId ()
 Get the type ID. More...
 

Private Attributes

Cid m_cid
 CID. More...
 
ServiceFlow m_serviceFlow
 service flow More...
 
uint32_t m_sfid
 SFID. More...
 
uint16_t m_transactionId
 transaction ID More...
 

Additional Inherited Members

- Protected Member Functions inherited from ns3::ObjectBase
void ConstructSelf (const AttributeConstructionList &attributes)
 Complete construction of ObjectBase; invoked by derived classes. More...
 
virtual void NotifyConstructionCompleted ()
 Notifier called once the ObjectBase is fully constructed. More...
 

Detailed Description

This class implements the DSA-REQ message described by "IEEE Standard for Local and metropolitan area networks Part 16: Air Interface for Fixed Broadband Wireless Access Systems" 6.3.2.3.10 DSA-REQ message, page 62.

Introspection did not find any typical Config paths.


No Attributes are defined for this type.
No TraceSources are defined for this type.
Size of this type is 312 bytes (on a 64-bit architecture).

Definition at line 385 of file mac-messages.h.

Constructor & Destructor Documentation

◆ DsaReq() [1/2]

ns3::DsaReq::DsaReq ( )

Definition at line 516 of file mac-messages.cc.

◆ ~DsaReq()

ns3::DsaReq::~DsaReq ( )
override

Definition at line 530 of file mac-messages.cc.

◆ DsaReq() [2/2]

ns3::DsaReq::DsaReq ( ServiceFlow  sf)

Constructor.

Parameters
sfservice flow

Definition at line 524 of file mac-messages.cc.

References m_serviceFlow, and m_transactionId.

Member Function Documentation

◆ Deserialize()

uint32_t ns3::DsaReq::Deserialize ( Buffer::Iterator  start)
overridevirtual
Parameters
startan iterator which points to where the header should read from.
Returns
the number of bytes read.

This method is used by Packet::RemoveHeader to re-create a header from the byte buffer of a packet. The data read is expected to match bit-for-bit the representation of this header in real networks.

Note that data is not actually removed from the buffer to which the iterator points. Both Packet::RemoveHeader() and Packet::PeekHeader() call Deserialize(), but only the RemoveHeader() has additional statements to remove the header bytes from the underlying buffer and associated metadata.

Implements ns3::Header.

Definition at line 615 of file mac-messages.cc.

References ns3::Tlv::Deserialize(), m_serviceFlow, m_transactionId, ns3::Buffer::Iterator::ReadU16(), and two-ray-to-three-gpp-ch-calibration::start.

+ Here is the call graph for this function:

◆ GetCid()

Cid ns3::DsaReq::GetCid ( ) const
Returns
the connection identifier

Definition at line 565 of file mac-messages.cc.

References m_cid.

◆ GetInstanceTypeId()

TypeId ns3::DsaReq::GetInstanceTypeId ( ) const
overridevirtual

Get the most derived TypeId for this Object.

This method is typically implemented by ns3::Object::GetInstanceTypeId but some classes which derive from ns3::ObjectBase directly have to implement it themselves.

Returns
The TypeId associated to the most-derived type of this instance.

Implements ns3::ObjectBase.

Definition at line 585 of file mac-messages.cc.

References GetTypeId().

+ Here is the call graph for this function:

◆ GetName()

std::string ns3::DsaReq::GetName ( ) const
Returns
the service name

Definition at line 571 of file mac-messages.cc.

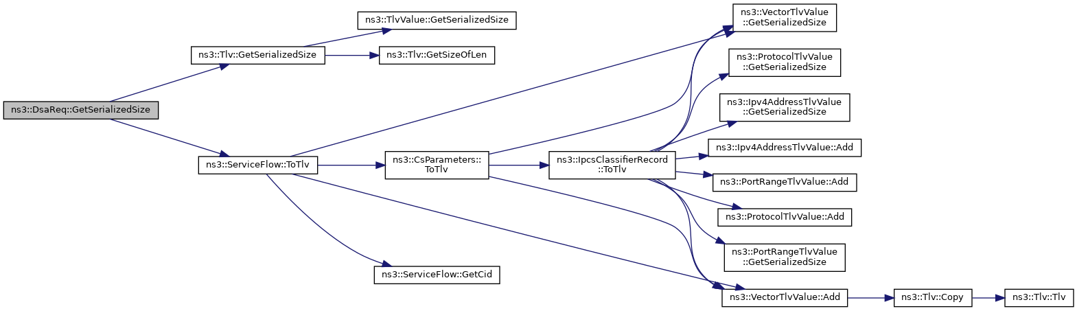
◆ GetSerializedSize()

uint32_t ns3::DsaReq::GetSerializedSize ( ) const
overridevirtual
Returns
the expected size of the header.

This method is used by Packet::AddHeader to store a header into the byte buffer of a packet. This method should return the number of bytes which are needed to store the full header data by Serialize.

Implements ns3::Header.

Definition at line 598 of file mac-messages.cc.

References ns3::Tlv::GetSerializedSize(), m_serviceFlow, and ns3::ServiceFlow::ToTlv().

+ Here is the call graph for this function:

◆ GetServiceFlow()

ServiceFlow ns3::DsaReq::GetServiceFlow ( ) const
Returns
the service flow requested by this message

Definition at line 626 of file mac-messages.cc.

References m_serviceFlow.

Referenced by DsaRequestTestCase::DoRun(), and ns3::BsServiceFlowManager::ProcessDsaReq().

+ Here is the caller graph for this function:

◆ GetSfid()

uint32_t ns3::DsaReq::GetSfid ( ) const
Returns
the service flow identifier

Definition at line 553 of file mac-messages.cc.

References m_sfid.

◆ GetTransactionId()

uint16_t ns3::DsaReq::GetTransactionId ( ) const
Returns
the transaction ID

Definition at line 541 of file mac-messages.cc.

References m_transactionId.

Referenced by ns3::SsServiceFlowManager::CreateDsaAck(), and ns3::BsServiceFlowManager::ProcessDsaReq().

+ Here is the caller graph for this function:

◆ GetTypeId()

TypeId ns3::DsaReq::GetTypeId ( )
static

Get the type ID.

Returns
the object TypeId

Definition at line 577 of file mac-messages.cc.

References ns3::TypeId::SetParent().

Referenced by GetInstanceTypeId().

+ Here is the call graph for this function:
+ Here is the caller graph for this function:

◆ Print()

void ns3::DsaReq::Print ( std::ostream &  os) const
overridevirtual
Parameters
osoutput stream This method is used by Packet::Print to print the content of a header as ascii data to a c++ output stream. Although the header is free to format its output as it wishes, it is recommended to follow a few rules to integrate with the packet pretty printer: start with flags, small field values located between a pair of parens. Values should be separated by whitespace. Follow the parens with the important fields, separated by whitespace. i.e.: (field1 val1 field2 val2 field3 val3) field4 val4 field5 val5

Implements ns3::Header.

Definition at line 591 of file mac-messages.cc.

References m_cid, m_sfid, and m_transactionId.

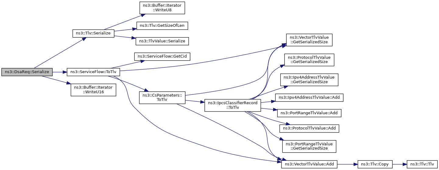
◆ Serialize()

void ns3::DsaReq::Serialize ( Buffer::Iterator  start) const
overridevirtual
Parameters
startan iterator which points to where the header should be written.

This method is used by Packet::AddHeader to store a header into the byte buffer of a packet. The data written is expected to match bit-for-bit the representation of this header in a real network.

Implements ns3::Header.

Definition at line 606 of file mac-messages.cc.

References m_serviceFlow, m_transactionId, ns3::Tlv::Serialize(), two-ray-to-three-gpp-ch-calibration::start, ns3::ServiceFlow::ToTlv(), and ns3::Buffer::Iterator::WriteU16().

+ Here is the call graph for this function:

◆ SetCid()

void ns3::DsaReq::SetCid ( Cid  cid)

set the connection identifier

Parameters
cidthe connection identifier

Definition at line 559 of file mac-messages.cc.

References m_cid.

◆ SetServiceFlow()

void ns3::DsaReq::SetServiceFlow ( ServiceFlow  sf)

specify a service flow to be requested by this message

Parameters
sfthe service flow

Definition at line 632 of file mac-messages.cc.

References m_serviceFlow.

Referenced by ns3::SsServiceFlowManager::CreateDsaReq().

+ Here is the caller graph for this function:

◆ SetSfid()

void ns3::DsaReq::SetSfid ( uint32_t  sfid)

set the service flow identifier

Parameters
sfidthe service flow identifier

Definition at line 547 of file mac-messages.cc.

References m_sfid.

◆ SetTransactionId()

void ns3::DsaReq::SetTransactionId ( uint16_t  transactionId)

set the transaction ID

Parameters
transactionId

Definition at line 535 of file mac-messages.cc.

References m_transactionId.

Referenced by ns3::SsServiceFlowManager::CreateDsaReq().

+ Here is the caller graph for this function:

Member Data Documentation

◆ m_cid

Cid ns3::DsaReq::m_cid
private

CID.

Definition at line 451 of file mac-messages.h.

Referenced by GetCid(), Print(), and SetCid().

◆ m_serviceFlow

ServiceFlow ns3::DsaReq::m_serviceFlow
private

service flow

Definition at line 452 of file mac-messages.h.

Referenced by DsaReq(), Deserialize(), GetSerializedSize(), GetServiceFlow(), Serialize(), and SetServiceFlow().

◆ m_sfid

uint32_t ns3::DsaReq::m_sfid
private

SFID.

Definition at line 450 of file mac-messages.h.

Referenced by GetSfid(), Print(), and SetSfid().

◆ m_transactionId

uint16_t ns3::DsaReq::m_transactionId
private

transaction ID

Definition at line 448 of file mac-messages.h.

Referenced by DsaReq(), Deserialize(), GetTransactionId(), Print(), Serialize(), and SetTransactionId().


The documentation for this class was generated from the following files: