A Discrete-Event Network Simulator
API
DeprecatedAttributeTestCase Class Reference

Check deprecated Attributes and TraceSources. More...

+ Inheritance diagram for DeprecatedAttributeTestCase:
+ Collaboration diagram for DeprecatedAttributeTestCase:

Public Member Functions

 DeprecatedAttributeTestCase ()
 
 ~DeprecatedAttributeTestCase () override
 
- Public Member Functions inherited from ns3::TestCase
 TestCase (const TestCase &)=delete
 
virtual ~TestCase ()
 Destructor. More...
 
std::string GetName () const
 
TestCaseoperator= (const TestCase &)=delete
 

Private Member Functions

void DoRun () override
 Implementation to actually run this TestCase. More...
 

Additional Inherited Members

- Public Types inherited from ns3::TestCase
enum  TestDuration { QUICK = 1 , EXTENSIVE = 2 , TAKES_FOREVER = 3 }
 How long the test takes to execute. More...
 
- Protected Member Functions inherited from ns3::TestCase
 TestCase (std::string name)
 Constructor. More...
 
void AddTestCase (TestCase *testCase, TestDuration duration=QUICK)
 Add an individual child TestCase to this test suite. More...
 
TestCaseGetParent () const
 Get the parent of this TestCase. More...
 
bool IsStatusFailure () const
 Check if any tests failed. More...
 
bool IsStatusSuccess () const
 Check if all tests passed. More...
 
void SetDataDir (std::string directory)
 Set the data directory where reference trace files can be found. More...
 
void ReportTestFailure (std::string cond, std::string actual, std::string limit, std::string message, std::string file, int32_t line)
 Log the failure of this TestCase. More...
 
bool MustAssertOnFailure () const
 Check if this run should assert on failure. More...
 
bool MustContinueOnFailure () const
 Check if this run should continue on failure. More...
 
std::string CreateDataDirFilename (std::string filename)
 Construct the full path to a file in the data directory. More...
 
std::string CreateTempDirFilename (std::string filename)
 Construct the full path to a file in a temporary directory. More...
 

Detailed Description

Check deprecated Attributes and TraceSources.

Definition at line 295 of file type-id-test-suite.cc.

Constructor & Destructor Documentation

◆ DeprecatedAttributeTestCase()

DeprecatedAttributeTestCase::DeprecatedAttributeTestCase ( )

Definition at line 305 of file type-id-test-suite.cc.

◆ ~DeprecatedAttributeTestCase()

DeprecatedAttributeTestCase::~DeprecatedAttributeTestCase ( )
override

Definition at line 310 of file type-id-test-suite.cc.

Member Function Documentation

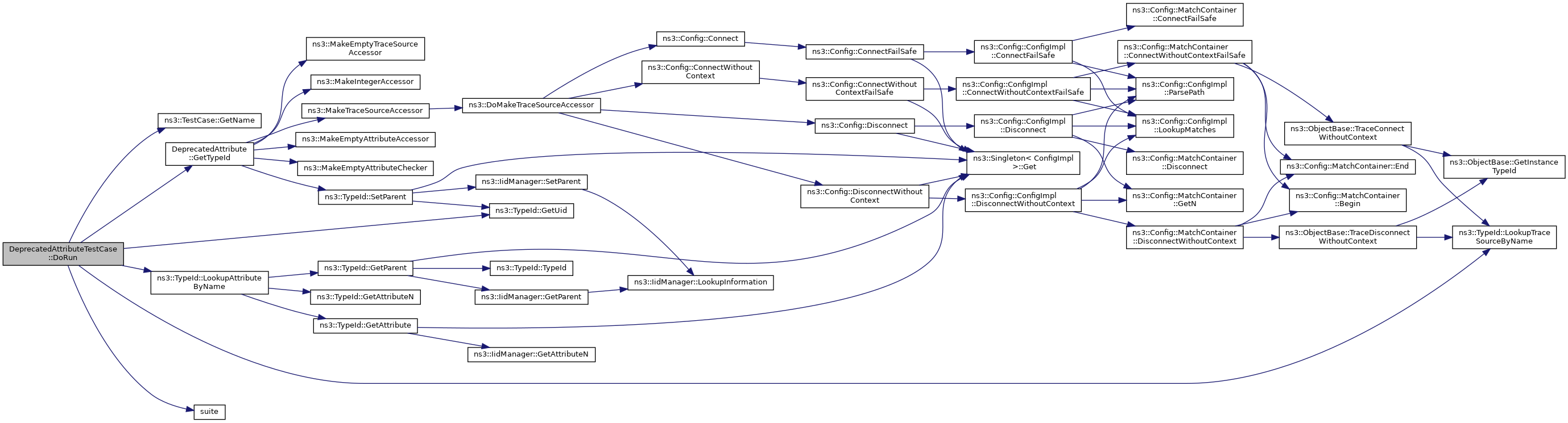
◆ DoRun()

void DeprecatedAttributeTestCase::DoRun ( )
overrideprivatevirtual

Implementation to actually run this TestCase.

Subclasses should override this method to conduct their tests.

Implements ns3::TestCase.

Definition at line 315 of file type-id-test-suite.cc.

References ns3::TestCase::GetName(), DeprecatedAttribute::GetTypeId(), ns3::TypeId::GetUid(), ns3::TypeId::LookupAttributeByName(), ns3::TypeId::LookupTraceSourceByName(), NS_TEST_ASSERT_MSG_EQ, NS_TEST_ASSERT_MSG_NE, suite(), ns3::TypeId::AttributeInformation::supportLevel, and ns3::TypeId::TraceSourceInformation::supportLevel.

+ Here is the call graph for this function:

The documentation for this class was generated from the following file: