Test hard frequency reuse algorithm. More...
#include "lte-test-frequency-reuse.h"
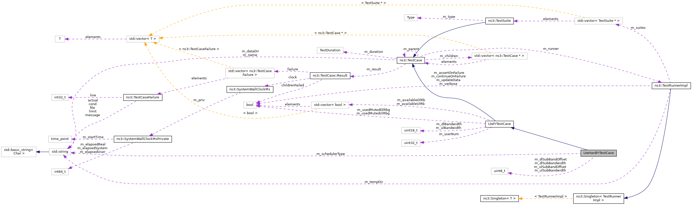
Inheritance diagram for LteHardFrTestCase:
Collaboration diagram for LteHardFrTestCase:Public Member Functions | |
| LteHardFrTestCase (std::string name, uint32_t userNum, std::string schedulerType, uint16_t dlBandwidth, uint16_t ulBandwidth, uint8_t dlSubBandOffset, uint16_t dlSubBandwidth, uint8_t ulSubBandOffset, uint16_t ulSubBandwidth, std::vector< bool > availableDlRb, std::vector< bool > availableUlRb) | |
| Constructor. More... | |
| ~LteHardFrTestCase () override | |
Public Member Functions inherited from LteFrTestCase | |
| LteFrTestCase (std::string name, uint32_t userNum, uint16_t dlBandwidth, uint16_t ulBandwidth, std::vector< bool > availableDlRb, std::vector< bool > availableUlRb) | |
| Constructor. More... | |
| ~LteFrTestCase () override | |
| void | DlDataRxStart (Ptr< const SpectrumValue > spectrumValue) |
| DL data receive start function. More... | |
| void | UlDataRxStart (Ptr< const SpectrumValue > spectrumValue) |
| UL data receive start function. More... | |
Public Member Functions inherited from ns3::TestCase | |
| TestCase (const TestCase &)=delete | |
| virtual | ~TestCase () |
| Destructor. More... | |
| std::string | GetName () const |
| TestCase & | operator= (const TestCase &)=delete |
Private Member Functions | |
| void | DoRun () override |
| Implementation to actually run this TestCase. More... | |
Private Attributes | |
| uint8_t | m_dlSubBandOffset |
| the DL subband offset More... | |
| uint8_t | m_dlSubBandwidth |
| the DL subband width More... | |
| std::string | m_schedulerType |
| the scheduler type More... | |
| uint8_t | m_ulSubBandOffset |
| UL subband offset. More... | |
| uint8_t | m_ulSubBandwidth |
| UL subband offset. More... | |
Additional Inherited Members | |
Public Types inherited from ns3::TestCase | |
| enum | TestDuration { QUICK = 1 , EXTENSIVE = 2 , TAKES_FOREVER = 3 } |
| How long the test takes to execute. More... | |
Protected Member Functions inherited from ns3::TestCase | |
| TestCase (std::string name) | |
| Constructor. More... | |
| void | AddTestCase (TestCase *testCase, TestDuration duration=QUICK) |
| Add an individual child TestCase to this test suite. More... | |
| TestCase * | GetParent () const |
| Get the parent of this TestCase. More... | |
| bool | IsStatusFailure () const |
| Check if any tests failed. More... | |
| bool | IsStatusSuccess () const |
| Check if all tests passed. More... | |
| void | SetDataDir (std::string directory) |
| Set the data directory where reference trace files can be found. More... | |
| void | ReportTestFailure (std::string cond, std::string actual, std::string limit, std::string message, std::string file, int32_t line) |
| Log the failure of this TestCase. More... | |
| bool | MustAssertOnFailure () const |
| Check if this run should assert on failure. More... | |
| bool | MustContinueOnFailure () const |
| Check if this run should continue on failure. More... | |
| std::string | CreateDataDirFilename (std::string filename) |
| Construct the full path to a file in the data directory. More... | |
| std::string | CreateTempDirFilename (std::string filename) |
| Construct the full path to a file in a temporary directory. More... | |
Protected Attributes inherited from LteFrTestCase | |
| std::vector< bool > | m_availableDlRb |
| the available DL for each RB More... | |
| std::vector< bool > | m_availableUlRb |
| the available UL for each RB More... | |
| uint16_t | m_dlBandwidth |
| the DL bandwidth More... | |
| uint16_t | m_ulBandwidth |
| the UL bandwidth More... | |
| bool | m_usedMutedDlRbg |
| used muted DL RBG? More... | |
| bool | m_usedMutedUlRbg |
| used muted UL RBG? More... | |
| uint32_t | m_userNum |
| the number of UE nodes More... | |
Test hard frequency reuse algorithm.
Test fails if the muted frequencies are being used.
Definition at line 107 of file lte-test-frequency-reuse.h.
| LteHardFrTestCase::LteHardFrTestCase | ( | std::string | name, |
| uint32_t | userNum, | ||
| std::string | schedulerType, | ||
| uint16_t | dlBandwidth, | ||
| uint16_t | ulBandwidth, | ||
| uint8_t | dlSubBandOffset, | ||
| uint16_t | dlSubBandwidth, | ||
| uint8_t | ulSubBandOffset, | ||
| uint16_t | ulSubBandwidth, | ||
| std::vector< bool > | availableDlRb, | ||
| std::vector< bool > | availableUlRb | ||
| ) |
Constructor.
| name | the reference name |
| userNum | the number of UE nodes |
| schedulerType | the scheduler type |
| dlBandwidth | the DL bandwidth |
| ulBandwidth | the UL bandwidth |
| dlSubBandOffset | DL subband offset |
| dlSubBandwidth | DL subbandwidth |
| ulSubBandOffset | UL subband offset |
| ulSubBandwidth | UL subbandwidth |
| availableDlRb | the available DL per RB |
| availableUlRb | the available UL per RB |
Definition at line 523 of file lte-test-frequency-reuse.cc.
References NS_LOG_INFO.
|
override |
Definition at line 544 of file lte-test-frequency-reuse.cc.
|
overrideprivatevirtual |
Implementation to actually run this TestCase.
Subclasses should override this method to conduct their tests.
Simulation Topology
Reimplemented from LteFrTestCase.
Definition at line 549 of file lte-test-frequency-reuse.cc.
References ns3::LteHelper::ActivateDataRadioBearer(), ns3::LteHelper::Attach(), ns3::NodeContainer::Create(), DlDataRxStartNofitication(), ns3::GbrQosInformation::gbrDl, ns3::GbrQosInformation::gbrUl, ns3::NetDeviceContainer::Get(), ns3::LteEnbNetDevice::GetDlEarfcn(), ns3::Object::GetObject(), ns3::LteEnbNetDevice::GetUlEarfcn(), ns3::LteHelper::InstallEnbDevice(), ns3::LteHelper::InstallUeDevice(), LteFrTestCase::m_dlBandwidth, m_dlSubBandOffset, m_dlSubBandwidth, m_schedulerType, LteFrTestCase::m_ulBandwidth, m_ulSubBandOffset, m_ulSubBandwidth, LteFrTestCase::m_usedMutedDlRbg, LteFrTestCase::m_usedMutedUlRbg, LteFrTestCase::m_userNum, ns3::MakeBoundCallback(), ns3::GbrQosInformation::mbrDl, ns3::GbrQosInformation::mbrUl, third::mobility, NS_LOG_DEBUG, NS_TEST_ASSERT_MSG_EQ, ns3::Config::Reset(), ns3::Seconds(), ns3::Config::SetDefault(), ns3::LteHelper::SetFfrAlgorithmAttribute(), ns3::LteHelper::SetFfrAlgorithmType(), ns3::LteHelper::SetSchedulerType(), and UlDataRxStartNofitication().
Here is the call graph for this function:
|
private |
the DL subband offset
Definition at line 143 of file lte-test-frequency-reuse.h.
Referenced by DoRun().
|
private |
the DL subband width
Definition at line 144 of file lte-test-frequency-reuse.h.
Referenced by DoRun().
|
private |
the scheduler type
Definition at line 141 of file lte-test-frequency-reuse.h.
Referenced by DoRun().
|
private |
UL subband offset.
Definition at line 146 of file lte-test-frequency-reuse.h.
Referenced by DoRun().
|
private |
UL subband offset.
Definition at line 147 of file lte-test-frequency-reuse.h.
Referenced by DoRun().