A Discrete-Event Network Simulator
API
wifi-mac-header.h File Reference
#include "ns3/header.h"
#include "ns3/mac48-address.h"
+ Include dependency graph for wifi-mac-header.h:
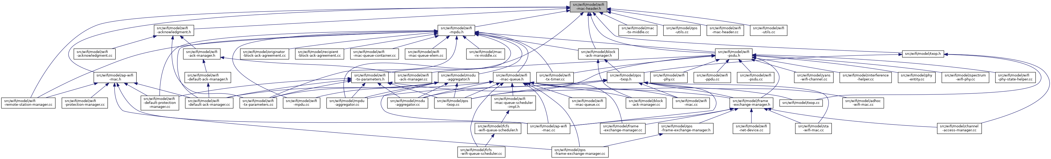
+ This graph shows which files directly or indirectly include this file:

Go to the source code of this file.

Classes

class  ns3::WifiMacHeader
 Implements the IEEE 802.11 MAC header. More...
 

Namespaces

 ns3
 Every class exported by the ns3 library is enclosed in the ns3 namespace.
 

Enumerations

enum  ns3::WifiMacType {
  ns3::WIFI_MAC_CTL_TRIGGER = 0 , ns3::WIFI_MAC_CTL_CTLWRAPPER , ns3::WIFI_MAC_CTL_RTS , ns3::WIFI_MAC_CTL_CTS ,
  ns3::WIFI_MAC_CTL_ACK , ns3::WIFI_MAC_CTL_BACKREQ , ns3::WIFI_MAC_CTL_BACKRESP , ns3::WIFI_MAC_CTL_END ,
  ns3::WIFI_MAC_CTL_END_ACK , ns3::WIFI_MAC_CTL_DMG_POLL , ns3::WIFI_MAC_CTL_DMG_SPR , ns3::WIFI_MAC_CTL_DMG_GRANT ,
  ns3::WIFI_MAC_CTL_DMG_CTS , ns3::WIFI_MAC_CTL_DMG_DTS , ns3::WIFI_MAC_CTL_DMG_SSW , ns3::WIFI_MAC_CTL_DMG_SSW_FBCK ,
  ns3::WIFI_MAC_CTL_DMG_SSW_ACK , ns3::WIFI_MAC_CTL_DMG_GRANT_ACK , ns3::WIFI_MAC_MGT_BEACON , ns3::WIFI_MAC_MGT_ASSOCIATION_REQUEST ,
  ns3::WIFI_MAC_MGT_ASSOCIATION_RESPONSE , ns3::WIFI_MAC_MGT_DISASSOCIATION , ns3::WIFI_MAC_MGT_REASSOCIATION_REQUEST , ns3::WIFI_MAC_MGT_REASSOCIATION_RESPONSE ,
  ns3::WIFI_MAC_MGT_PROBE_REQUEST , ns3::WIFI_MAC_MGT_PROBE_RESPONSE , ns3::WIFI_MAC_MGT_AUTHENTICATION , ns3::WIFI_MAC_MGT_DEAUTHENTICATION ,
  ns3::WIFI_MAC_MGT_ACTION , ns3::WIFI_MAC_MGT_ACTION_NO_ACK , ns3::WIFI_MAC_MGT_MULTIHOP_ACTION , ns3::WIFI_MAC_DATA ,
  ns3::WIFI_MAC_DATA_CFACK , ns3::WIFI_MAC_DATA_CFPOLL , ns3::WIFI_MAC_DATA_CFACK_CFPOLL , ns3::WIFI_MAC_DATA_NULL ,
  ns3::WIFI_MAC_DATA_NULL_CFACK , ns3::WIFI_MAC_DATA_NULL_CFPOLL , ns3::WIFI_MAC_DATA_NULL_CFACK_CFPOLL , ns3::WIFI_MAC_QOSDATA ,
  ns3::WIFI_MAC_QOSDATA_CFACK , ns3::WIFI_MAC_QOSDATA_CFPOLL , ns3::WIFI_MAC_QOSDATA_CFACK_CFPOLL , ns3::WIFI_MAC_QOSDATA_NULL ,
  ns3::WIFI_MAC_QOSDATA_NULL_CFPOLL , ns3::WIFI_MAC_QOSDATA_NULL_CFACK_CFPOLL , ns3::WIFI_MAC_EXTENSION_DMG_BEACON
}
 Combination of valid MAC header type/subtype. More...