Handle packet metadata about packet headers and trailers. More...
#include "packet-metadata.h"
Collaboration diagram for ns3::PacketMetadata:Classes | |
| struct | Data |
| Data structure. More... | |
| class | DataFreeList |
| Class to hold all the metadata. More... | |
| struct | ExtraItem |
| ExtraItem structure. More... | |
| struct | Item |
| structure describing a packet metadata item More... | |
| class | ItemIterator |
| Iterator class for metadata items. More... | |
| struct | SmallItem |
| SmallItem structure. More... | |
Public Member Functions | |
| PacketMetadata ()=delete | |
| PacketMetadata (const PacketMetadata &o) | |
| Copy constructor. More... | |
| PacketMetadata (uint64_t uid, uint32_t size) | |
| Constructor. More... | |
| ~PacketMetadata () | |
| void | AddAtEnd (const PacketMetadata &o) |
| Add a metadata at the metadata start. More... | |
| void | AddHeader (const Header &header, uint32_t size) |
| Add an header. More... | |
| void | AddPaddingAtEnd (uint32_t end) |
| Add some padding at the end. More... | |
| void | AddTrailer (const Trailer &trailer, uint32_t size) |
| Add a trailer. More... | |
| ItemIterator | BeginItem (Buffer buffer) const |
| Initialize the item iterator to the buffer begin. More... | |
| PacketMetadata | CreateFragment (uint32_t start, uint32_t end) const |
| Creates a fragment. More... | |
| uint32_t | Deserialize (const uint8_t *buffer, uint32_t size) |
| Deserialization from raw uint8_t*. More... | |
| uint32_t | GetSerializedSize () const |
| Get the metadata serialized size. More... | |
| uint64_t | GetUid () const |
| Get the packet Uid. More... | |
| PacketMetadata & | operator= (const PacketMetadata &o) |
| Basic assignment. More... | |
| void | RemoveAtEnd (uint32_t end) |
| Remove a chunk of metadata at the metadata end. More... | |
| void | RemoveAtStart (uint32_t start) |
| Remove a chunk of metadata at the metadata start. More... | |
| void | RemoveHeader (const Header &header, uint32_t size) |
| Remove an header. More... | |
| void | RemoveTrailer (const Trailer &trailer, uint32_t size) |
| Remove a trailer. More... | |
| uint32_t | Serialize (uint8_t *buffer, uint32_t maxSize) const |
| Serialization to raw uint8_t*. More... | |
Static Public Member Functions | |
| static void | Enable () |
| Enable the packet metadata. More... | |
| static void | EnableChecking () |
| Enable the packet metadata checking. More... | |
Private Member Functions | |
| friend | DataFreeList::~DataFreeList () |
| uint16_t | AddBig (uint32_t head, uint32_t tail, const PacketMetadata::SmallItem *item, const PacketMetadata::ExtraItem *extraItem) |
| Add a "Big" Item (a SmallItem plus an ExtraItem) More... | |
| uint16_t | AddSmall (const PacketMetadata::SmallItem *item) |
| Add a SmallItem. More... | |
| void | Append16 (uint16_t value, uint8_t *buffer) |
| Append a 16-bit value to the buffer. More... | |
| void | Append32 (uint32_t value, uint8_t *buffer) |
| Append a 32-bit value to the buffer. More... | |
| void | AppendValue (uint32_t value, uint8_t *buffer) |
| Append a value to the buffer. More... | |
| void | AppendValueExtra (uint32_t value, uint8_t *buffer) |
| Append a value to the buffer - extra. More... | |
| void | DoAddHeader (uint32_t uid, uint32_t size) |
| Add an header. More... | |
| uint32_t | GetTotalSize () const |
| Get the total size used by the metadata. More... | |
| uint32_t | GetUleb128Size (uint32_t value) const |
| Get the ULEB128 (Unsigned Little Endian Base 128) size. More... | |
| bool | IsPointerOk (uint16_t pointer) const |
| Check if the position is valid. More... | |
| bool | IsSharedPointerOk (uint16_t pointer) const |
| Check if the position is valid. More... | |
| bool | IsStateOk () const |
| Check if the metadata state is ok. More... | |
| uint32_t | ReadItems (uint16_t current, struct PacketMetadata::SmallItem *item, struct PacketMetadata::ExtraItem *extraItem) const |
| Read items. More... | |
| uint32_t | ReadUleb128 (const uint8_t **pBuffer) const |
| Read a ULEB128 (Unsigned Little Endian Base 128) coded number. More... | |
| void | ReplaceTail (PacketMetadata::SmallItem *item, PacketMetadata::ExtraItem *extraItem, uint32_t available) |
| Replace the tail. More... | |
| void | Reserve (uint32_t n) |
| Reserve space. More... | |
| void | ReserveCopy (uint32_t n) |
| Reserve space and make a metadata copy. More... | |
| void | UpdateHead (uint16_t written) |
| Update the head. More... | |
| void | UpdateTail (uint16_t written) |
| Update the tail. More... | |
Static Private Member Functions | |
| static uint8_t * | AddToRaw (const uint8_t *data, uint32_t dataSize, uint8_t *start, uint8_t *current, uint32_t maxSize) |
| Helper for the raw serialization. More... | |
| static uint8_t * | AddToRawU16 (const uint16_t &data, uint8_t *start, uint8_t *current, uint32_t maxSize) |
| Helper for the raw serialization. More... | |
| static uint8_t * | AddToRawU32 (const uint32_t &data, uint8_t *start, uint8_t *current, uint32_t maxSize) |
| Helper for the raw serialization. More... | |
| static uint8_t * | AddToRawU64 (const uint64_t &data, uint8_t *start, uint8_t *current, uint32_t maxSize) |
| Helper for the raw serialization. More... | |
| static uint8_t * | AddToRawU8 (const uint8_t &data, uint8_t *start, uint8_t *current, uint32_t maxSize) |
| Helper for the raw serialization. More... | |
| static struct PacketMetadata::Data * | Allocate (uint32_t n) |
| Allocate a buffer data storage. More... | |
| static struct PacketMetadata::Data * | Create (uint32_t size) |
| Create a buffer data storage. More... | |
| static void | Deallocate (struct PacketMetadata::Data *data) |
| Deallocate the buffer memory. More... | |
| static uint8_t * | ReadFromRawU16 (uint16_t &data, const uint8_t *start, const uint8_t *current, uint32_t maxSize) |
| Helper for the raw deserialization. More... | |
| static uint8_t * | ReadFromRawU32 (uint32_t &data, const uint8_t *start, const uint8_t *current, uint32_t maxSize) |
| Helper for the raw deserialization. More... | |
| static uint8_t * | ReadFromRawU64 (uint64_t &data, const uint8_t *start, const uint8_t *current, uint32_t maxSize) |
| Helper for the raw deserialization. More... | |
| static uint8_t * | ReadFromRawU8 (uint8_t &data, const uint8_t *start, const uint8_t *current, uint32_t maxSize) |
| Helper for the raw deserialization. More... | |
| static void | Recycle (struct PacketMetadata::Data *data) |
| Recycle the buffer memory. More... | |
Private Attributes | |
| struct Data * | m_data |
| Metadata storage. More... | |
| uint16_t | m_head |
| list head More... | |
| uint64_t | m_packetUid |
| packet Uid More... | |
| uint16_t | m_tail |
| list tail More... | |
| uint16_t | m_used |
| used portion More... | |
Static Private Attributes | |
| static uint16_t | m_chunkUid = 0 |
| Chunk Uid. More... | |
| static bool | m_enable = false |
| Enable the packet metadata. More... | |
| static bool | m_enableChecking = false |
| Enable the packet metadata checking. More... | |
| static DataFreeList | m_freeList |
| the metadata data storage More... | |
| static uint32_t | m_maxSize = 0 |
| maximum metadata size More... | |
| static bool | m_metadataSkipped = false |
| Set to true when adding metadata to a packet is skipped because m_enable is false; used to detect enabling of metadata in the middle of a simulation, which isn't allowed. More... | |
Friends | |
| class | ItemIterator |
| Friend class. More... | |
Handle packet metadata about packet headers and trailers.
This class is used by the Packet class to record every operation performed on the packet's buffer. This class also provides an implementation of the Packet::Print methods which uses the metadata to analyse the content of the packet's buffer.
To achieve this, this class maintains a linked list of so-called "items", each of which represents a header or a trailer, or payload, or a fragment of any of these. Each item contains a "next" and a "prev" field which point to the next and previous entries in the linked list. The PacketMetadata class maintains a pair of pointers to the head and the tail of the linked list.
Each entry in the list also maintains:
This linked list is flattened in a byte buffer stored in struct PacketMetadata::Data. Each entry of the linked list is identified by an offset which identifies the first byte of the entry from the start of the data buffer. The size of this data buffer is 2^16-1 bytes maximum which somewhat limits the number of entries which can be stored in this linked list but it is quite unlikely to hit this limit in practice.
Each item of the linked list is a variable-sized byte buffer made of a number of fields. Some of these fields are stored as fixed-size 32 bit integers, others as fixed-size 16 bit integers, and some others as variable-size 32-bit integers. The variable-size 32 bit integers are stored using the uleb128 encoding.
Definition at line 80 of file packet-metadata.h.
|
inline |
Constructor.
| uid | packet uid |
| size | size of the header |
Definition at line 709 of file packet-metadata.h.
References DoAddHeader(), ns3::PacketMetadata::Data::m_data, and m_data.
Here is the call graph for this function:
|
inline |
Copy constructor.
| o | the object to copy |
Definition at line 723 of file packet-metadata.h.
References ns3::PacketMetadata::Data::m_count, m_data, max, and NS_ASSERT.
|
inline |
Definition at line 758 of file packet-metadata.h.
References ns3::PacketMetadata::Data::m_count, m_data, NS_ASSERT, and Recycle().
Here is the call graph for this function:
|
delete |
|
private |
| void ns3::PacketMetadata::AddAtEnd | ( | const PacketMetadata & | o | ) |
Add a metadata at the metadata start.
| o | the metadata to add |
Definition at line 796 of file packet-metadata.cc.
References AddBig(), ns3::PacketMetadata::SmallItem::chunkUid, IsStateOk(), m_enable, m_head, m_metadataSkipped, m_tail, ns3::PacketMetadata::SmallItem::next, NS_ASSERT, NS_LOG_FUNCTION, ReadItems(), ReplaceTail(), ns3::PacketMetadata::SmallItem::size, ns3::PacketMetadata::SmallItem::typeUid, and UpdateTail().
Referenced by ns3::Packet::AddAtEnd().
Here is the call graph for this function:
Here is the caller graph for this function:
|
private |
Add a "Big" Item (a SmallItem plus an ExtraItem)
Definition at line 406 of file packet-metadata.cc.
References Append16(), Append32(), AppendValue(), ns3::PacketMetadata::SmallItem::chunkUid, ns3::PacketMetadata::ExtraItem::fragmentEnd, ns3::PacketMetadata::ExtraItem::fragmentStart, GetUleb128Size(), ns3::PacketMetadata::Data::m_count, ns3::PacketMetadata::Data::m_data, m_data, ns3::PacketMetadata::Data::m_dirtyEnd, m_head, ns3::PacketMetadata::Data::m_size, m_used, ns3::PacketMetadata::SmallItem::next, NS_ASSERT, NS_LOG_FUNCTION, ns3::PacketMetadata::ExtraItem::packetUid, prev, ns3::PacketMetadata::SmallItem::prev, ReserveCopy(), ns3::PacketMetadata::SmallItem::size, and ns3::PacketMetadata::SmallItem::typeUid.
Referenced by AddAtEnd(), Deserialize(), RemoveAtEnd(), RemoveAtStart(), and ReplaceTail().
Here is the call graph for this function:
Here is the caller graph for this function:| void ns3::PacketMetadata::AddHeader | ( | const Header & | header, |
| uint32_t | size | ||
| ) |
Add an header.
| header | header to add |
| size | header serialized size |
Definition at line 650 of file packet-metadata.cc.
References DoAddHeader(), ns3::ObjectBase::GetInstanceTypeId(), ns3::TypeId::GetUid(), IsStateOk(), NS_ASSERT, and NS_LOG_FUNCTION.
Referenced by ns3::Packet::AddHeader().
Here is the call graph for this function:
Here is the caller graph for this function:| void ns3::PacketMetadata::AddPaddingAtEnd | ( | uint32_t | end | ) |
Add some padding at the end.
| end | size of padding |
Definition at line 873 of file packet-metadata.cc.
References m_enable, m_metadataSkipped, and NS_LOG_FUNCTION.
Referenced by ns3::Packet::AddPaddingAtEnd().
Here is the caller graph for this function:
|
inlineprivate |
Add a SmallItem.
| item | the SmallItem to add |
Definition at line 378 of file packet-metadata.cc.
References Append16(), AppendValue(), ns3::PacketMetadata::SmallItem::chunkUid, GetUleb128Size(), ns3::PacketMetadata::Data::m_count, ns3::PacketMetadata::Data::m_data, m_data, ns3::PacketMetadata::Data::m_dirtyEnd, m_head, ns3::PacketMetadata::Data::m_size, m_used, ns3::PacketMetadata::SmallItem::next, NS_ASSERT, NS_LOG_FUNCTION, ns3::PacketMetadata::SmallItem::prev, ReserveCopy(), ns3::PacketMetadata::SmallItem::size, and ns3::PacketMetadata::SmallItem::typeUid.
Referenced by AddTrailer(), and DoAddHeader().
Here is the call graph for this function:
Here is the caller graph for this function:
|
staticprivate |
Helper for the raw serialization.
| data | the buffer to write to |
| dataSize | the data size to write to |
| start | start index |
| current | current index |
| maxSize | maximum size |
Definition at line 1403 of file packet-metadata.cc.
References data, NS_LOG_FUNCTION, and two-ray-to-three-gpp-ch-calibration::start.
Referenced by Serialize().
Here is the caller graph for this function:
|
staticprivate |
Helper for the raw serialization.
| data | the buffer to write to |
| start | start index |
| current | current index |
| maxSize | maximum size |
Definition at line 1355 of file packet-metadata.cc.
References data, NS_LOG_FUNCTION, and two-ray-to-three-gpp-ch-calibration::start.
Referenced by Serialize().
Here is the caller graph for this function:
|
staticprivate |
Helper for the raw serialization.
| data | the buffer to write to |
| start | start index |
| current | current index |
| maxSize | maximum size |
Definition at line 1371 of file packet-metadata.cc.
References data, NS_LOG_FUNCTION, and two-ray-to-three-gpp-ch-calibration::start.
Referenced by Serialize().
Here is the caller graph for this function:
|
staticprivate |
Helper for the raw serialization.
| data | the buffer to write to |
| start | start index |
| current | current index |
| maxSize | maximum size |
Definition at line 1387 of file packet-metadata.cc.
References data, NS_LOG_FUNCTION, and two-ray-to-three-gpp-ch-calibration::start.
Referenced by Serialize().
Here is the caller graph for this function:
|
staticprivate |
Helper for the raw serialization.
| data | the buffer to write to |
| start | start index |
| current | current index |
| maxSize | maximum size |
Definition at line 1342 of file packet-metadata.cc.
References data, NS_LOG_FUNCTION, and two-ray-to-three-gpp-ch-calibration::start.
Referenced by Serialize().
Here is the caller graph for this function:| void ns3::PacketMetadata::AddTrailer | ( | const Trailer & | trailer, |
| uint32_t | size | ||
| ) |
Add a trailer.
| trailer | trailer to add |
| size | trailer serialized size |
Definition at line 727 of file packet-metadata.cc.
References AddSmall(), ns3::PacketMetadata::SmallItem::chunkUid, ns3::ObjectBase::GetInstanceTypeId(), ns3::TypeId::GetUid(), IsStateOk(), m_chunkUid, m_enable, m_metadataSkipped, m_tail, ns3::PacketMetadata::SmallItem::next, NS_ASSERT, NS_LOG_FUNCTION, ns3::PacketMetadata::SmallItem::prev, ns3::PacketMetadata::SmallItem::size, ns3::PacketMetadata::SmallItem::typeUid, and UpdateTail().
Referenced by ns3::Packet::AddTrailer().
Here is the call graph for this function:
Here is the caller graph for this function:
|
staticprivate |
Allocate a buffer data storage.
| n | the storage size to create |
Definition at line 614 of file packet-metadata.cc.
References data, NS_LOG_FUNCTION, and PACKET_METADATA_DATA_M_DATA_SIZE.
Referenced by Create().
Here is the caller graph for this function:
|
inlineprivate |
Append a 16-bit value to the buffer.
| value | the value to add |
| buffer | the buffer to write to |
Definition at line 241 of file packet-metadata.cc.
References NS_LOG_FUNCTION, and second::value.
Referenced by AddBig(), AddSmall(), ReplaceTail(), ReserveCopy(), UpdateHead(), and UpdateTail().
Here is the caller graph for this function:
|
inlineprivate |
Append a 32-bit value to the buffer.
| value | the value to add |
| buffer | the buffer to write to |
Definition at line 250 of file packet-metadata.cc.
References NS_LOG_FUNCTION, and second::value.
Referenced by AddBig(), and ReplaceTail().
Here is the caller graph for this function:
|
inlineprivate |
Append a value to the buffer.
| value | the value to add |
| buffer | the buffer to write to |
Definition at line 306 of file packet-metadata.cc.
References AppendValueExtra(), NS_LOG_FUNCTION, and second::value.
Referenced by AddBig(), AddSmall(), and ReplaceTail().
Here is the call graph for this function:
Here is the caller graph for this function:
|
private |
Append a value to the buffer - extra.
This function is called by AppendValue
| value | the value to add |
| buffer | the buffer to write to |
Definition at line 260 of file packet-metadata.cc.
References NS_LOG_FUNCTION, and second::value.
Referenced by AppendValue().
Here is the caller graph for this function:| PacketMetadata::ItemIterator ns3::PacketMetadata::BeginItem | ( | Buffer | buffer | ) | const |
Initialize the item iterator to the buffer begin.
| buffer | buffer to initialize. |
Definition at line 1040 of file packet-metadata.cc.
References ItemIterator, and NS_LOG_FUNCTION.
Referenced by ns3::Packet::BeginItem(), and ns3::Packet::Print().
Here is the caller graph for this function:
|
staticprivate |
Create a buffer data storage.
| size | the storage size to create |
Definition at line 567 of file packet-metadata.cc.
References Allocate(), data, Deallocate(), m_freeList, m_maxSize, NS_LOG_FUNCTION, and NS_LOG_LOGIC.
Referenced by ReserveCopy().
Here is the call graph for this function:
Here is the caller graph for this function:| PacketMetadata ns3::PacketMetadata::CreateFragment | ( | uint32_t | start, |
| uint32_t | end | ||
| ) | const |
Creates a fragment.
| start | the amount of stuff to remove from the start |
| end | the amount of stuff to remove from the end |
Calling this method is equivalent to calling RemoveAtStart (start) and then, RemoveAtEnd (end).
Definition at line 640 of file packet-metadata.cc.
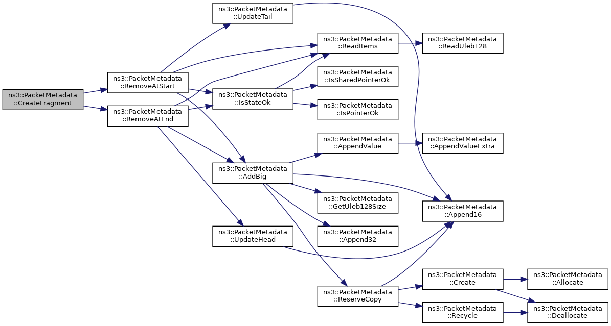
References NS_LOG_FUNCTION, RemoveAtEnd(), RemoveAtStart(), and two-ray-to-three-gpp-ch-calibration::start.
Referenced by ns3::Packet::CreateFragment().
Here is the call graph for this function:
Here is the caller graph for this function:
|
staticprivate |
Deallocate the buffer memory.
| data | the buffer data storage |
Definition at line 632 of file packet-metadata.cc.
References data, and NS_LOG_FUNCTION.
Referenced by ns3::PacketMetadata::DataFreeList::~DataFreeList(), Create(), and Recycle().
Here is the caller graph for this function:| uint32_t ns3::PacketMetadata::Deserialize | ( | const uint8_t * | buffer, |
| uint32_t | size | ||
| ) |
Deserialization from raw uint8_t*.
| buffer | the buffer to deserialize from |
| size | the size |
Definition at line 1281 of file packet-metadata.cc.
References AddBig(), ns3::PacketMetadata::SmallItem::chunkUid, ns3::PacketMetadata::ExtraItem::fragmentEnd, ns3::PacketMetadata::ExtraItem::fragmentStart, ns3::TypeId::GetUid(), ns3::TypeId::LookupByName(), m_packetUid, m_tail, NS_ASSERT, NS_LOG_FUNCTION, NS_LOG_LOGIC, ns3::PacketMetadata::ExtraItem::packetUid, ReadFromRawU16(), ReadFromRawU32(), ReadFromRawU64(), ReadFromRawU8(), ns3::PacketMetadata::SmallItem::size, two-ray-to-three-gpp-ch-calibration::start, ns3::PacketMetadata::SmallItem::typeUid, and UpdateTail().
Referenced by ns3::Packet::Deserialize().
Here is the call graph for this function:
Here is the caller graph for this function:
|
private |
Add an header.
| uid | header's uid to add |
| size | header serialized size |
Definition at line 660 of file packet-metadata.cc.
References AddSmall(), ns3::PacketMetadata::SmallItem::chunkUid, m_chunkUid, m_enable, m_head, m_metadataSkipped, ns3::PacketMetadata::SmallItem::next, NS_LOG_FUNCTION, ns3::PacketMetadata::SmallItem::prev, ns3::PacketMetadata::SmallItem::size, ns3::PacketMetadata::SmallItem::typeUid, and UpdateHead().
Referenced by PacketMetadata(), and AddHeader().
Here is the call graph for this function:
Here is the caller graph for this function:
|
static |
Enable the packet metadata.
Definition at line 55 of file packet-metadata.cc.
References m_enable, m_metadataSkipped, NS_ASSERT_MSG, and NS_LOG_FUNCTION_NOARGS.
Referenced by ns3::VisualSimulatorImpl::VisualSimulatorImpl(), EpcTftClassifierTestCase::DoRun(), EnableChecking(), and ns3::Packet::EnablePrinting().
Here is the caller graph for this function:
|
static |
Enable the packet metadata checking.
Definition at line 69 of file packet-metadata.cc.
References Enable(), m_enableChecking, and NS_LOG_FUNCTION_NOARGS.
Referenced by ns3::Packet::EnableChecking().
Here is the call graph for this function:
Here is the caller graph for this function:| uint32_t ns3::PacketMetadata::GetSerializedSize | ( | ) | const |
Get the metadata serialized size.
Definition at line 1130 of file packet-metadata.cc.
References ns3::TypeId::GetName(), m_enable, m_head, m_tail, ns3::PacketMetadata::SmallItem::next, NS_ASSERT, NS_LOG_FUNCTION, ReadItems(), ns3::TypeId::SetUid(), and ns3::PacketMetadata::SmallItem::typeUid.
Referenced by ns3::Packet::GetSerializedSize(), and ns3::Packet::Serialize().
Here is the call graph for this function:
Here is the caller graph for this function:
|
private |
Get the total size used by the metadata.
Definition at line 1010 of file packet-metadata.cc.
References m_head, m_tail, ns3::PacketMetadata::SmallItem::next, NS_ASSERT, NS_LOG_FUNCTION, and ReadItems().
Here is the call graph for this function:| uint64_t ns3::PacketMetadata::GetUid | ( | ) | const |
Get the packet Uid.
Definition at line 1033 of file packet-metadata.cc.
References m_packetUid, and NS_LOG_FUNCTION.
Referenced by ns3::Packet::GetUid().
Here is the caller graph for this function:
|
inlineprivate |
Get the ULEB128 (Unsigned Little Endian Base 128) size.
| value | the value |
Definition at line 168 of file packet-metadata.cc.
References NS_LOG_FUNCTION, and second::value.
Referenced by AddBig(), AddSmall(), and ReplaceTail().
Here is the caller graph for this function:
|
private |
Check if the position is valid.
| pointer | the position to check |
Definition at line 128 of file packet-metadata.cc.
References m_used, and NS_LOG_FUNCTION.
Referenced by IsStateOk().
Here is the caller graph for this function:
|
private |
Check if the position is valid.
| pointer | the position to check |
Definition at line 120 of file packet-metadata.cc.
References m_data, ns3::PacketMetadata::Data::m_size, and NS_LOG_FUNCTION.
Referenced by IsStateOk().
Here is the caller graph for this function:
|
private |
Check if the metadata state is ok.
Definition at line 136 of file packet-metadata.cc.
References IsPointerOk(), IsSharedPointerOk(), m_data, m_head, ns3::PacketMetadata::Data::m_size, m_tail, m_used, ns3::PacketMetadata::SmallItem::next, NS_LOG_FUNCTION, ns3::PacketMetadata::SmallItem::prev, and ReadItems().
Referenced by AddAtEnd(), AddHeader(), AddTrailer(), RemoveAtEnd(), RemoveAtStart(), RemoveHeader(), and RemoveTrailer().
Here is the call graph for this function:
Here is the caller graph for this function:
|
inline |
Basic assignment.
| o | the object to copy |
Definition at line 736 of file packet-metadata.h.
References ns3::PacketMetadata::Data::m_count, m_data, m_head, m_packetUid, m_tail, m_used, NS_ASSERT, and Recycle().
Here is the call graph for this function:
|
staticprivate |
Helper for the raw deserialization.
| data | the buffer to read from |
| start | start index |
| current | current index |
| maxSize | maximum size |
Definition at line 1436 of file packet-metadata.cc.
References data, NS_LOG_FUNCTION, and two-ray-to-three-gpp-ch-calibration::start.
Referenced by Deserialize().
Here is the caller graph for this function:
|
staticprivate |
Helper for the raw deserialization.
| data | the buffer to read from |
| start | start index |
| current | current index |
| maxSize | maximum size |
Definition at line 1452 of file packet-metadata.cc.
References data, NS_LOG_FUNCTION, and two-ray-to-three-gpp-ch-calibration::start.
Referenced by Deserialize().
Here is the caller graph for this function:
|
staticprivate |
Helper for the raw deserialization.
| data | the buffer to read from |
| start | start index |
| current | current index |
| maxSize | maximum size |
Definition at line 1468 of file packet-metadata.cc.
References data, NS_LOG_FUNCTION, and two-ray-to-three-gpp-ch-calibration::start.
Referenced by Deserialize().
Here is the caller graph for this function:
|
staticprivate |
Helper for the raw deserialization.
| data | the buffer to read from |
| start | start index |
| current | current index |
| maxSize | maximum size |
Definition at line 1420 of file packet-metadata.cc.
References data, NS_LOG_FUNCTION, and two-ray-to-three-gpp-ch-calibration::start.
Referenced by Deserialize().
Here is the caller graph for this function:
|
private |
Read items.
| current | the offset we should start reading the data from |
| item | pointer to where we should store the data to return to the caller |
| extraItem | pointer to where we should store the data to return to the caller |
Definition at line 525 of file packet-metadata.cc.
References ns3::PacketMetadata::SmallItem::chunkUid, ns3::PacketMetadata::ExtraItem::fragmentEnd, ns3::PacketMetadata::ExtraItem::fragmentStart, ns3::PacketMetadata::Data::m_data, m_data, m_packetUid, ns3::PacketMetadata::Data::m_size, ns3::PacketMetadata::SmallItem::next, NS_ASSERT, NS_LOG_FUNCTION, ns3::PacketMetadata::ExtraItem::packetUid, ns3::PacketMetadata::SmallItem::prev, ReadUleb128(), ns3::PacketMetadata::SmallItem::size, and ns3::PacketMetadata::SmallItem::typeUid.
Referenced by AddAtEnd(), GetSerializedSize(), GetTotalSize(), IsStateOk(), RemoveAtEnd(), RemoveAtStart(), RemoveHeader(), RemoveTrailer(), ReplaceTail(), and Serialize().
Here is the call graph for this function:
Here is the caller graph for this function:
|
private |
Read a ULEB128 (Unsigned Little Endian Base 128) coded number.
| pBuffer | the buffer to read from |
Definition at line 191 of file packet-metadata.cc.
References NS_ASSERT, and NS_LOG_FUNCTION.
Referenced by ReadItems().
Here is the caller graph for this function:
|
staticprivate |
Recycle the buffer memory.
| data | the buffer data storage |
Definition at line 593 of file packet-metadata.cc.
References data, Deallocate(), m_enable, m_freeList, m_maxSize, NS_ASSERT, NS_LOG_FUNCTION, and NS_LOG_LOGIC.
Referenced by ~PacketMetadata(), operator=(), and ReserveCopy().
Here is the call graph for this function:
Here is the caller graph for this function:| void ns3::PacketMetadata::RemoveAtEnd | ( | uint32_t | end | ) |
Remove a chunk of metadata at the metadata end.
| end | the size of metadata to remove |
Definition at line 946 of file packet-metadata.cc.
References AddBig(), IsStateOk(), m_data, m_enable, m_head, m_metadataSkipped, m_packetUid, m_tail, NS_ASSERT, NS_LOG_FUNCTION, ns3::PacketMetadata::SmallItem::prev, ReadItems(), ns3::PacketMetadata::SmallItem::size, and UpdateHead().
Referenced by CreateFragment(), and ns3::Packet::RemoveAtEnd().
Here is the call graph for this function:
Here is the caller graph for this function:| void ns3::PacketMetadata::RemoveAtStart | ( | uint32_t | start | ) |
Remove a chunk of metadata at the metadata start.
| start | the size of metadata to remove |
Definition at line 884 of file packet-metadata.cc.
References AddBig(), IsStateOk(), m_data, m_enable, m_head, m_metadataSkipped, m_packetUid, m_tail, ns3::PacketMetadata::SmallItem::next, NS_ASSERT, NS_LOG_FUNCTION, ReadItems(), ns3::PacketMetadata::SmallItem::size, two-ray-to-three-gpp-ch-calibration::start, and UpdateTail().
Referenced by CreateFragment(), and ns3::Packet::RemoveAtStart().
Here is the call graph for this function:
Here is the caller graph for this function:| void ns3::PacketMetadata::RemoveHeader | ( | const Header & | header, |
| uint32_t | size | ||
| ) |
Remove an header.
| header | header to remove |
| size | header serialized size |
Definition at line 681 of file packet-metadata.cc.
References ns3::PacketMetadata::ExtraItem::fragmentEnd, ns3::PacketMetadata::ExtraItem::fragmentStart, ns3::ObjectBase::GetInstanceTypeId(), ns3::TypeId::GetUid(), IsStateOk(), m_enable, m_enableChecking, m_head, m_metadataSkipped, m_tail, m_used, ns3::PacketMetadata::SmallItem::next, NS_ASSERT, NS_FATAL_ERROR, NS_LOG_FUNCTION, ReadItems(), ns3::PacketMetadata::SmallItem::size, and ns3::PacketMetadata::SmallItem::typeUid.
Referenced by ns3::Packet::RemoveHeader().
Here is the call graph for this function:
Here is the caller graph for this function:| void ns3::PacketMetadata::RemoveTrailer | ( | const Trailer & | trailer, |
| uint32_t | size | ||
| ) |
Remove a trailer.
| trailer | trailer to remove |
| size | trailer serialized size |
Definition at line 750 of file packet-metadata.cc.
References ns3::PacketMetadata::ExtraItem::fragmentEnd, ns3::PacketMetadata::ExtraItem::fragmentStart, ns3::ObjectBase::GetInstanceTypeId(), ns3::TypeId::GetUid(), IsStateOk(), m_enable, m_enableChecking, m_head, m_metadataSkipped, m_tail, m_used, NS_ASSERT, NS_FATAL_ERROR, NS_LOG_FUNCTION, ns3::PacketMetadata::SmallItem::prev, ReadItems(), ns3::PacketMetadata::SmallItem::size, and ns3::PacketMetadata::SmallItem::typeUid.
Referenced by ns3::Packet::RemoveTrailer().
Here is the call graph for this function:
Here is the caller graph for this function:
|
private |
Replace the tail.
| item | the item data to write |
| extraItem | the extra item data to write |
| available | the number of bytes which can be written without having to rewrite the buffer entirely. |
Definition at line 452 of file packet-metadata.cc.
References AddBig(), Append16(), Append32(), AppendValue(), ns3::PacketMetadata::SmallItem::chunkUid, ns3::PacketMetadata::ExtraItem::fragmentEnd, ns3::PacketMetadata::ExtraItem::fragmentStart, GetUleb128Size(), ns3::PacketMetadata::Data::m_count, ns3::PacketMetadata::Data::m_data, m_data, ns3::PacketMetadata::Data::m_dirtyEnd, m_head, m_packetUid, ns3::PacketMetadata::Data::m_size, m_tail, m_used, max, ns3::PacketMetadata::SmallItem::next, NS_ASSERT, NS_LOG_FUNCTION, ns3::PacketMetadata::ExtraItem::packetUid, ns3::PacketMetadata::SmallItem::prev, ReadItems(), ns3::PacketMetadata::SmallItem::size, ns3::PacketMetadata::SmallItem::typeUid, and UpdateTail().
Referenced by AddAtEnd().
Here is the call graph for this function:
Here is the caller graph for this function:
|
inlineprivate |
Reserve space.
| n | space to reserve |
Definition at line 103 of file packet-metadata.cc.
References ns3::PacketMetadata::Data::m_count, m_data, ns3::PacketMetadata::Data::m_dirtyEnd, m_head, ns3::PacketMetadata::Data::m_size, m_used, NS_ASSERT, NS_LOG_FUNCTION, and ReserveCopy().
Here is the call graph for this function:
|
private |
Reserve space and make a metadata copy.
| n | space to reserve |
Definition at line 77 of file packet-metadata.cc.
References Append16(), Create(), ns3::PacketMetadata::Data::m_count, ns3::PacketMetadata::Data::m_data, m_data, ns3::PacketMetadata::Data::m_dirtyEnd, m_head, m_tail, m_used, NS_ASSERT, NS_LOG_FUNCTION, Recycle(), and two-ray-to-three-gpp-ch-calibration::start.
Referenced by AddBig(), AddSmall(), and Reserve().
Here is the call graph for this function:
Here is the caller graph for this function:| uint32_t ns3::PacketMetadata::Serialize | ( | uint8_t * | buffer, |
| uint32_t | maxSize | ||
| ) | const |
Serialization to raw uint8_t*.
| buffer | the buffer to serialize to |
| maxSize | the maximum serialization size |
Definition at line 1175 of file packet-metadata.cc.
References AddToRaw(), AddToRawU16(), AddToRawU32(), AddToRawU64(), AddToRawU8(), ns3::PacketMetadata::SmallItem::chunkUid, ns3::PacketMetadata::ExtraItem::fragmentEnd, ns3::PacketMetadata::ExtraItem::fragmentStart, ns3::TypeId::GetName(), m_head, m_packetUid, m_tail, ns3::PacketMetadata::SmallItem::next, NS_ASSERT, NS_LOG_FUNCTION, NS_LOG_LOGIC, ns3::PacketMetadata::ExtraItem::packetUid, ReadItems(), ns3::TypeId::SetUid(), ns3::PacketMetadata::SmallItem::size, two-ray-to-three-gpp-ch-calibration::start, and ns3::PacketMetadata::SmallItem::typeUid.
Referenced by ns3::Packet::Serialize().
Here is the call graph for this function:
Here is the caller graph for this function:
|
inlineprivate |
Update the head.
| written | the used bytes |
Definition at line 352 of file packet-metadata.cc.
References Append16(), ns3::PacketMetadata::Data::m_data, m_data, ns3::PacketMetadata::Data::m_dirtyEnd, m_head, m_tail, m_used, NS_ASSERT, and NS_LOG_FUNCTION.
Referenced by DoAddHeader(), and RemoveAtEnd().
Here is the call graph for this function:
Here is the caller graph for this function:
|
inlineprivate |
Update the tail.
| written | the used bytes |
Definition at line 326 of file packet-metadata.cc.
References Append16(), ns3::PacketMetadata::Data::m_data, m_data, ns3::PacketMetadata::Data::m_dirtyEnd, m_head, m_tail, m_used, NS_ASSERT, and NS_LOG_FUNCTION.
Referenced by AddAtEnd(), AddTrailer(), Deserialize(), RemoveAtStart(), and ReplaceTail().
Here is the call graph for this function:
Here is the caller graph for this function:
|
friend |
|
staticprivate |
Chunk Uid.
Definition at line 690 of file packet-metadata.h.
Referenced by AddTrailer(), and DoAddHeader().
|
private |
Metadata storage.
Definition at line 692 of file packet-metadata.h.
Referenced by PacketMetadata(), ~PacketMetadata(), AddBig(), AddSmall(), IsSharedPointerOk(), IsStateOk(), operator=(), ReadItems(), RemoveAtEnd(), RemoveAtStart(), ReplaceTail(), Reserve(), ReserveCopy(), UpdateHead(), and UpdateTail().
|
staticprivate |
Enable the packet metadata.
Definition at line 679 of file packet-metadata.h.
Referenced by ns3::PacketMetadata::DataFreeList::~DataFreeList(), AddAtEnd(), AddPaddingAtEnd(), AddTrailer(), DoAddHeader(), Enable(), GetSerializedSize(), Recycle(), RemoveAtEnd(), RemoveAtStart(), RemoveHeader(), and RemoveTrailer().
|
staticprivate |
Enable the packet metadata checking.
Definition at line 680 of file packet-metadata.h.
Referenced by EnableChecking(), RemoveHeader(), and RemoveTrailer().
|
staticprivate |
the metadata data storage
Definition at line 678 of file packet-metadata.h.
|
private |
list head
Definition at line 698 of file packet-metadata.h.
Referenced by AddAtEnd(), AddBig(), AddSmall(), DoAddHeader(), GetSerializedSize(), GetTotalSize(), IsStateOk(), operator=(), RemoveAtEnd(), RemoveAtStart(), RemoveHeader(), RemoveTrailer(), ReplaceTail(), Reserve(), ReserveCopy(), Serialize(), UpdateHead(), and UpdateTail().
|
staticprivate |
maximum metadata size
Definition at line 689 of file packet-metadata.h.
|
staticprivate |
Set to true when adding metadata to a packet is skipped because m_enable is false; used to detect enabling of metadata in the middle of a simulation, which isn't allowed.
Definition at line 687 of file packet-metadata.h.
Referenced by AddAtEnd(), AddPaddingAtEnd(), AddTrailer(), DoAddHeader(), Enable(), RemoveAtEnd(), RemoveAtStart(), RemoveHeader(), and RemoveTrailer().
|
private |
packet Uid
Definition at line 701 of file packet-metadata.h.
Referenced by Deserialize(), GetUid(), operator=(), ReadItems(), RemoveAtEnd(), RemoveAtStart(), ReplaceTail(), and Serialize().
|
private |
list tail
Definition at line 699 of file packet-metadata.h.
Referenced by AddAtEnd(), AddTrailer(), Deserialize(), GetSerializedSize(), GetTotalSize(), IsStateOk(), operator=(), RemoveAtEnd(), RemoveAtStart(), RemoveHeader(), RemoveTrailer(), ReplaceTail(), ReserveCopy(), Serialize(), UpdateHead(), and UpdateTail().
|
private |
used portion
Definition at line 700 of file packet-metadata.h.
Referenced by AddBig(), AddSmall(), IsPointerOk(), IsStateOk(), operator=(), RemoveHeader(), RemoveTrailer(), ReplaceTail(), Reserve(), ReserveCopy(), UpdateHead(), and UpdateTail().