A Discrete-Event Network Simulator
API
ns3::OFSwitch13SocketHandler Class Reference

Class used to read/send single OpenFlow message from/to an open socket. More...

#include "ofswitch13-socket-handler.h"

+ Inheritance diagram for ns3::OFSwitch13SocketHandler:
+ Collaboration diagram for ns3::OFSwitch13SocketHandler:

Public Types

typedef Callback< void, Ptr< Packet >, AddressMessageCallback
 

Public Member Functions

 OFSwitch13SocketHandler (Ptr< Socket > socket)
 Complete constructor. More...
 
 ~OFSwitch13SocketHandler () override
 Dummy destructor, see DoDispose. More...
 
int SendMessage (Ptr< Packet > packet)
 Send an OpenFlow message to the TCP socket. More...
 
void SetReceiveCallback (MessageCallback cb)
 Set the callback to invoke whenever an OpenFlow message has been received at the associated socket. More...
 
- Public Member Functions inherited from ns3::Object
 Object ()
 Constructor. More...
 
 ~Object () override
 Destructor. More...
 
void AggregateObject (Ptr< Object > other)
 Aggregate two Objects together. More...
 
void Dispose ()
 Dispose of this Object. More...
 
AggregateIterator GetAggregateIterator () const
 Get an iterator to the Objects aggregated to this one. More...
 
TypeId GetInstanceTypeId () const override
 Get the most derived TypeId for this Object. More...
 
template<typename T >
Ptr< T > GetObject () const
 Get a pointer to the requested aggregated Object. More...
 
template<>
Ptr< ObjectGetObject () const
 Specialization of () for objects of type ns3::Object. More...
 
template<typename T >
Ptr< T > GetObject (TypeId tid) const
 Get a pointer to the requested aggregated Object by TypeId. More...
 
template<>
Ptr< ObjectGetObject (TypeId tid) const
 Specialization of (TypeId tid) for objects of type ns3::Object. More...
 
void Initialize ()
 Invoke DoInitialize on all Objects aggregated to this one. More...
 
bool IsInitialized () const
 Check if the object has been initialized. More...
 
- Public Member Functions inherited from ns3::SimpleRefCount< Object, ObjectBase, ObjectDeleter >
 SimpleRefCount ()
 Default constructor. More...
 
 SimpleRefCount (const SimpleRefCount &o[[maybe_unused]])
 Copy constructor. More...
 
uint32_t GetReferenceCount () const
 Get the reference count of the object. More...
 
SimpleRefCountoperator= (const SimpleRefCount &o[[maybe_unused]])
 Assignment operator. More...
 
void Ref () const
 Increment the reference count. More...
 
void Unref () const
 Decrement the reference count. More...
 
- Public Member Functions inherited from ns3::ObjectBase
virtual ~ObjectBase ()
 Virtual destructor. More...
 
void GetAttribute (std::string name, AttributeValue &value) const
 Get the value of an attribute, raising fatal errors if unsuccessful. More...
 
bool GetAttributeFailSafe (std::string name, AttributeValue &value) const
 Get the value of an attribute without raising errors. More...
 
void SetAttribute (std::string name, const AttributeValue &value)
 Set a single attribute, raising fatal errors if unsuccessful. More...
 
bool SetAttributeFailSafe (std::string name, const AttributeValue &value)
 Set a single attribute without raising errors. More...
 
bool TraceConnect (std::string name, std::string context, const CallbackBase &cb)
 Connect a TraceSource to a Callback with a context. More...
 
bool TraceConnectWithoutContext (std::string name, const CallbackBase &cb)
 Connect a TraceSource to a Callback without a context. More...
 
bool TraceDisconnect (std::string name, std::string context, const CallbackBase &cb)
 Disconnect from a TraceSource a Callback previously connected with a context. More...
 
bool TraceDisconnectWithoutContext (std::string name, const CallbackBase &cb)
 Disconnect from a TraceSource a Callback previously connected without a context. More...
 

Static Public Member Functions

static TypeId GetTypeId ()
 Register this type. More...
 
- Static Public Member Functions inherited from ns3::Object
static TypeId GetTypeId ()
 Register this type. More...
 
- Static Public Member Functions inherited from ns3::ObjectBase
static TypeId GetTypeId ()
 Get the type ID. More...
 

Protected Member Functions

void DoDispose () override
 Destructor implementation. More...
 
- Protected Member Functions inherited from ns3::Object
 Object (const Object &o)
 Copy an Object. More...
 
virtual void DoInitialize ()
 Initialize() implementation. More...
 
virtual void NotifyNewAggregate ()
 Notify all Objects aggregated to this one of a new Object being aggregated. More...
 
- Protected Member Functions inherited from ns3::ObjectBase
void ConstructSelf (const AttributeConstructionList &attributes)
 Complete construction of ObjectBase; invoked by derived classes. More...
 
virtual void NotifyConstructionCompleted ()
 Notifier called once the ObjectBase is fully constructed. More...
 

Private Member Functions

void Recv (Ptr< Socket > socket)
 Callback for bytes available in rx buffer. More...
 
void Send (Ptr< Socket > socket, uint32_t available)
 Callback for bytes available in tx buffer. More...
 

Private Attributes

uint32_t m_pendingBytes
 Pending bytes for message. More...
 
Ptr< Packetm_pendingPacket
 Buffer for receiving bytes. More...
 
MessageCallback m_receivedMsg
 OpenFlow message callback. More...
 
Ptr< Socketm_socket
 TCP socket. More...
 
std::queue< Ptr< Packet > > m_txQueue
 TX queue. More...
 

Additional Inherited Members

Detailed Description

Class used to read/send single OpenFlow message from/to an open socket.

Introspection did not find any typical Config paths.

The TCP socket receive callback is connected to the Recv () method, which is responsible for reading the correct number of bytes of a complete OpenFlow message. When the OpenFlow message is completely received, it is sent to the connected callback that was previously set using the SetReceiveCallback () method. On the other direction, the TCP socket send callback is connected to the Send () method that forwards OpenFlow message received by the SendMessage () method to the open socket, respecting the original order of the messages.


No Attributes are defined for this type.
No TraceSources are defined for this type.
Size of this type is 144 bytes (on a 64-bit architecture).

Definition at line 47 of file ofswitch13-socket-handler.h.

Member Typedef Documentation

◆ MessageCallback

Parameters
packetThe packet with the received OpenFlow message.
senderThe address of the sender.

Definition at line 67 of file ofswitch13-socket-handler.h.

Constructor & Destructor Documentation

◆ OFSwitch13SocketHandler()

ns3::OFSwitch13SocketHandler::OFSwitch13SocketHandler ( Ptr< Socket socket)

Complete constructor.

Parameters
socketThe socket pointer.

Definition at line 37 of file ofswitch13-socket-handler.cc.

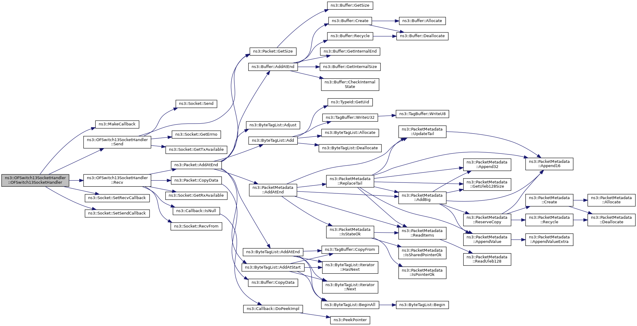
References ns3::MakeCallback(), NS_LOG_FUNCTION, Recv(), Send(), ns3::Socket::SetRecvCallback(), and ns3::Socket::SetSendCallback().

+ Here is the call graph for this function:

◆ ~OFSwitch13SocketHandler()

ns3::OFSwitch13SocketHandler::~OFSwitch13SocketHandler ( )
override

Dummy destructor, see DoDispose.

Definition at line 50 of file ofswitch13-socket-handler.cc.

References NS_LOG_FUNCTION.

Member Function Documentation

◆ DoDispose()

void ns3::OFSwitch13SocketHandler::DoDispose ( )
overrideprotectedvirtual

Destructor implementation.

Reimplemented from ns3::Object.

Definition at line 75 of file ofswitch13-socket-handler.cc.

References m_pendingPacket, m_socket, and NS_LOG_FUNCTION.

◆ GetTypeId()

TypeId ns3::OFSwitch13SocketHandler::GetTypeId ( )
static

Register this type.

Returns
The object TypeId.

Definition at line 29 of file ofswitch13-socket-handler.cc.

References ns3::TypeId::SetParent().

+ Here is the call graph for this function:

◆ Recv()

void ns3::OFSwitch13SocketHandler::Recv ( Ptr< Socket socket)
private

Callback for bytes available in rx buffer.

Parameters
socketThe connected socket.

Definition at line 111 of file ofswitch13-socket-handler.cc.

References ns3::Packet::AddAtEnd(), ns3::Packet::CopyData(), ns3::Socket::GetRxAvailable(), ns3::Callback< R, UArgs >::IsNull(), m_pendingBytes, m_pendingPacket, m_receivedMsg, min, NS_LOG_FUNCTION, and ns3::Socket::RecvFrom().

Referenced by OFSwitch13SocketHandler().

+ Here is the call graph for this function:
+ Here is the caller graph for this function:

◆ Send()

void ns3::OFSwitch13SocketHandler::Send ( Ptr< Socket socket,
uint32_t  available 
)
private

Callback for bytes available in tx buffer.

Parameters
socketThe connected socket.
availableThe number of bytes available into tx buffer.

Definition at line 84 of file ofswitch13-socket-handler.cc.

References ns3::Socket::GetErrno(), ns3::Packet::GetSize(), ns3::Socket::GetTxAvailable(), m_txQueue, NS_LOG_ERROR, NS_LOG_FUNCTION, NS_LOG_WARN, and ns3::Socket::Send().

Referenced by OFSwitch13SocketHandler(), and SendMessage().

+ Here is the call graph for this function:
+ Here is the caller graph for this function:

◆ SendMessage()

int ns3::OFSwitch13SocketHandler::SendMessage ( Ptr< Packet packet)

Send an OpenFlow message to the TCP socket.

Parameters
packetThe packet with the OpenFlow message.
Returns
0 if everything's ok, otherwise an error number.

Definition at line 64 of file ofswitch13-socket-handler.cc.

References ns3::Socket::GetTxAvailable(), m_socket, m_txQueue, NS_LOG_FUNCTION, and Send().

+ Here is the call graph for this function:

◆ SetReceiveCallback()

void ns3::OFSwitch13SocketHandler::SetReceiveCallback ( MessageCallback  cb)

Set the callback to invoke whenever an OpenFlow message has been received at the associated socket.

Parameters
cbThe callback to invoke.

Definition at line 56 of file ofswitch13-socket-handler.cc.

References m_receivedMsg, and NS_LOG_FUNCTION.

Member Data Documentation

◆ m_pendingBytes

uint32_t ns3::OFSwitch13SocketHandler::m_pendingBytes
private

Pending bytes for message.

Definition at line 103 of file ofswitch13-socket-handler.h.

Referenced by Recv().

◆ m_pendingPacket

Ptr<Packet> ns3::OFSwitch13SocketHandler::m_pendingPacket
private

Buffer for receiving bytes.

Definition at line 102 of file ofswitch13-socket-handler.h.

Referenced by DoDispose(), and Recv().

◆ m_receivedMsg

MessageCallback ns3::OFSwitch13SocketHandler::m_receivedMsg
private

OpenFlow message callback.

Definition at line 104 of file ofswitch13-socket-handler.h.

Referenced by Recv(), and SetReceiveCallback().

◆ m_socket

Ptr<Socket> ns3::OFSwitch13SocketHandler::m_socket
private

TCP socket.

Definition at line 101 of file ofswitch13-socket-handler.h.

Referenced by DoDispose(), and SendMessage().

◆ m_txQueue

std::queue<Ptr<Packet> > ns3::OFSwitch13SocketHandler::m_txQueue
private

TX queue.

Definition at line 105 of file ofswitch13-socket-handler.h.

Referenced by Send(), and SendMessage().


The documentation for this class was generated from the following files: